|
Source |
Alliance of Genome Resources |



| Category | ID | Classification term | Gene | Evidence | Inferred from | Organism | Reference |
|---|---|---|---|---|---|---|---|
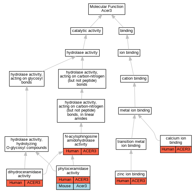
| Molecular Function | GO:0005509 | calcium ion binding | ACER3 | IDA | Human | PMID:30575723 | |
| Molecular Function | GO:0071633 | dihydroceramidase activity | ACER3 | IDA | Human | PMID:20068046 | |
| Molecular Function | GO:0071633 | dihydroceramidase activity | ACER3 | IMP | Human | PMID:20207939 | |
| Molecular Function | GO:0017040 | N-acylsphingosine amidohydrolase activity | ACER3 | IDA | Human | PMID:20068046 | |
| Molecular Function | GO:0017040 | N-acylsphingosine amidohydrolase activity | ACER3 | IMP | Human | PMID:20207939 | |
| Molecular Function | GO:0017040 | N-acylsphingosine amidohydrolase activity | ACER3 | IDA | Human | PMID:30575723 | |
| Molecular Function | GO:0070774 | phytoceramidase activity | ACER3 | IDA | Human | PMID:11356846 | |
| Molecular Function | GO:0070774 | phytoceramidase activity | ACER3 | IDA | Human | PMID:20068046 | |
| Molecular Function | GO:0070774 | phytoceramidase activity | ACER3 | IMP | Human | PMID:26792856 | |
| Molecular Function | GO:0070774 | phytoceramidase activity | Acer3 | IMP | Mouse | MGI:MGI:5749603|PMID:26474409 | |
| Molecular Function | GO:0008270 | zinc ion binding | ACER3 | IDA | Human | PMID:30575723 | |
| Cellular Component | GO:0005789 | endoplasmic reticulum membrane | ACER3 | IDA | Human | PMID:11356846 | |
| Cellular Component | GO:0000139 | Golgi membrane | ACER3 | IDA | Human | PMID:11356846 | |
| Cellular Component | GO:0016020 | membrane | ACER3 | IDA | Human | PMID:30575723 | |
| Biological Process | GO:0046514 | ceramide catabolic process | ACER3 | IMP | Human | PMID:20207939 | |
| Biological Process | GO:0046514 | ceramide catabolic process | ACER3 | IMP | Human | PMID:26792856 | |
| Biological Process | GO:0046514 | ceramide catabolic process | ACER3 | IDA | Human | PMID:30575723 | |
| Biological Process | GO:0046514 | ceramide catabolic process | Acer3 | IMP | Mouse | MGI:MGI:5749603|PMID:26474409 | |
| Biological Process | GO:0006954 | inflammatory response | Acer3 | IMP | Mouse | MGI:MGI:6107569|PMID:26938296 | |
| Biological Process | GO:0042552 | myelination | ACER3 | IMP | Human | PMID:26792856 | |
| Biological Process | GO:0071602 | phytosphingosine biosynthetic process | ACER3 | IDA | Human | PMID:11356846 | |
| Biological Process | GO:0071602 | phytosphingosine biosynthetic process | ACER3 | IDA | Human | PMID:20068046 | |
| Biological Process | GO:0008284 | positive regulation of cell population proliferation | ACER3 | IMP | Human | PMID:20068046 | |
| Biological Process | GO:0043067 | regulation of programmed cell death | ACER3 | IDA | Human | PMID:20068046 | |
| Biological Process | GO:0046512 | sphingosine biosynthetic process | ACER3 | IDA | Human | PMID:20068046 | |
| Biological Process | GO:0046512 | sphingosine biosynthetic process | ACER3 | IMP | Human | PMID:20207939 | |
| Biological Process | GO:0046512 | sphingosine biosynthetic process | ACER3 | IMP | Human | PMID:26792856 | |
| Biological Process | GO:0046512 | sphingosine biosynthetic process | Acer3 | IMP | Mouse | MGI:MGI:5749603|PMID:26474409 |
| EXP Inferred from experiment |
| IDA Inferred from direct assay |
| IEP Inferred from expression pattern |
| IGI Inferred from genetic interaction |
| IMP Inferred from mutant phenotype |
| IPI Inferred from physical interaction |
| HTP Inferred from High Throughput Experiment |
| HDA Inferred from High Throughput Direct Assay |
| HMP Inferred from High Throughput Mutant Phenotype |
| HGI Inferred from High Throughput Genetic Interaction |
| HEP Inferred from High Throughput Expression Pattern |
Mouse Genome Database (MGD), Gene Expression Database (GXD), Mouse Models of Human Cancer database (MMHCdb) (formerly Mouse Tumor Biology (MTB)), Gene Ontology (GO) |
||
|
Citing These Resources Funding Information Warranty Disclaimer, Privacy Notice, Licensing, & Copyright Send questions and comments to User Support. |
last database update 12/30/2025 MGI 6.24 |
|
|
|
||