|
Source |
Alliance of Genome Resources |



| Category | ID | Classification term | Gene | Evidence | Inferred from | Organism | Reference |
|---|---|---|---|---|---|---|---|
| Molecular Function | GO:0003995 | acyl-CoA dehydrogenase activity | ACADM | IDA | Human | PMID:19224950 | |
| Molecular Function | GO:0003995 | acyl-CoA dehydrogenase activity | ACADM | IMP | Human | PMID:2393404 | |
| Molecular Function | GO:0003995 | acyl-CoA dehydrogenase activity | Acadm | IDA | Rat | PMID:15358373|RGD:1358266 | |
| Molecular Function | GO:0003995 | acyl-CoA dehydrogenase activity | Acadm | IDA | Rat | PMID:3968063|RGD:2317678 | |
| Molecular Function | GO:0000062 | fatty-acyl-CoA binding | Acadm | IDA | Rat | PMID:3968063|RGD:2317678 | |
| Molecular Function | GO:0050660 | flavin adenine dinucleotide binding | Acadm | IDA | Rat | PMID:3968063|RGD:2317678 | |
| Molecular Function | GO:0042802 | identical protein binding | ACADM | IDA | Human | PMID:19224950 | |
| Molecular Function | GO:0042802 | identical protein binding | Acadm | IDA | Rat | PMID:3813556|RGD:8553446 | |
| Molecular Function | GO:0042802 | identical protein binding | Acadm | IPI | RGD:2012 | Rat | PMID:3968063|RGD:2317678 |
| Molecular Function | GO:0016853 | isomerase activity | Acadm | IDA | Rat | PMID:15850406|RGD:1598685 | |
| Molecular Function | GO:0070991 | medium-chain-acyl-CoA dehydrogenase activity | ACADM | IDA | Human | PMID:1902818 | |
| Molecular Function | GO:0070991 | medium-chain-acyl-CoA dehydrogenase activity | ACADM | IDA | Human | PMID:19224950 | |
| Molecular Function | GO:0070991 | medium-chain-acyl-CoA dehydrogenase activity | ACADM | IDA | Human | PMID:1970566 | |
| Molecular Function | GO:0070991 | medium-chain-acyl-CoA dehydrogenase activity | ACADM | IDA | Human | PMID:3597357 | |
| Molecular Function | GO:0070991 | medium-chain-acyl-CoA dehydrogenase activity | Acadm | IMP | Mouse | MGI:MGI:4412440|PMID:18459129 | |
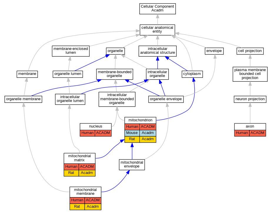
| Cellular Component | GO:0030424 | axon | ACADM | IDA | Human | PMID:21237683 | |
| Cellular Component | GO:0005759 | mitochondrial matrix | ACADM | IDA | Human | PMID:16020546 | |
| Cellular Component | GO:0005759 | mitochondrial matrix | Acadm | IDA | Rat | PMID:3813556|RGD:8553446 | |
| Cellular Component | GO:0031966 | mitochondrial membrane | ACADM | IDA | Human | PMID:16020546 | |
| Cellular Component | GO:0031966 | mitochondrial membrane | Acadm | IDA | Rat | PMID:3813556|RGD:8553446 | |
| Cellular Component | GO:0005739 | mitochondrion | ACADM | IDA | Human | GO_REF:0000052 | |
| Cellular Component | GO:0005739 | mitochondrion | ACADM | IDA | Human | GO_REF:0000054 | |
| Cellular Component | GO:0005739 | mitochondrion | Acadm | HDA | Mouse | PMID:14651853 | |
| Cellular Component | GO:0005739 | mitochondrion | Acadm | IDA | Mouse | PMID:26767982 | |
| Cellular Component | GO:0005739 | mitochondrion | Acadm | HDA | Mouse | PMID:18614015 | |
| Cellular Component | GO:0005739 | mitochondrion | Acadm | IDA | Rat | PMID:3968063|RGD:2317678 | |
| Cellular Component | GO:0005634 | nucleus | ACADM | HDA | Human | PMID:21630459 | |
| Biological Process | GO:0055007 | cardiac muscle cell differentiation | Acadm | IMP | MGI:MGI:3692446 | Mouse | PMID:16121256 |
| Biological Process | GO:0045329 | carnitine biosynthetic process | ACADM | IMP | Human | PMID:16972171 | |
| Biological Process | GO:0009437 | carnitine metabolic process | Acadm | IMP | MGI:MGI:3692446 | Mouse | PMID:16121256 |
| Biological Process | GO:0019254 | carnitine metabolic process, CoA-linked | ACADM | IMP | Human | PMID:16972171 | |
| Biological Process | GO:0019254 | carnitine metabolic process, CoA-linked | Acadm | IMP | Mouse | MGI:MGI:4412440|PMID:18459129 | |
| Biological Process | GO:0006635 | fatty acid beta-oxidation | ACADM | IMP | Human | PMID:2393404 | |
| Biological Process | GO:0033539 | fatty acid beta-oxidation using acyl-CoA dehydrogenase | ACADM | IMP | Human | PMID:16972171 | |
| Biological Process | GO:0033539 | fatty acid beta-oxidation using acyl-CoA dehydrogenase | ACADM | IDA | Human | PMID:1902818 | |
| Biological Process | GO:0033539 | fatty acid beta-oxidation using acyl-CoA dehydrogenase | ACADM | IDA | Human | PMID:19224950 | |
| Biological Process | GO:0033539 | fatty acid beta-oxidation using acyl-CoA dehydrogenase | ACADM | IDA | Human | PMID:25416781 | |
| Biological Process | GO:0033539 | fatty acid beta-oxidation using acyl-CoA dehydrogenase | ACADM | IDA | Human | PMID:3597357 | |
| Biological Process | GO:0033539 | fatty acid beta-oxidation using acyl-CoA dehydrogenase | Acadm | IMP | Mouse | MGI:MGI:4412440|PMID:18459129 | |
| Biological Process | GO:0033539 | fatty acid beta-oxidation using acyl-CoA dehydrogenase | Acadm | IDA | Rat | PMID:3968063|RGD:2317678 | |
| Biological Process | GO:0005978 | glycogen biosynthetic process | Acadm | IMP | Mouse | MGI:MGI:4412440|PMID:18459129 | |
| Biological Process | GO:0007507 | heart development | Acadm | IMP | MGI:MGI:3692446 | Mouse | PMID:16121256 |
| Biological Process | GO:0001889 | liver development | Acadm | IMP | MGI:MGI:3692446 | Mouse | PMID:16121256 |
| Biological Process | GO:0051793 | medium-chain fatty acid catabolic process | ACADM | IDA | Human | PMID:1970566 | |
| Biological Process | GO:0051793 | medium-chain fatty acid catabolic process | Acadm | IDA | Rat | PMID:3968063|RGD:2317678 | |
| Biological Process | GO:0051791 | medium-chain fatty acid metabolic process | ACADM | IDA | Human | PMID:1970566 | |
| Biological Process | GO:0051791 | medium-chain fatty acid metabolic process | Acadm | IMP | Mouse | MGI:MGI:4412440|PMID:18459129 | |
| Biological Process | GO:0006082 | organic acid metabolic process | Acadm | IMP | MGI:MGI:3692446 | Mouse | PMID:16121256 |
| Biological Process | GO:0009791 | post-embryonic development | Acadm | IMP | MGI:MGI:3692446 | Mouse | PMID:16121256 |
| Biological Process | GO:0006111 | regulation of gluconeogenesis | Acadm | IMP | Mouse | MGI:MGI:4412440|PMID:18459129 | |
| Biological Process | GO:0009409 | response to cold | Acadm | IMP | MGI:MGI:3692446 | Mouse | PMID:16121256 |
| Biological Process | GO:0046688 | response to copper ion | Acadm | IEP | Rat | PMID:10958805|RGD:1598689 | |
| Biological Process | GO:0051384 | response to glucocorticoid | Acadm | IEP | Rat | PMID:8615829|RGD:1598691 | |
| Biological Process | GO:0009725 | response to hormone | Acadm | IEP | Rat | PMID:9164869|RGD:1598690 | |
| Biological Process | GO:0007584 | response to nutrient | Acadm | IEP | Rat | PMID:15863369|RGD:1598687 | |
| Biological Process | GO:0042594 | response to starvation | Acadm | IMP | MGI:MGI:3692446 | Mouse | PMID:16121256 |
| Biological Process | GO:0009410 | response to xenobiotic stimulus | Acadm | IEP | Rat | PMID:15852996|RGD:1598688 |
| EXP Inferred from experiment |
| IDA Inferred from direct assay |
| IEP Inferred from expression pattern |
| IGI Inferred from genetic interaction |
| IMP Inferred from mutant phenotype |
| IPI Inferred from physical interaction |
| HTP Inferred from High Throughput Experiment |
| HDA Inferred from High Throughput Direct Assay |
| HMP Inferred from High Throughput Mutant Phenotype |
| HGI Inferred from High Throughput Genetic Interaction |
| HEP Inferred from High Throughput Expression Pattern |
Mouse Genome Database (MGD), Gene Expression Database (GXD), Mouse Models of Human Cancer database (MMHCdb) (formerly Mouse Tumor Biology (MTB)), Gene Ontology (GO) |
||
|
Citing These Resources Funding Information Warranty Disclaimer, Privacy Notice, Licensing, & Copyright Send questions and comments to User Support. |
last database update 12/30/2025 MGI 6.24 |
|
|
|
||