|
Source |
Alliance of Genome Resources |



| Category | ID | Classification term | Gene | Evidence | Inferred from | Organism | Reference |
|---|---|---|---|---|---|---|---|
| Molecular Function | GO:0045296 | cadherin binding | ABI1 | HDA | Human | PMID:25468996 | |
| Molecular Function | GO:0005515 | protein binding | ABI1 | IPI | UniProtKB:P00519 | Human | PMID:11418237 |
| Molecular Function | GO:0005515 | protein binding | ABI1 | IPI | UniProtKB:Q9Y2A7 | Human | PMID:11418237 |
| Molecular Function | GO:0005515 | protein binding | ABI1 | IPI | UniProtKB:P14598 | Human | PMID:12681507 |
| Molecular Function | GO:0005515 | protein binding | ABI1 | IPI | UniProtKB:Q8TE67 | Human | PMID:14565974 |
| Molecular Function | GO:0005515 | protein binding | ABI1 | IPI | UniProtKB:Q8TE68 | Human | PMID:14565974 |
| Molecular Function | GO:0005515 | protein binding | ABI1 | IPI | UniProtKB:Q9H6S3 | Human | PMID:14565974 |
| Molecular Function | GO:0005515 | protein binding | ABI1 | IPI | UniProtKB:Q08509 | Human | PMID:15289329 |
| Molecular Function | GO:0005515 | protein binding | ABI1 | IPI | UniProtKB:P55160 | Human | PMID:16417406 |
| Molecular Function | GO:0005515 | protein binding | ABI1 | IPI | UniProtKB:P00519 | Human | PMID:17101133 |
| Molecular Function | GO:0005515 | protein binding | ABI1 | IPI | UniProtKB:P00519 | Human | PMID:18328268 |
| Molecular Function | GO:0005515 | protein binding | ABI1 | IPI | UniProtKB:O14512 | Human | PMID:20598684 |
| Molecular Function | GO:0005515 | protein binding | ABI1 | IPI | UniProtKB:P00519 | Human | PMID:20598684 |
| Molecular Function | GO:0005515 | protein binding | ABI1 | IPI | UniProtKB:P15498 | Human | PMID:20598684 |
| Molecular Function | GO:0005515 | protein binding | ABI1 | IPI | UniProtKB:P20936 | Human | PMID:20598684 |
| Molecular Function | GO:0005515 | protein binding | ABI1 | IPI | UniProtKB:P26450 | Human | PMID:20598684 |
| Molecular Function | GO:0005515 | protein binding | ABI1 | IPI | UniProtKB:P27986 | Human | PMID:20598684 |
| Molecular Function | GO:0005515 | protein binding | ABI1 | IPI | UniProtKB:P42684 | Human | PMID:20598684 |
| Molecular Function | GO:0005515 | protein binding | ABI1 | IPI | UniProtKB:P52735 | Human | PMID:20598684 |
| Molecular Function | GO:0005515 | protein binding | ABI1 | IPI | UniProtKB:Q13191 | Human | PMID:20598684 |
| Molecular Function | GO:0005515 | protein binding | ABI1 | IPI | UniProtKB:Q92569 | Human | PMID:20598684 |
| Molecular Function | GO:0005515 | protein binding | ABI1 | IPI | UniProtKB:O00555 | Human | PMID:21078624 |
| Molecular Function | GO:0005515 | protein binding | ABI1 | IPI | UniProtKB:Q9Y2A7 | Human | PMID:26496610 |
| Molecular Function | GO:0005515 | protein binding | ABI1 | IPI | UniProtKB:Q9Y2A7 | Human | PMID:31980649 |
| Molecular Function | GO:0005515 | protein binding | ABI1 | IPI | UniProtKB:Q08509 | Human | PMID:9010225 |
| Molecular Function | GO:0005515 | protein binding | ABI1 | IPI | UniProtKB:P00519 | Human | PMID:9593709 |
| Molecular Function | GO:0005515 | protein binding | ABI1 | IPI | UniProtKB:P02549 | Human | PMID:9593709 |
| Molecular Function | GO:0005515 | protein binding | Abi1 | IPI | UniProtKB:Q8BH43|UniProtKB:Q9Z207 | Mouse | MGI:MGI:3771761|PMID:18044991 |
| Molecular Function | GO:0005515 | protein binding | Abi1 | IPI | UniProtKB:Q08509 | Mouse | MGI:MGI:5486559|PMID:15558031 |
| Molecular Function | GO:0005515 | protein binding | Abi1 | IPI | UniProtKB:Q08509 | Mouse | MGI:MGI:3690183|PMID:9010225 |
| Molecular Function | GO:0005515 | protein binding | Abi1 | IPI | UniProtKB:Q02384 | Mouse | MGI:MGI:5142386|PMID:11003655 |
| Molecular Function | GO:0005515 | protein binding | Abi1 | IPI | UniProtKB:Q8BH43 | Mouse | MGI:MGI:4835598|PMID:20697350 |
| Molecular Function | GO:0005515 | protein binding | Abi1 | IPI | UniProtKB:Q08509 | Mouse | MGI:MGI:3851270|PMID:19564905 |
| Molecular Function | GO:0005515 | protein binding | Abi1 | IPI | PR:P11798 | Mouse | PMID:25297099 |
| Molecular Function | GO:0005515 | protein binding | Abi1 | IPI | PR:Q8BKX1 | Mouse | PMID:19208628 |
| Molecular Function | GO:0005515 | protein binding | Abi1 | IPI | UniProtKB:P52164 | Rat | PMID:17304222|RGD:8553800 |
| Molecular Function | GO:0005515 | protein binding | Abi1 | IPI | UniProtKB:Q9JLU4 | Rat | PMID:17304222|RGD:8553800 |
| Molecular Function | GO:0005515 | protein binding | Abi1 | IPI | RGD:1590759 | Rat | PMID:20531346|RGD:11251757 |
| Molecular Function | GO:0005515 | protein binding | Abi1 | IPI | RGD:71058 | Rat | PMID:22102872|RGD:10002783 |
| Molecular Function | GO:0030296 | protein tyrosine kinase activator activity | Abi1 | IDA | Mouse | PMID:12672821 | |
| Molecular Function | GO:0017124 | SH3 domain binding | ABI1 | IPI | UniProtKB:Q5T0N5 | Human | PMID:19798448 |
| Molecular Function | GO:0035591 | signaling adaptor activity | ABI1 | IDA | Human | PMID:17101133 | |
| Molecular Function | GO:0035591 | signaling adaptor activity | Abi1 | IDA | Mouse | MGI:MGI:2664008|PMID:12672821 | |
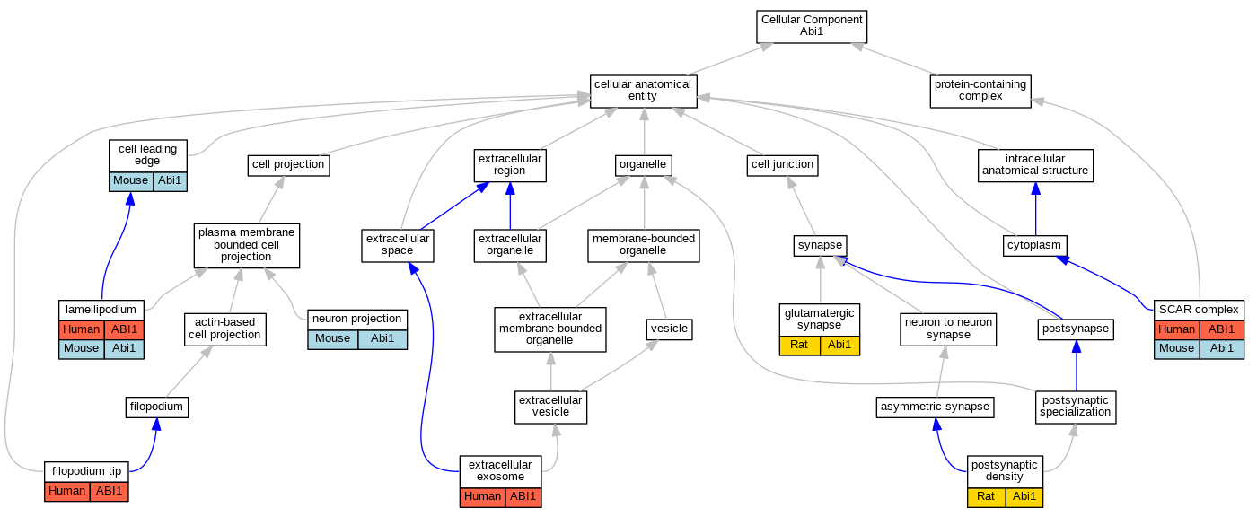
| Cellular Component | GO:0031252 | cell leading edge | Abi1 | IDA | Mouse | PMID:16831833 | |
| Cellular Component | GO:0031252 | cell leading edge | Abi1 | IDA | Mouse | PMID:19200726 | |
| Cellular Component | GO:0070062 | extracellular exosome | ABI1 | HDA | Human | PMID:19056867 | |
| Cellular Component | GO:0032433 | filopodium tip | ABI1 | IDA | Human | PMID:11516653 | |
| Cellular Component | GO:0098978 | glutamatergic synapse | Abi1 | EXP | Rat | PMID:17304222|RGD:8553800 | |
| Cellular Component | GO:0098978 | glutamatergic synapse | Abi1 | IDA | Rat | PMID:17304222|RGD:8553800 | |
| Cellular Component | GO:0098978 | glutamatergic synapse | Abi1 | IMP | Rat | PMID:17304222|RGD:8553800 | |
| Cellular Component | GO:0030027 | lamellipodium | ABI1 | IDA | Human | PMID:11516653 | |
| Cellular Component | GO:0030027 | lamellipodium | ABI1 | IDA | Human | PMID:17101133 | |
| Cellular Component | GO:0030027 | lamellipodium | Abi1 | IDA | Mouse | PMID:12672821 | |
| Cellular Component | GO:0043005 | neuron projection | Abi1 | IDA | Mouse | MGI:MGI:5320264|PMID:21795692 | |
| Cellular Component | GO:0014069 | postsynaptic density | Abi1 | IDA | Rat | PMID:17304222|RGD:8553800 | |
| Cellular Component | GO:0031209 | SCAR complex | ABI1 | IDA | Human | PMID:21107423 | |
| Cellular Component | GO:0031209 | SCAR complex | ABI1 | IDA | Human | PMID:26428302 | |
| Cellular Component | GO:0031209 | SCAR complex | Abi1 | IDA | Mouse | MGI:MGI:2664008|PMID:12672821 | |
| Cellular Component | GO:0031209 | SCAR complex | Abi1 | IDA | Mouse | MGI:MGI:6508508|PMID:26428302 | |
| Biological Process | GO:0048813 | dendrite morphogenesis | Abi1 | IDA | Mouse | PMID:25297099 | |
| Biological Process | GO:0072673 | lamellipodium morphogenesis | Abi1 | IMP | Mouse | PMID:17664349 | |
| Biological Process | GO:0035855 | megakaryocyte development | Abi1 | IMP | Mouse | PMID:17664349 | |
| Biological Process | GO:0061098 | positive regulation of protein tyrosine kinase activity | ABI1 | IDA | Human | PMID:17101133 | |
| Biological Process | GO:0099527 | postsynapse to nucleus signaling pathway | Abi1 | EXP | Rat | PMID:17304222|RGD:8553800 | |
| Biological Process | GO:0099527 | postsynapse to nucleus signaling pathway | Abi1 | IDA | Rat | PMID:17304222|RGD:8553800 | |
| Biological Process | GO:0099527 | postsynapse to nucleus signaling pathway | Abi1 | IEP | Rat | PMID:17304222|RGD:8553800 | |
| Biological Process | GO:0099527 | postsynapse to nucleus signaling pathway | Abi1 | IMP | Rat | PMID:17304222|RGD:8553800 | |
| Biological Process | GO:0001756 | somitogenesis | Abi1 | IMP | MGI:MGI:3578145 | Mouse | PMID:15755804 |
| EXP Inferred from experiment |
| IDA Inferred from direct assay |
| IEP Inferred from expression pattern |
| IGI Inferred from genetic interaction |
| IMP Inferred from mutant phenotype |
| IPI Inferred from physical interaction |
| HTP Inferred from High Throughput Experiment |
| HDA Inferred from High Throughput Direct Assay |
| HMP Inferred from High Throughput Mutant Phenotype |
| HGI Inferred from High Throughput Genetic Interaction |
| HEP Inferred from High Throughput Expression Pattern |
Mouse Genome Database (MGD), Gene Expression Database (GXD), Mouse Models of Human Cancer database (MMHCdb) (formerly Mouse Tumor Biology (MTB)), Gene Ontology (GO) |
||
|
Citing These Resources Funding Information Warranty Disclaimer, Privacy Notice, Licensing, & Copyright Send questions and comments to User Support. |
last database update 12/30/2025 MGI 6.24 |
|
|
|
||