|
Source |
Alliance of Genome Resources |



| Category | ID | Classification term | Gene | Evidence | Inferred from | Organism | Reference |
|---|---|---|---|---|---|---|---|
| Molecular Function | GO:0015462 | ABC-type protein transporter activity | abcb4 | IDA | Zfish | PMID:25193616 | |
| Molecular Function | GO:0008559 | ABC-type xenobiotic transporter activity | ABCB1 | IGI | RNAcentral:URS000021202F_9606 | Human | PMID:23893241 |
| Molecular Function | GO:0008559 | ABC-type xenobiotic transporter activity | ABCB1 | IDA | Human | PMID:26850595 | |
| Molecular Function | GO:0008559 | ABC-type xenobiotic transporter activity | ABCB1 | IGI | RNAcentral:URS00003496BE_9606 | Human | PMID:28260112 |
| Molecular Function | GO:0008559 | ABC-type xenobiotic transporter activity | ABCB1 | IMP | Human | PMID:28411377 | |
| Molecular Function | GO:0008559 | ABC-type xenobiotic transporter activity | ABCB1 | IDA | Human | PMID:28757552 | |
| Molecular Function | GO:0005524 | ATP binding | ABCB1 | IDA | Human | PMID:28757552 | |
| Molecular Function | GO:0005524 | ATP binding | ABCB1 | IDA | Human | PMID:29371429 | |
| Molecular Function | GO:0016887 | ATP hydrolysis activity | Abcb1a | IDA | Mouse | PMID:11741934 | |
| Molecular Function | GO:0042626 | ATPase-coupled transmembrane transporter activity | ABCB1 | IDA | Human | PMID:28757552 | |
| Molecular Function | GO:0042626 | ATPase-coupled transmembrane transporter activity | Abcb1a | EXP | Mouse | MGI:MGI:5770073|PMID:17709369 | |
| Molecular Function | GO:0046943 | carboxylic acid transmembrane transporter activity | ABCB1 | IMP | Human | PMID:25986174 | |
| Molecular Function | GO:0099038 | ceramide floppase activity | ABCB1 | IDA | Human | PMID:8898203 | |
| Molecular Function | GO:0099038 | ceramide floppase activity | Abcb1a | IDA | Mouse | MGI:MGI:5795830|PMID:8898203 | |
| Molecular Function | GO:0015562 | efflux transmembrane transporter activity | ABCB1 | IGI | RNAcentral:URS000021202F_9606 | Human | PMID:23893241 |
| Molecular Function | GO:0015562 | efflux transmembrane transporter activity | ABCB1 | IMP | Human | PMID:25986174 | |
| Molecular Function | GO:0015562 | efflux transmembrane transporter activity | ABCB1 | IDA | Human | PMID:26850595 | |
| Molecular Function | GO:0015562 | efflux transmembrane transporter activity | ABCB1 | IGI | RNAcentral:URS00003496BE_9606 | Human | PMID:28260112 |
| Molecular Function | GO:0015562 | efflux transmembrane transporter activity | ABCB1 | IMP | Human | PMID:28411377 | |
| Molecular Function | GO:0015562 | efflux transmembrane transporter activity | ABCB1 | IDA | Human | PMID:28587984 | |
| Molecular Function | GO:0015562 | efflux transmembrane transporter activity | ABCB1 | IDA | Human | PMID:28757552 | |
| Molecular Function | GO:0015562 | efflux transmembrane transporter activity | Abcb1a | IMP | Mouse | MGI:MGI:6369882|PMID:28587984 | |
| Molecular Function | GO:0015562 | efflux transmembrane transporter activity | abcb4 | IMP | ZFIN:ZDB-MRPHLNO-140501-3 | Zfish | PMID:23773777 |
| Molecular Function | GO:0015562 | efflux transmembrane transporter activity | abcb4 | IMP | ZFIN:ZDB-MRPHLNO-140501-2 | Zfish | PMID:23773777 |
| Molecular Function | GO:0140328 | floppase activity | ABCB1 | IMP | Human | PMID:8898203 | |
| Molecular Function | GO:0140328 | floppase activity | Abcb1a | IMP | Mouse | MGI:MGI:5795830|PMID:8898203 | |
| Molecular Function | GO:0090554 | phosphatidylcholine floppase activity | ABCB1 | IDA | Human | PMID:8898203 | |
| Molecular Function | GO:0090554 | phosphatidylcholine floppase activity | Abcb1a | IDA | Mouse | MGI:MGI:5795830|PMID:8898203 | |
| Molecular Function | GO:0090555 | phosphatidylethanolamine flippase activity | ABCB1 | IDA | Human | PMID:8898203 | |
| Molecular Function | GO:0090555 | phosphatidylethanolamine flippase activity | Abcb1a | IDA | Mouse | MGI:MGI:5795830|PMID:8898203 | |
| Molecular Function | GO:0005515 | protein binding | ABCB1 | IPI | UniProtKB:Q99496 | Human | PMID:17088979 |
| Molecular Function | GO:0005515 | protein binding | ABCB1 | IPI | UniProtKB:Q86VI4 | Human | PMID:20711237 |
| Molecular Function | GO:0019534 | toxin transmembrane transporter activity | abcb4 | IDA | Zfish | PMID:25193616 | |
| Molecular Function | GO:0022857 | transmembrane transporter activity | Abcb1a | IMP | Mouse | MGI:MGI:6369882|PMID:28587984 | |
| Molecular Function | GO:0031625 | ubiquitin protein ligase binding | ABCB1 | IPI | UniProtKB:P46934 | Human | PMID:26006083 |
| Molecular Function | GO:0042910 | xenobiotic transmembrane transporter activity | ABCB1 | IMP | Human | PMID:25986174 | |
| Molecular Function | GO:0042910 | xenobiotic transmembrane transporter activity | ABCB1 | IDA | Human | PMID:28587984 | |
| Molecular Function | GO:0042910 | xenobiotic transmembrane transporter activity | ABCB1 | IDA | Human | PMID:28757552 | |
| Molecular Function | GO:0042910 | xenobiotic transmembrane transporter activity | Abcb1a | IMP | Mouse | MGI:MGI:6369882|PMID:28587984 | |
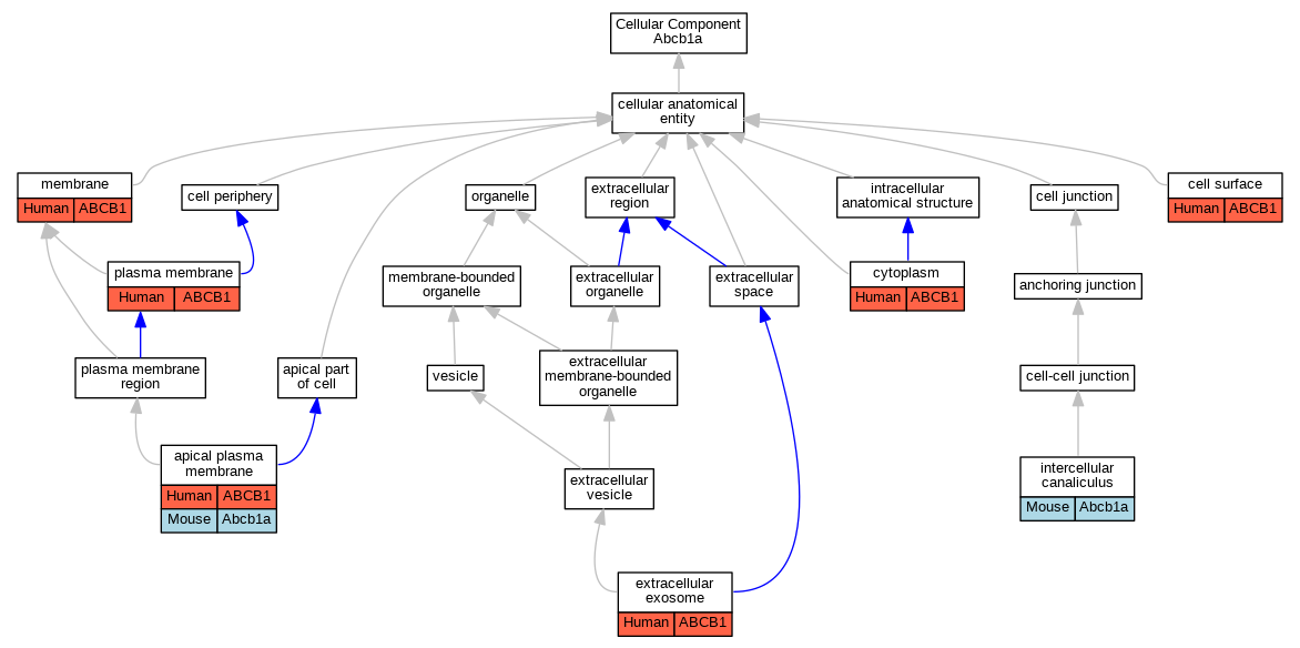
| Cellular Component | GO:0016324 | apical plasma membrane | ABCB1 | IDA | Human | PMID:16361082 | |
| Cellular Component | GO:0016324 | apical plasma membrane | ABCB1 | IDA | Human | PMID:28408210 | |
| Cellular Component | GO:0016324 | apical plasma membrane | ABCB1 | IDA | Human | PMID:8898203 | |
| Cellular Component | GO:0016324 | apical plasma membrane | ABCB1 | IDA | Human | PMID:31791063 | |
| Cellular Component | GO:0016324 | apical plasma membrane | Abcb1a | IDA | Mouse | MGI:MGI:5795830|PMID:8898203 | |
| Cellular Component | GO:0009986 | cell surface | ABCB1 | IDA | Human | PMID:19384922 | |
| Cellular Component | GO:0005737 | cytoplasm | ABCB1 | IDA | Human | PMID:35970996 | |
| Cellular Component | GO:0070062 | extracellular exosome | ABCB1 | HDA | Human | PMID:19056867 | |
| Cellular Component | GO:0070062 | extracellular exosome | ABCB1 | HDA | Human | PMID:23533145 | |
| Cellular Component | GO:0046581 | intercellular canaliculus | Abcb1a | IDA | Mouse | PMID:12068294 | |
| Cellular Component | GO:0016020 | membrane | ABCB1 | IDA | Human | PMID:26006083 | |
| Cellular Component | GO:0005886 | plasma membrane | ABCB1 | IDA | Human | GO_REF:0000052 | |
| Cellular Component | GO:0005886 | plasma membrane | ABCB1 | IDA | Human | PMID:18619525 | |
| Cellular Component | GO:0005886 | plasma membrane | ABCB1 | IDA | Human | PMID:35970996 | |
| Cellular Component | GO:0005886 | plasma membrane | ABCB1 | IDA | Human | PMID:23137377 | |
| Biological Process | GO:1905039 | carboxylic acid transmembrane transport | ABCB1 | IMP | Human | PMID:25986174 | |
| Biological Process | GO:0099040 | ceramide translocation | ABCB1 | IDA | Human | PMID:8898203 | |
| Biological Process | GO:0099040 | ceramide translocation | Abcb1a | IDA | Mouse | MGI:MGI:5795830|PMID:8898203 | |
| Biological Process | GO:0140115 | export across plasma membrane | ABCB1 | IMP | Human | PMID:25986174 | |
| Biological Process | GO:0140115 | export across plasma membrane | ABCB1 | IDA | Human | PMID:28587984 | |
| Biological Process | GO:0140115 | export across plasma membrane | Abcb1a | IMP | Mouse | MGI:MGI:6369882|PMID:28587984 | |
| Biological Process | GO:0000086 | G2/M transition of mitotic cell cycle | ABCB1 | IDA | Human | PMID:19384922 | |
| Biological Process | GO:0045332 | phospholipid translocation | ABCB1 | IDA | Human | PMID:8898203 | |
| Biological Process | GO:0045332 | phospholipid translocation | Abcb1a | IDA | Mouse | MGI:MGI:5795830|PMID:8898203 | |
| Biological Process | GO:1901529 | positive regulation of anion channel activity | ABCB1 | IMP | Human | PMID:7828597 | |
| Biological Process | GO:2001225 | regulation of chloride transport | ABCB1 | IMP | Human | PMID:7828597 | |
| Biological Process | GO:0047484 | regulation of response to osmotic stress | ABCB1 | IMP | Human | PMID:7828597 | |
| Biological Process | GO:0009636 | response to toxic substance | abcb4 | IDA | Zfish | PMID:25193616 | |
| Biological Process | GO:0072089 | stem cell proliferation | ABCB1 | IMP | Human | PMID:19384922 | |
| Biological Process | GO:0046865 | terpenoid transport | Abcb1a | IMP | Mouse | MGI:MGI:6369882|PMID:28587984 | |
| Biological Process | GO:0070633 | transepithelial transport | ABCB1 | IMP | Human | PMID:25986174 | |
| Biological Process | GO:0070633 | transepithelial transport | ABCB1 | IDA | Human | PMID:28757552 | |
| Biological Process | GO:0055085 | transmembrane transport | abcb4 | IMP | ZFIN:ZDB-MRPHLNO-140501-3 | Zfish | PMID:23773777|ZFIN:ZDB-PUB-130710-16 |
| Biological Process | GO:1990961 | xenobiotic detoxification by transmembrane export across the plasma membrane | ABCB1 | IGI | RNAcentral:URS000021202F_9606 | Human | PMID:23893241 |
| Biological Process | GO:1990961 | xenobiotic detoxification by transmembrane export across the plasma membrane | ABCB1 | IDA | Human | PMID:26850595 | |
| Biological Process | GO:1990961 | xenobiotic detoxification by transmembrane export across the plasma membrane | ABCB1 | IMP | Human | PMID:28260112 | |
| Biological Process | GO:1990961 | xenobiotic detoxification by transmembrane export across the plasma membrane | ABCB1 | IMP | Human | PMID:28411377 | |
| Biological Process | GO:1990961 | xenobiotic detoxification by transmembrane export across the plasma membrane | Abcb1a | IDA | Mouse | PMID:11741934 | |
| Biological Process | GO:1990962 | xenobiotic transport across blood-brain barrier | ABCB1 | IMP | Human | PMID:25986174 | |
| Biological Process | GO:1990962 | xenobiotic transport across blood-brain barrier | Abcb1a | IMP | Mouse | MGI:MGI:6369882|PMID:28587984 |
| EXP Inferred from experiment |
| IDA Inferred from direct assay |
| IEP Inferred from expression pattern |
| IGI Inferred from genetic interaction |
| IMP Inferred from mutant phenotype |
| IPI Inferred from physical interaction |
| HTP Inferred from High Throughput Experiment |
| HDA Inferred from High Throughput Direct Assay |
| HMP Inferred from High Throughput Mutant Phenotype |
| HGI Inferred from High Throughput Genetic Interaction |
| HEP Inferred from High Throughput Expression Pattern |
Mouse Genome Database (MGD), Gene Expression Database (GXD), Mouse Models of Human Cancer database (MMHCdb) (formerly Mouse Tumor Biology (MTB)), Gene Ontology (GO) |
||
|
Citing These Resources Funding Information Warranty Disclaimer, Privacy Notice, Licensing, & Copyright Send questions and comments to User Support. |
last database update 04/07/2026 MGI 6.24 |
|
|
|
||