|
Source |
Alliance of Genome Resources |



| Category | ID | Classification term | Gene | Evidence | Inferred from | Organism | Reference |
|---|---|---|---|---|---|---|---|
| Molecular Function | GO:0034188 | apolipoprotein A-I receptor activity | ABCA7 | IDA | Human | PMID:14570867 | |
| Molecular Function | GO:0034188 | apolipoprotein A-I receptor activity | Abca7 | IDA | Mouse | MGI:MGI:5559672|PMID:12917409 | |
| Molecular Function | GO:0140328 | floppase activity | ABCA7 | IDA | Human | PMID:24097981 | |
| Molecular Function | GO:0090554 | phosphatidylcholine floppase activity | ABCA7 | IDA | Human | PMID:24097981 | |
| Molecular Function | GO:0090556 | phosphatidylserine floppase activity | ABCA7 | IDA | Human | PMID:24097981 | |
| Molecular Function | GO:0005548 | phospholipid transporter activity | ABCA7 | IGI | UniProtKB:P02647|UniProtKB:P02649 | Human | PMID:28373057 |
| Molecular Function | GO:0005548 | phospholipid transporter activity | Abca7 | IDA | Mouse | PMID:15520449 | |
| Molecular Function | GO:0005515 | protein binding | Abca7 | IPI | UniProtKB:P02647 | Mouse | MGI:MGI:5559672|PMID:12917409 |
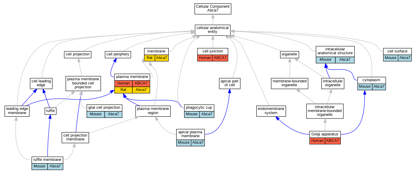
| Cellular Component | GO:0016324 | apical plasma membrane | Abca7 | IDA | Mouse | PMID:15520449 | |
| Cellular Component | GO:0030054 | cell junction | ABCA7 | IDA | Human | GO_REF:0000052 | |
| Cellular Component | GO:0009986 | cell surface | Abca7 | IDA | Mouse | MGI:MGI:5553241|PMID:20495215 | |
| Cellular Component | GO:0009986 | cell surface | Abca7 | IDA | Mouse | MGI:MGI:5559672|PMID:12917409 | |
| Cellular Component | GO:0005737 | cytoplasm | Abca7 | IDA | Mouse | MGI:MGI:6271506|PMID:27472885 | |
| Cellular Component | GO:0097386 | glial cell projection | Abca7 | IDA | Mouse | MGI:MGI:6271506|PMID:27472885 | |
| Cellular Component | GO:0005794 | Golgi apparatus | ABCA7 | IDA | Human | GO_REF:0000052 | |
| Cellular Component | GO:0005622 | intracellular anatomical structure | Abca7 | IDA | Mouse | PMID:15520449 | |
| Cellular Component | GO:0016020 | membrane | Abca7 | IDA | Rat | PMID:12727224|RGD:1303958 | |
| Cellular Component | GO:0001891 | phagocytic cup | Abca7 | IDA | Mouse | MGI:MGI:3662940|PMID:16908670 | |
| Cellular Component | GO:0005886 | plasma membrane | ABCA7 | IDA | Human | GO_REF:0000052 | |
| Cellular Component | GO:0005886 | plasma membrane | ABCA7 | IDA | Human | PMID:14570867 | |
| Cellular Component | GO:0005886 | plasma membrane | ABCA7 | IDA | Human | PMID:28373057 | |
| Cellular Component | GO:0005886 | plasma membrane | Abca7 | IDA | Rat | PMID:12727224|RGD:1303958 | |
| Cellular Component | GO:0032587 | ruffle membrane | Abca7 | IDA | Mouse | MGI:MGI:3662940|PMID:16908670 | |
| Biological Process | GO:0150094 | amyloid-beta clearance by cellular catabolic process | Abca7 | IMP | Mouse | MGI:MGI:6271506|PMID:27472885 | |
| Biological Process | GO:0034205 | amyloid-beta formation | ABCA7 | IMP | Human | PMID:26260791 | |
| Biological Process | GO:0034205 | amyloid-beta formation | Abca7 | IMP | Mouse | MGI:MGI:5694857|PMID:26260791 | |
| Biological Process | GO:0038027 | apolipoprotein A-I-mediated signaling pathway | ABCA7 | IDA | Human | PMID:14570867 | |
| Biological Process | GO:0038027 | apolipoprotein A-I-mediated signaling pathway | Abca7 | IMP | Mouse | MGI:MGI:5553241|PMID:20495215 | |
| Biological Process | GO:0038027 | apolipoprotein A-I-mediated signaling pathway | Abca7 | IDA | Mouse | MGI:MGI:5559672|PMID:12917409 | |
| Biological Process | GO:0033344 | cholesterol efflux | ABCA7 | IDA | Human | PMID:14570867 | |
| Biological Process | GO:0033344 | cholesterol efflux | Abca7 | IMP | Mouse | MGI:MGI:6271506|PMID:27472885 | |
| Biological Process | GO:0034380 | high-density lipoprotein particle assembly | ABCA7 | IDA | Human | PMID:14570867 | |
| Biological Process | GO:0007613 | memory | Abca7 | IMP | Mouse | MGI:MGI:5487687|PMID:23467355 | |
| Biological Process | GO:0042985 | negative regulation of amyloid precursor protein biosynthetic process | Abca7 | IDA | Mouse | MGI:MGI:5553242|PMID:18429932 | |
| Biological Process | GO:1902430 | negative regulation of amyloid-beta formation | Abca7 | IDA | Mouse | MGI:MGI:5553242|PMID:18429932 | |
| Biological Process | GO:1902430 | negative regulation of amyloid-beta formation | Abca7 | IMP | Mouse | MGI:MGI:5487687|PMID:23467355 | |
| Biological Process | GO:1902430 | negative regulation of amyloid-beta formation | Abca7 | IMP | Mouse | MGI:MGI:5774886|PMID:27030769 | |
| Biological Process | GO:0045806 | negative regulation of endocytosis | Abca7 | IMP | Mouse | MGI:MGI:5694857|PMID:26260791 | |
| Biological Process | GO:0043409 | negative regulation of MAPK cascade | Abca7 | IMP | Mouse | MGI:MGI:5774886|PMID:27030769 | |
| Biological Process | GO:1903898 | negative regulation of PERK-mediated unfolded protein response | Abca7 | IMP | Mouse | MGI:MGI:5774886|PMID:27030769 | |
| Biological Process | GO:0018149 | peptide cross-linking | Abca7 | IDA | Mouse | MGI:MGI:5559672|PMID:12917409 | |
| Biological Process | GO:0033700 | phospholipid efflux | ABCA7 | IDA | Human | PMID:14570867 | |
| Biological Process | GO:0033700 | phospholipid efflux | ABCA7 | IGI | UniProtKB:P02647|UniProtKB:P02649 | Human | PMID:28373057 |
| Biological Process | GO:0033700 | phospholipid efflux | Abca7 | IMP | Mouse | MGI:MGI:6271506|PMID:27472885 | |
| Biological Process | GO:0033700 | phospholipid efflux | Abca7 | IDA | Mouse | PMID:15520449 | |
| Biological Process | GO:0045332 | phospholipid translocation | ABCA7 | IDA | Human | PMID:24097981 | |
| Biological Process | GO:0044857 | plasma membrane raft organization | Abca7 | IMP | Mouse | MGI:MGI:6274964|PMID:28091533 | |
| Biological Process | GO:1900223 | positive regulation of amyloid-beta clearance | Abca7 | IMP | Mouse | MGI:MGI:5487687|PMID:23467355 | |
| Biological Process | GO:0010875 | positive regulation of cholesterol efflux | Abca7 | IDA | Mouse | MGI:MGI:5553242|PMID:18429932 | |
| Biological Process | GO:1901076 | positive regulation of engulfment of apoptotic cell | Abca7 | IMP | Mouse | MGI:MGI:3662940|PMID:16908670 | |
| Biological Process | GO:0070374 | positive regulation of ERK1 and ERK2 cascade | Abca7 | IMP | Mouse | MGI:MGI:3662940|PMID:16908670 | |
| Biological Process | GO:0050766 | positive regulation of phagocytosis | Abca7 | IMP | Mouse | MGI:MGI:6271506|PMID:27472885 | |
| Biological Process | GO:0050766 | positive regulation of phagocytosis | Abca7 | IMP | Mouse | MGI:MGI:5553241|PMID:20495215 | |
| Biological Process | GO:1902995 | positive regulation of phospholipid efflux | Abca7 | IDA | Mouse | MGI:MGI:5559672|PMID:12917409 | |
| Biological Process | GO:2000010 | positive regulation of protein localization to cell surface | Abca7 | IMP | Mouse | MGI:MGI:6274964|PMID:28091533 | |
| Biological Process | GO:0034504 | protein localization to nucleus | Abca7 | IDA | Mouse | MGI:MGI:5553242|PMID:18429932 | |
| Biological Process | GO:1902991 | regulation of amyloid precursor protein catabolic process | ABCA7 | IMP | Human | PMID:26260791 | |
| Biological Process | GO:0019216 | regulation of lipid metabolic process | Abca7 | IMP | Mouse | MGI:MGI:5774886|PMID:27030769 | |
| Biological Process | GO:0008542 | visual learning | Abca7 | IMP | Mouse | MGI:MGI:5774886|PMID:27030769 |
| EXP Inferred from experiment |
| IDA Inferred from direct assay |
| IEP Inferred from expression pattern |
| IGI Inferred from genetic interaction |
| IMP Inferred from mutant phenotype |
| IPI Inferred from physical interaction |
| HTP Inferred from High Throughput Experiment |
| HDA Inferred from High Throughput Direct Assay |
| HMP Inferred from High Throughput Mutant Phenotype |
| HGI Inferred from High Throughput Genetic Interaction |
| HEP Inferred from High Throughput Expression Pattern |
Mouse Genome Database (MGD), Gene Expression Database (GXD), Mouse Models of Human Cancer database (MMHCdb) (formerly Mouse Tumor Biology (MTB)), Gene Ontology (GO) |
||
|
Citing These Resources Funding Information Warranty Disclaimer, Privacy Notice, Licensing, & Copyright Send questions and comments to User Support. |
last database update 09/30/2025 MGI 6.24 |
|
|
|
||