|
Source |
Alliance of Genome Resources |



| Category | ID | Classification term | Gene | Evidence | Inferred from | Organism | Reference |
|---|---|---|---|---|---|---|---|
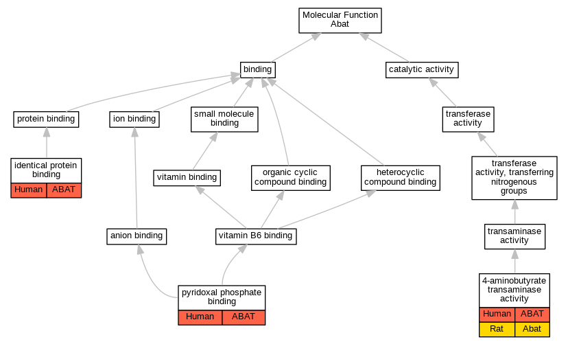
| Molecular Function | GO:0003867 | 4-aminobutyrate transaminase activity | ABAT | IDA | Human | PMID:15528998 | |
| Molecular Function | GO:0003867 | 4-aminobutyrate transaminase activity | Abat | IDA | Rat | PMID:10447691|RGD:631980 | |
| Molecular Function | GO:0042802 | identical protein binding | ABAT | IPI | UniProtKB:P80404 | Human | PMID:15528998 |
| Molecular Function | GO:0030170 | pyridoxal phosphate binding | ABAT | IDA | Human | PMID:15650327 | |
| Cellular Component | GO:0032144 | 4-aminobutyrate transaminase complex | ABAT | IDA | Human | PMID:15528998 | |
| Cellular Component | GO:0005759 | mitochondrial matrix | Abat | IDA | Rat | PMID:3132542|RGD:10047077 | |
| Cellular Component | GO:0005739 | mitochondrion | ABAT | IDA | Human | GO_REF:0000052 | |
| Cellular Component | GO:0005739 | mitochondrion | ABAT | IDA | Human | GO_REF:0000054 | |
| Cellular Component | GO:0005739 | mitochondrion | Abat | HDA | Mouse | PMID:14651853 | |
| Cellular Component | GO:0005739 | mitochondrion | Abat | HDA | Mouse | PMID:18614015 | |
| Cellular Component | GO:0005739 | mitochondrion | Abat | IDA | Rat | PMID:8835937|RGD:1598523 | |
| Cellular Component | GO:0043005 | neuron projection | Abat | IDA | Rat | PMID:8247350|RGD:1598528 | |
| Biological Process | GO:0007568 | aging | Abat | IDA | Rat | PMID:2054153|RGD:10047090 | |
| Biological Process | GO:0048148 | behavioral response to cocaine | Abat | IMP | Mouse | MGI:MGI:3691518|PMID:10850552 | |
| Biological Process | GO:0021549 | cerebellum development | Abat | IEP | Rat | PMID:7182074|RGD:10047093 | |
| Biological Process | GO:0007620 | copulation | Abat | IMP | Rat | PMID:8117236|RGD:1598529 | |
| Biological Process | GO:0035640 | exploration behavior | Abat | IMP | Rat | PMID:8788866|RGD:10046062 | |
| Biological Process | GO:0009449 | gamma-aminobutyric acid biosynthetic process | Abat | IMP | Rat | PMID:19540876|RGD:9588538 | |
| Biological Process | GO:0009448 | gamma-aminobutyric acid metabolic process | ABAT | IDA | Human | PMID:15528998 | |
| Biological Process | GO:0007626 | locomotory behavior | Abat | IMP | Rat | PMID:7945972|RGD:1598525 | |
| Biological Process | GO:0045776 | negative regulation of blood pressure | Abat | IMP | Rat | PMID:8336820|RGD:1598530 | |
| Biological Process | GO:0033602 | negative regulation of dopamine secretion | Abat | IMP | Rat | PMID:590329|RGD:10047092 | |
| Biological Process | GO:0014053 | negative regulation of gamma-aminobutyric acid secretion | Abat | IMP | Rat | PMID:7722510|RGD:10046061 | |
| Biological Process | GO:0090331 | negative regulation of platelet aggregation | Abat | IMP | Rat | PMID:12742000|RGD:10047059 | |
| Biological Process | GO:1904450 | positive regulation of aspartate secretion | Abat | IMP | Rat | PMID:2342602|RGD:10054058 | |
| Biological Process | GO:0045964 | positive regulation of dopamine metabolic process | Abat | IMP | Rat | PMID:11239920|RGD:10047061 | |
| Biological Process | GO:0031652 | positive regulation of heat generation | Abat | IMP | Rat | PMID:20878340|RGD:9588531 | |
| Biological Process | GO:0097151 | positive regulation of inhibitory postsynaptic potential | Abat | IMP | Rat | PMID:11495935|RGD:10047060 | |
| Biological Process | GO:0032024 | positive regulation of insulin secretion | Abat | IMP | Rat | PMID:20695849|RGD:9588550 | |
| Biological Process | GO:1902722 | positive regulation of prolactin secretion | Abat | IMP | Rat | PMID:4043235|RGD:10046063 | |
| Biological Process | GO:0070474 | positive regulation of uterine smooth muscle contraction | Abat | IMP | Rat | PMID:12742000|RGD:10047059 | |
| Biological Process | GO:0042220 | response to cocaine | Abat | IMP | Rat | PMID:12373739|RGD:1598515 | |
| Biological Process | GO:0045471 | response to ethanol | Abat | IDA | Rat | PMID:7710740|RGD:1598527 | |
| Biological Process | GO:0001666 | response to hypoxia | Abat | IMP | Rat | PMID:10727784|RGD:1598521 | |
| Biological Process | GO:0010039 | response to iron ion | Abat | IDA | Rat | PMID:9719948|RGD:1598519 | |
| Biological Process | GO:0035094 | response to nicotine | Abat | IMP | Rat | PMID:10025686|RGD:1598517 | |
| Biological Process | GO:0009410 | response to xenobiotic stimulus | Abat | IDA | Rat | PMID:7931216|RGD:1598526 |
| EXP Inferred from experiment |
| IDA Inferred from direct assay |
| IEP Inferred from expression pattern |
| IGI Inferred from genetic interaction |
| IMP Inferred from mutant phenotype |
| IPI Inferred from physical interaction |
| HTP Inferred from High Throughput Experiment |
| HDA Inferred from High Throughput Direct Assay |
| HMP Inferred from High Throughput Mutant Phenotype |
| HGI Inferred from High Throughput Genetic Interaction |
| HEP Inferred from High Throughput Expression Pattern |
Mouse Genome Database (MGD), Gene Expression Database (GXD), Mouse Models of Human Cancer database (MMHCdb) (formerly Mouse Tumor Biology (MTB)), Gene Ontology (GO) |
||
|
Citing These Resources Funding Information Warranty Disclaimer, Privacy Notice, Licensing, & Copyright Send questions and comments to User Support. |
last database update 04/14/2026 MGI 6.24 |
|
|
|
||