About   Help   FAQ
Gene Expression Data
Assay Details
Assay
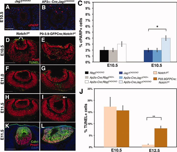
Reference: J:181272 Le TT, et al., Requirements for Jag1-Rbpj mediated Notch signaling during early mouse lens development. Dev Dyn. 2012 Mar;241(3):493-504
Assay type: Immunohistochemistry
MGI Accession ID: MGI:8172376
Gene symbol: Cdh1
Gene name: cadherin 1
Antibody: anti-E-cadherin/CDH1 (ECCD-2)
Detection system: Secondary antibody coupled to Alexa Fluor 488
Results
Specimen 3A: postnatal day 0; Jag1tm1Jlew/Jag1tm1Jlew (more )
Note: Double labeled: green - Cdh1; red - Cdkn1c (assay MGI:8172381).
Structure Level Pattern Image Note
TS27: lens anterior epithelium Present 3A

Specimen 3B: postnatal day 0; Jag1tm1Jlew/Jag1+, Tfap2atm1(cre)Moon/Tfap2a+ (more )
Note: Conditional mutant. Double labeled: green - Cdh1; red - Cdkn1c (assay MGI:8172381).
Structure Level Pattern Image Note
TS27: lens anterior epithelium Present 3B Similar as in the control.

Specimen 3C: postnatal day 0; Jag1tm1Jlew/Jag1tm1Jlew, Tfap2atm1(cre)Moon/Tfap2a+ (more )
Note: Conditional mutant. Double labeled: green - Cdh1; red - Cdkn1c (assay MGI:8172381).
Structure Level Pattern Image Note
TS27: lens anterior epithelium Present 3C Reduced expression in anterior epithelial layer with a smaller lens size.

Specimen 3G: embryonic day 14.5; Rbpjtm1Hon/Rbpjtm1Hon (more )
Note: Double labeled: green - Cdh1; red - Foxe3 (assay MGI:8172382).
Structure Level Pattern Image Note
TS22: lens anterior epithelium Present 3G Coexpressed with Foxe3.

Specimen 3H: embryonic day 14.5; Rbpjtm1Hon/Rbpj+, Tfap2atm1(cre)Moon/Tfap2a+ (more )
Note: Conditional mutant. Double labeled: green - Cdh1; red - Foxe3 (assay MGI:8172382).
Structure Level Pattern Image Note
TS22: lens anterior epithelium Present 3H Coexpressed with Foxe3, similar as in the control.

Specimen 3I: embryonic day 14.5; Rbpjtm1Hon/Rbpjtm1Hon, Tfap2atm1(cre)Moon/Tfap2a+ (more )
Note: Conditional mutant. Double labeled: green - Cdh1; red - Foxe3 (assay MGI:8172382).
Structure Level Pattern Image Note
TS22: lens anterior epithelium Weak 3I A severely reduced lenses with very few Cdh1+Foxe3+ cells.

Specimen 4A: embryonic day 11.5; Rbpjtm1Hon/Rbpjtm1Hon (more )
Note: Double labeled: green - Cdh1; red - Maf (assay MGI:8172383).
Structure Cell Type Level Pattern Image Note
TS19: lens vesicle anterior epithelium anterior lens cell Present 4A

Specimen 4B: embryonic day 11.5; Rbpjtm1Hon/Rbpj+, Tfap2atm1(cre)Moon/Tfap2a+ (more )
Note: Conditional mutant. Double labeled: green - Cdh1; red - Maf (assay MGI:8172383).
Structure Cell Type Level Pattern Image Note
TS19: lens vesicle anterior epithelium anterior lens cell Present 4B Similar as in the control.

Specimen 4C: embryonic day 11.5; Rbpjtm1Hon/Rbpjtm1Hon, Tfap2atm1(cre)Moon/Tfap2a+ (more )
Note: Conditional mutant. Double labeled: green - Cdh1; red - Maf (assay MGI:8172383).
Structure Level Pattern Image Note
TS19: lens vesicle anterior epithelium Present 4C The lens vesicle was abnormally small with a persistent connection to the surface ectoderm by means of a Cdh1+ lens stalk.

Specimen 4D: embryonic day 11.0; Jag1tm1Jlew/Jag1tm1Jlew (more )
Note: Double labeled: green - Cdh1; red - Cdkn1c (assay MGI:8172381).
Structure Level Pattern Image Note
TS18: lens vesicle epithelium Present Regionally restricted 4D Expressed in the anterior progenitor cells.

Specimen 4E: embryonic day 11.0; Jag1tm1Jlew/Jag1+, Tfap2atm1(cre)Moon/Tfap2a+ (more )
Note: Conditional mutant. Double labeled: green - Cdh1; red - Cdkn1c (assay MGI:8172381).
Structure Level Pattern Image Note
TS18: lens vesicle epithelium Present Regionally restricted 4E Expressed in the anterior progenitor cells, similar as in the control.

Specimen 4F: embryonic day 11.0; Jag1tm1Jlew/Jag1tm1Jlew, Tfap2atm1(cre)Moon/Tfap2a+ (more )
Note: Conditional mutant. Double labeled: green - Cdh1; red - Cdkn1c (assay MGI:8172381).
Structure Level Pattern Image Note
TS18: lens vesicle epithelium Present Regionally restricted 4F Expressed in the anterior progenitor cells. The lens vesicle was abnormally small with a persistent connection to the surface ectoderm by means of a Cdh1+ lens stalk.

Specimen 4J: embryonic day 15.5; Jag1tm1Jlew/Jag1tm1Jlew (more )
Note: Double labeled: green - Cdh1; red - Cryba1 (assay MGI:8172406).
Structure Level Pattern Image Note
TS23: lens anterior epithelium Present 4J

Specimen 4K: embryonic day 15.5; Jag1tm1Jlew/Jag1+, Tfap2atm1(cre)Moon/Tfap2a+ (more )
Note: Conditional mutant. Double labeled: green - Cdh1; red - Cryba1 (assay MGI:8172406).
Structure Level Pattern Image Note
TS23: lens anterior epithelium Present 4K Similar as in the control.

Specimen 4L: embryonic day 15.5; Jag1tm1Jlew/Jag1tm1Jlew, Tfap2atm1(cre)Moon/Tfap2a+ (more )
Note: Conditional mutant. Double labeled: green - Cdh1; red - Cryba1 (assay MGI:8172406).
Structure Level Pattern Image Note
TS23: lens anterior epithelium Present 4L The lens vesicle was abnormally small with a persistent connection to the surface ectoderm by means of a Cdh1+ lens stalk.

Specimen 5K: embryonic day 11.5; Gt(ROSA)26Sortm1(Notch1)Dam/Gt(ROSA)26Sortm1(Notch1)Dam (more )
Note: Double labeled: green - Cdh1; red - Prox1 (assay MGI:8172426).
Structure Cell Type Level Pattern Image Note
TS19: lens vesicle anterior epithelium anterior lens cell Present 5K


Contributing Projects:
Mouse Genome Database (MGD), Gene Expression Database (GXD), Mouse Models of Human Cancer database (MMHCdb) (formerly Mouse Tumor Biology (MTB)), Gene Ontology (GO)
Citing These Resources
Funding Information
Warranty Disclaimer, Privacy Notice, Licensing, & Copyright
Send questions and comments to User Support.
last database update
12/30/2025
MGI 6.24
The Jackson Laboratory