About   Help   FAQ
Gene Expression Data
Assay Details
Assay
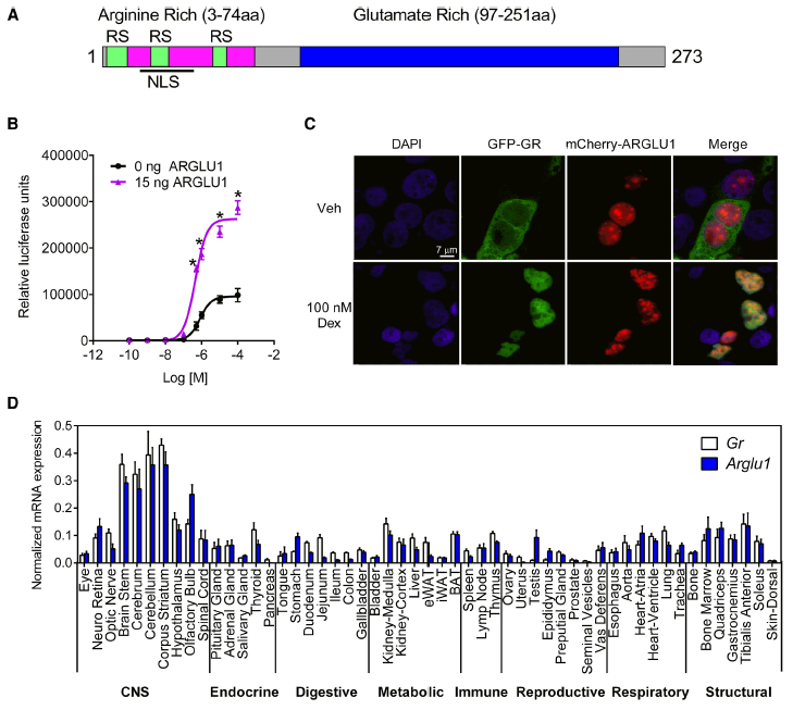
Reference: J:273438 Magomedova L, et al., ARGLU1 is a transcriptional coactivator and splicing regulator important for stress hormone signaling and development. Nucleic Acids Res. 2019 Apr 8;47(6):2856-2870
Assay type: RT-PCR
MGI Accession ID: MGI:7341732
Gene symbol: Arglu1
Gene name: arginine and glutamate rich 1
Probe: Arglu1-pA, Arglu1-pB
Assay notes: Quantitative RT-PCR. Relative expression was normalized to Rplp0.
Results
 Sample Information Bands Other Sample Information
Lane AgeStructure Size Not Specified Amount Genetic BackgroundMutant Allele(s)Sex
Eye P m 4 TS28: eye Present Not Specified; total RNA C57BL/6 Male
Neuro Retina P m 4 TS28: neural retina Present Not Specified; total RNA C57BL/6 Male
Optic Nerve P m 4 TS28: optic nerve Present Not Specified; total RNA C57BL/6 Male
Brain Stem P m 4 TS28: brainstem Present (a) Not Specified; total RNA C57BL/6 Male
Cerebrum P m 4 TS28: telencephalon Present (a) Not Specified; total RNA C57BL/6 Male
Cerebellum P m 4 TS28: cerebellum Present (a) Not Specified; total RNA C57BL/6 Male
Corpus Striatum P m 4 TS28: corpus striatum Present (a) Not Specified; total RNA C57BL/6 Male
Hypothalamus P m 4 TS28: hypothalamus Present Not Specified; total RNA C57BL/6 Male
Olfactory Bulb P m 4 TS28: main olfactory bulb Present (a) Not Specified; total RNA C57BL/6 Male
Spinal Cord P m 4 TS28: spinal cord Present Not Specified; total RNA C57BL/6 Male
Pituitary Gland P m 4 TS28: pituitary gland Present Not Specified; total RNA C57BL/6 Male
Adrenal Gland P m 4 TS28: adrenal gland Present Not Specified; total RNA C57BL/6 Male
Salivary Gland P m 4 TS28: salivary gland Present Not Specified; total RNA C57BL/6 Male
Thyroid P m 4 TS28: thyroid gland Present Not Specified; total RNA C57BL/6 Male
Pancreas P m 4 TS28: pancreas Weak Not Specified; total RNA C57BL/6 Male
Tongue P m 4 TS28: tongue Present Not Specified; total RNA C57BL/6 Male
Stomach P m 4 TS28: stomach Present Not Specified; total RNA C57BL/6 Male
Duodenum P m 4 TS28: duodenum Present Not Specified; total RNA C57BL/6 Male
Jejunum P m 4 TS28: jejunum Present Not Specified; total RNA C57BL/6 Male
Ileum P m 4 TS28: ileum Present Not Specified; total RNA C57BL/6 Male
Colon P m 4 TS28: colon Present Not Specified; total RNA C57BL/6 Male
Gallbladder P m 4 TS28: gallbladder Present Not Specified; total RNA C57BL/6 Male
Bladder P m 4 TS28: bladder Present Not Specified; total RNA C57BL/6 Male
Kidney-Medulla P m 4 TS28: renal medulla Present Not Specified; total RNA C57BL/6 Male
Kidney-Cortex P m 4 TS28: renal cortex Present Not Specified; total RNA C57BL/6 Male
Liver P m 4 TS28: liver Present Not Specified; total RNA C57BL/6 Male
eWAT P m 4 TS28: epididymal fat pad Present Not Specified; total RNA C57BL/6 Male
iWAT P m 4 TS28: inguinal fat pad Present Not Specified; total RNA C57BL/6 Male
BAT P m 4 TS28: brown fat Present Not Specified; total RNA C57BL/6 Male
Spleen P m 4 TS28: spleen Present Not Specified; total RNA C57BL/6 Male
Lymph Node P m 4 TS28: lymph node Present Not Specified; total RNA C57BL/6 Male
Thymus P m 4 TS28: thymus Present Not Specified; total RNA C57BL/6 Male
Ovary P m 4 TS28: ovary Present Not Specified; total RNA C57BL/6 Female
Uterus P m 4 TS28: uterus Weak Not Specified; total RNA C57BL/6 Female
Testis P m 4 TS28: testis Present Not Specified; total RNA C57BL/6 Male
Epididymus P m 4 TS28: epididymis Present Not Specified; total RNA C57BL/6 Male
Preputial Gland P m 4 TS28: preputial gland Present Not Specified; total RNA C57BL/6 Male
Prostate P m 4 TS28: prostate gland Present Not Specified; total RNA C57BL/6 Male
Seminal Vesicles P m 4 TS28: seminal vesicle Present Not Specified; total RNA C57BL/6 Male
Vas Deferens P m 4 TS28: ductus deferens Present Not Specified; total RNA C57BL/6 Male
Esophagus P m 4 TS28: esophagus Present Not Specified; total RNA C57BL/6 Male
Aorta P m 4 TS28: aorta Present Not Specified; total RNA C57BL/6 Male
Heart-Atria P m 4 TS28: heart atrium Present Not Specified; total RNA C57BL/6 Male
Heart-Ventricle P m 4 TS28: heart ventricle Present Not Specified; total RNA C57BL/6 Male
Lung P m 4 TS28: lung Present Not Specified; total RNA C57BL/6 Male
Trachea P m 4 TS28: trachea Present Not Specified; total RNA C57BL/6 Male
Bone P m 4 TS28: bone Present Not Specified; total RNA C57BL/6 Male
Bone Marrow P m 4 TS28: bone marrow Present Not Specified; total RNA C57BL/6 Male
Quadriceps P m 4 TS28: quadriceps femoris muscle Present Not Specified; total RNA C57BL/6 Male
Gastrocnemius P m 4 TS28: gastrocnemius muscle Present Not Specified; total RNA C57BL/6 Male
Tibialis Anterior P m 4 TS28: tibialis anterior Present Not Specified; total RNA C57BL/6 Male
Soleus P m 4 TS28: soleus Present Not Specified; total RNA C57BL/6 Male
Skin-Dorsal P m 4 TS28: back skin Present Not Specified; total RNA C57BL/6 Male
Notes:
(a) highest level of expression

Contributing Projects:
Mouse Genome Database (MGD), Gene Expression Database (GXD), Mouse Models of Human Cancer database (MMHCdb) (formerly Mouse Tumor Biology (MTB)), Gene Ontology (GO)
Citing These Resources
Funding Information
Warranty Disclaimer, Privacy Notice, Licensing, & Copyright
Send questions and comments to User Support.
last database update
01/28/2026
MGI 6.24
The Jackson Laboratory