About   Help   FAQ
Gene Expression Data
Assay Details
Assay
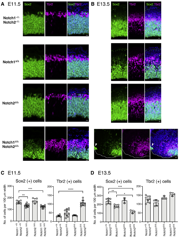
Reference: J:308866 Mase S, et al., Notch1 and Notch2 collaboratively maintain radial glial cells in mouse neurogenesis. Neurosci Res. 2021 Sep;170:122-132
Assay type: Immunohistochemistry
MGI Accession ID: MGI:6755498
Gene symbol: Sox2
Gene name: SRY (sex determining region Y)-box 2
Antibody: anti-Sox2 (clone Btjce)
Detection system: Alexa Fluor 488
Results
Specimen 1A Notch1+/D Notch2+/D: embryonic day 11.5; Emx1tm1(cre)Yql/Emx1+, Notch1tm2Rko/Notch1+, Notch2tm3Grid/Notch2+ (more )
Note: Conditional mutant. Triple labeled: green - Sox2; magenta - Tbr2 (Eomes assay MGI:6755499); blue - DAPI.
Structure Level Pattern Image Note
TS19: telencephalon Present 1A Notch1+/D Notch2+/D Sox2 , 1A Notch1+/D Notch2+/D merge Expression in neural stem cells (NSCs) in dorsal cortex.

Specimen 1A Notch1D/D: embryonic day 11.5; Emx1tm1(cre)Yql/Emx1+, Notch1tm2Rko/Notch1tm2Rko (more )
Note: Conditional mutant. Triple labeled: green - Sox2; magenta - Tbr2 (Eomes assay MGI:6755499); blue - DAPI.
Structure Level Pattern Image Note
TS19: telencephalon Present 1A Notch1D/D merge , 1A Notch1D/D Sox2 Elimination of Notch1 greatly reduced radial glial cells (RGC) cell number/unit area in dorsal cortex.

Specimen 1A Notch2D/D: embryonic day 11.5; Emx1tm1(cre)Yql/Emx1+, Notch2tm3Grid/Notch2tm3Grid (more )
Note: Conditional mutant. Triple labeled: green - Sox2; magenta - Tbr2 (Eomes assay MGI:6755499); blue - DAPI.
Structure Level Pattern Image Note
TS19: telencephalon Present 1A Notch2D/D Sox2 , 1A Notch2D/D merge No significant change in radial gial cell (RGC) cell number/unit area.

Specimen 1A Notch1D/D Notch2D/D: embryonic day 11.5; Emx1tm1(cre)Yql/Emx1+, Notch1tm2Rko/Notch1tm2Rko, Notch2tm3Grid/Notch2tm3Grid (more )
Note: Conditional mutant. Triple labeled: green - Sox2; magenta - Tbr2 (Eomes assay MGI:6755499); blue - DAPI.
Structure Level Pattern Image Note
TS19: telencephalon Present 1A Notch1D/D Notch2D/D Sox2 , 1A Notch1D/D Notch2D/D merge Elimination of Notch1 greatly reduced radial glial cells (RGC) cell number/unit area in dorsal cortex.

Specimen 1B Notch1+/D Notch2+/D: embryonic day 13.5; Emx1tm1(cre)Yql/Emx1+, Notch1tm2Rko/Notch1+, Notch2tm3Grid/Notch2+ (more )
Note: Conditional mutant. Triple labeled: green - Sox2; magenta - Tbr2 (Eomes assay MGI:6755499); blue - DAPI.
Structure Level Pattern Image Note
TS21: cerebral cortex Present 1B Notch1+/D Notch2+/D Sox2 , 1B Notch1+/D Notch2+/D merge Expression in neural stem cells (NSCs) in dorsal cortex.

Specimen 1B Notch1D/D: embryonic day 13.5; Emx1tm1(cre)Yql/Emx1+, Notch1tm2Rko/Notch1tm2Rko (more )
Note: Conditional mutant. Triple labeled: green - Sox2; magenta - Tbr2 (Eomes assay MGI:6755499); blue - DAPI.
Structure Level Pattern Image Note
TS21: cerebral cortex Present 1B Notch1D/D Sox2 , 1B Notch1D/D merge Elimination of Notch1 greatly reduced radial glial cells (RGC) cell number/unit area in dorsal cortex.

Specimen 1B Notch2D/D: embryonic day 13.5; Emx1tm1(cre)Yql/Emx1+, Notch2tm3Grid/Notch2tm3Grid (more )
Note: Conditional mutant. Triple labeled: green - Sox2; magenta - Tbr2 (Eomes assay MGI:6755499); blue - DAPI.
Structure Level Pattern Image Note
TS21: cerebral cortex Present 1B Notch2D/D merge , 1B Notch2D/D Sox2 No significant change in radial gial cell (RGC) cell number/unit area.

Specimen 1B Notch1D/D Notch2D/D: embryonic day 13.5; Emx1tm1(cre)Yql/Emx1+, Notch1tm2Rko/Notch1tm2Rko, Notch2tm3Grid/Notch2tm3Grid (more )
Note: Conditional mutant. Triple labeled: green - Sox2; magenta - Tbr2 (Eomes assay MGI:6755499); blue - DAPI.
Structure Level Pattern Image Note
TS21: cerebral cortex Present 1B Notch1D/D Notch2D/D Sox2 , 1B Notch1D/D Notch2D/D merge Only a small number of proliferating radial glial cells (RGCs) remained, and epithelial cells in dorsal cortex was compromised.


Contributing Projects:
Mouse Genome Database (MGD), Gene Expression Database (GXD), Mouse Models of Human Cancer database (MMHCdb) (formerly Mouse Tumor Biology (MTB)), Gene Ontology (GO)
Citing These Resources
Funding Information
Warranty Disclaimer, Privacy Notice, Licensing, & Copyright
Send questions and comments to User Support.
last database update
12/30/2025
MGI 6.24
The Jackson Laboratory