|
Symbol Name ID |
Pam
peptidylglycine alpha-amidating monooxygenase MGI:97475 |
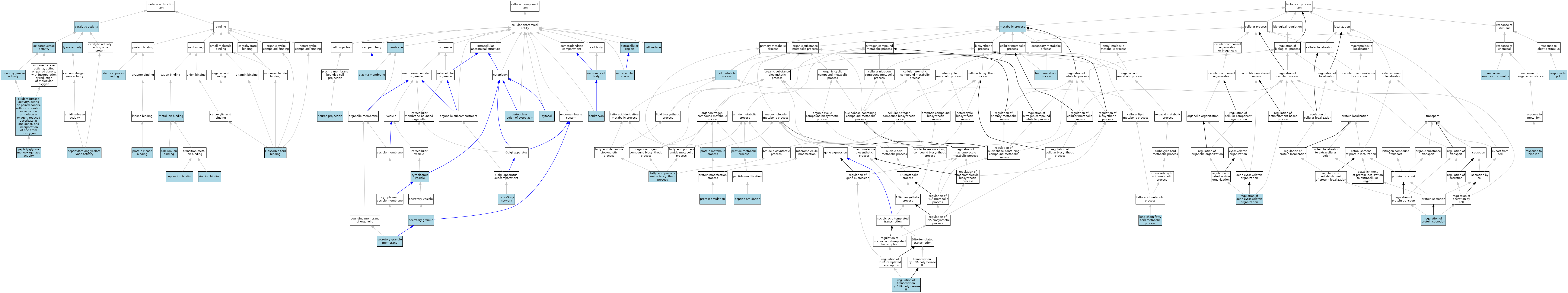
| Category | GO ID | Classification Term | Evidence | Reference | |||||||||
|---|---|---|---|---|---|---|---|---|---|---|---|---|---|
| Molecular Function | GO:0005509 | calcium ion binding | ISO | J:155856 | |||||||||
| Molecular Function | GO:0003824 | catalytic activity | IEA | J:72247 | |||||||||
| Molecular Function | GO:0003824 | catalytic activity | IEA | J:60000 | |||||||||
| Molecular Function | GO:0005507 | copper ion binding | ISO | J:155856 | |||||||||
| Molecular Function | GO:0042802 | identical protein binding | ISO | J:155856 | |||||||||
| Molecular Function | GO:0031418 | L-ascorbic acid binding | IEA | J:60000 | |||||||||
| Molecular Function | GO:0016829 | lyase activity | IEA | J:60000 | |||||||||
| Molecular Function | GO:0046872 | metal ion binding | IEA | J:60000 | |||||||||
| Molecular Function | GO:0004497 | monooxygenase activity | IEA | J:60000 | |||||||||
| Molecular Function | GO:0004497 | monooxygenase activity | IEA | J:72247 | |||||||||
| Molecular Function | GO:0016491 | oxidoreductase activity | IEA | J:60000 | |||||||||
| Molecular Function | GO:0016715 | oxidoreductase activity, acting on paired donors, with incorporation or reduction of molecular oxygen, reduced ascorbate as one donor, and incorporation of one atom of oxygen | IEA | J:72247 | |||||||||
| Molecular Function | GO:0004598 | peptidylamidoglycolate lyase activity | ISO | J:164563 | |||||||||
| Molecular Function | GO:0004598 | peptidylamidoglycolate lyase activity | ISO | J:155856 | |||||||||
| Molecular Function | GO:0004504 | peptidylglycine monooxygenase activity | ISO | J:164563 | |||||||||
| Molecular Function | GO:0004504 | peptidylglycine monooxygenase activity | ISO | J:155856 | |||||||||
| Molecular Function | GO:0004504 | peptidylglycine monooxygenase activity | IBA | J:265628 | |||||||||
| Molecular Function | GO:0004504 | peptidylglycine monooxygenase activity | TAS | J:54990 | |||||||||
| Molecular Function | GO:0019901 | protein kinase binding | ISO | J:155856 | |||||||||
| Molecular Function | GO:0008270 | zinc ion binding | ISO | J:155856 | |||||||||
| Molecular Function | GO:0008270 | zinc ion binding | ISO | J:164563 | |||||||||
| Cellular Component | GO:0009986 | cell surface | ISO | J:155856 | |||||||||
| Cellular Component | GO:0031410 | cytoplasmic vesicle | IEA | J:60000 | |||||||||
| Cellular Component | GO:0005829 | cytosol | TAS | J:54990 | |||||||||
| Cellular Component | GO:0005576 | extracellular region | IBA | J:265628 | |||||||||
| Cellular Component | GO:0005615 | extracellular space | ISO | J:155856 | |||||||||
| Cellular Component | GO:0016020 | membrane | IEA | J:60000 | |||||||||
| Cellular Component | GO:0016020 | membrane | IEA | J:72247 | |||||||||
| Cellular Component | GO:0043005 | neuron projection | ISO | J:155856 | |||||||||
| Cellular Component | GO:0043025 | neuronal cell body | ISO | J:155856 | |||||||||
| Cellular Component | GO:0043204 | perikaryon | ISO | J:155856 | |||||||||
| Cellular Component | GO:0048471 | perinuclear region of cytoplasm | ISO | J:155856 | |||||||||
| Cellular Component | GO:0005886 | plasma membrane | ISO | J:155856 | |||||||||
| Cellular Component | GO:0005886 | plasma membrane | TAS | J:54990 | |||||||||
| Cellular Component | GO:0030141 | secretory granule | ISO | J:155856 | |||||||||
| Cellular Component | GO:0030667 | secretory granule membrane | ISO | J:155856 | |||||||||
| Cellular Component | GO:0005802 | trans-Golgi network | ISO | J:155856 | |||||||||
| Biological Process | GO:0062112 | fatty acid primary amide biosynthetic process | ISO | J:155856 | |||||||||
| Biological Process | GO:0006629 | lipid metabolic process | IEA | J:60000 | |||||||||
| Biological Process | GO:0001676 | long-chain fatty acid metabolic process | ISO | J:155856 | |||||||||
| Biological Process | GO:0008152 | metabolic process | IEA | J:60000 | |||||||||
| Biological Process | GO:0001519 | peptide amidation | ISO | J:164563 | |||||||||
| Biological Process | GO:0001519 | peptide amidation | ISO | J:155856 | |||||||||
| Biological Process | GO:0006518 | peptide metabolic process | ISO | J:155856 | |||||||||
| Biological Process | GO:0006518 | peptide metabolic process | TAS | J:54990 | |||||||||
| Biological Process | GO:0018032 | protein amidation | ISO | J:155856 | |||||||||
| Biological Process | GO:0019538 | protein metabolic process | ISO | J:155856 | |||||||||
| Biological Process | GO:0032956 | regulation of actin cytoskeleton organization | ISO | J:155856 | |||||||||
| Biological Process | GO:0050708 | regulation of protein secretion | ISO | J:155856 | |||||||||
| Biological Process | GO:0006357 | regulation of transcription by RNA polymerase II | ISO | J:155856 | |||||||||
| Biological Process | GO:0009268 | response to pH | ISO | J:155856 | |||||||||
| Biological Process | GO:0009410 | response to xenobiotic stimulus | ISO | J:155856 | |||||||||
| Biological Process | GO:0010043 | response to zinc ion | ISO | J:164563 | |||||||||
| Biological Process | GO:0009404 | toxin metabolic process | ISO | J:155856 | |||||||||
Mouse Genome Database (MGD), Gene Expression Database (GXD), Mouse Models of Human Cancer database (MMHCdb) (formerly Mouse Tumor Biology (MTB)), Gene Ontology (GO) |
||
|
Citing These Resources Funding Information Warranty Disclaimer, Privacy Notice, Licensing, & Copyright Send questions and comments to User Support. |
last database update 10/07/2025 MGI 6.24 |
|
|
|
||