|
Symbol Name ID |
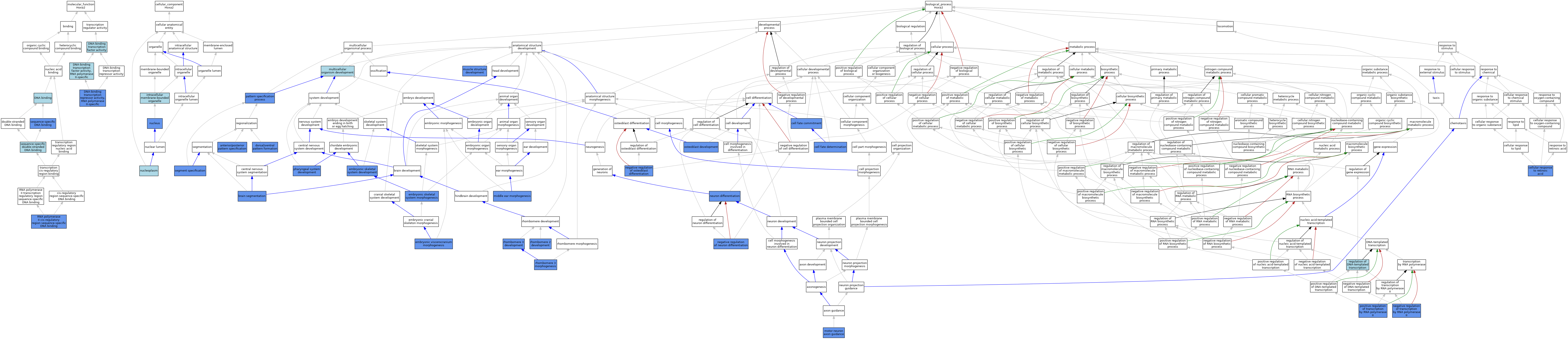
Hoxa2
homeobox A2 MGI:96174 |
| Category | GO ID | Classification Term | Evidence | Reference | |||||||||
|---|---|---|---|---|---|---|---|---|---|---|---|---|---|
| Molecular Function | GO:0003677 | DNA binding | IEA | J:60000 | |||||||||
| Molecular Function | GO:0003677 | DNA binding | IEA | J:72247 | |||||||||
| Molecular Function | GO:0003700 | DNA-binding transcription factor activity | IEA | J:72247 | |||||||||
| Molecular Function | GO:0000981 | DNA-binding transcription factor activity, RNA polymerase II-specific | IEA | J:72247 | |||||||||
| Molecular Function | GO:0001227 | DNA-binding transcription repressor activity, RNA polymerase II-specific | IDA | J:95309 | |||||||||
| Molecular Function | GO:0000978 | RNA polymerase II cis-regulatory region sequence-specific DNA binding | IDA | J:95309 | |||||||||
| Molecular Function | GO:0043565 | sequence-specific DNA binding | IDA | J:95309 | |||||||||
| Molecular Function | GO:1990837 | sequence-specific double-stranded DNA binding | ISO | J:164563 | |||||||||
| Cellular Component | GO:0043231 | intracellular membrane-bounded organelle | ISO | J:164563 | |||||||||
| Cellular Component | GO:0005654 | nucleoplasm | ISO | J:164563 | |||||||||
| Cellular Component | GO:0005654 | nucleoplasm | TAS | Reactome:R-MMU-5619429 | |||||||||
| Cellular Component | GO:0005654 | nucleoplasm | TAS | Reactome:R-MMU-9010499 | |||||||||
| Cellular Component | GO:0005634 | nucleus | IDA | J:57955 | |||||||||
| Cellular Component | GO:0005634 | nucleus | IDA | J:74097 | |||||||||
| Cellular Component | GO:0005634 | nucleus | IDA | J:74097 | |||||||||
| Cellular Component | GO:0005634 | nucleus | IDA | J:74097 | |||||||||
| Biological Process | GO:0009952 | anterior/posterior pattern specification | IMP | J:43763 | |||||||||
| Biological Process | GO:0035284 | brain segmentation | IMP | J:43763 | |||||||||
| Biological Process | GO:0045165 | cell fate commitment | IMP | J:16389 | |||||||||
| Biological Process | GO:0045165 | cell fate commitment | IMP | J:16388 | |||||||||
| Biological Process | GO:0001709 | cell fate determination | IMP | J:102845 | |||||||||
| Biological Process | GO:0071300 | cellular response to retinoic acid | IDA | J:199178 | |||||||||
| Biological Process | GO:0009953 | dorsal/ventral pattern formation | IMP | J:54652 | |||||||||
| Biological Process | GO:0009953 | dorsal/ventral pattern formation | IMP | J:54652 | |||||||||
| Biological Process | GO:0009953 | dorsal/ventral pattern formation | IGI | J:54652 | |||||||||
| Biological Process | GO:0048706 | embryonic skeletal system development | IDA | J:222399 | |||||||||
| Biological Process | GO:0048704 | embryonic skeletal system morphogenesis | IGI | J:95309 | |||||||||
| Biological Process | GO:0048703 | embryonic viscerocranium morphogenesis | IMP | J:102845 | |||||||||
| Biological Process | GO:0042474 | middle ear morphogenesis | IMP | J:102845 | |||||||||
| Biological Process | GO:0042474 | middle ear morphogenesis | IMP | J:100238 | |||||||||
| Biological Process | GO:0042474 | middle ear morphogenesis | IGI | J:95309 | |||||||||
| Biological Process | GO:0008045 | motor neuron axon guidance | IMP | J:43763 | |||||||||
| Biological Process | GO:0008045 | motor neuron axon guidance | IMP | J:43763 | |||||||||
| Biological Process | GO:0008045 | motor neuron axon guidance | IMP | J:43763 | |||||||||
| Biological Process | GO:0008045 | motor neuron axon guidance | IMP | J:43763 | |||||||||
| Biological Process | GO:0007275 | multicellular organism development | IEA | J:60000 | |||||||||
| Biological Process | GO:0061061 | muscle structure development | IDA | J:222399 | |||||||||
| Biological Process | GO:0045665 | negative regulation of neuron differentiation | IMP | J:131060 | |||||||||
| Biological Process | GO:0045665 | negative regulation of neuron differentiation | IGI | J:131060 | |||||||||
| Biological Process | GO:0045665 | negative regulation of neuron differentiation | IGI | J:131060 | |||||||||
| Biological Process | GO:0045665 | negative regulation of neuron differentiation | IGI | J:131060 | |||||||||
| Biological Process | GO:0045668 | negative regulation of osteoblast differentiation | IDA | J:171138 | |||||||||
| Biological Process | GO:0000122 | negative regulation of transcription by RNA polymerase II | IDA | J:95309 | |||||||||
| Biological Process | GO:0030182 | neuron differentiation | IMP | J:131060 | |||||||||
| Biological Process | GO:0002076 | osteoblast development | IGI | J:115876 | |||||||||
| Biological Process | GO:0007389 | pattern specification process | IMP | J:16389 | |||||||||
| Biological Process | GO:0007389 | pattern specification process | IMP | J:16388 | |||||||||
| Biological Process | GO:0060037 | pharyngeal system development | IDA | J:222399 | |||||||||
| Biological Process | GO:0045944 | positive regulation of transcription by RNA polymerase II | IDA | J:141247 | |||||||||
| Biological Process | GO:0006355 | regulation of DNA-templated transcription | IEA | J:72247 | |||||||||
| Biological Process | GO:0021568 | rhombomere 2 development | IMP | J:54625 | |||||||||
| Biological Process | GO:0021569 | rhombomere 3 development | IGI | J:54625 | |||||||||
| Biological Process | GO:0021658 | rhombomere 3 morphogenesis | IMP | J:54652 | |||||||||
| Biological Process | GO:0007379 | segment specification | IMP | J:43763 | |||||||||
Mouse Genome Database (MGD), Gene Expression Database (GXD), Mouse Models of Human Cancer database (MMHCdb) (formerly Mouse Tumor Biology (MTB)), Gene Ontology (GO) |
||
|
Citing These Resources Funding Information Warranty Disclaimer, Privacy Notice, Licensing, & Copyright Send questions and comments to User Support. |
last database update 12/30/2025 MGI 6.24 |
|
|
|
||