About   Help   FAQ
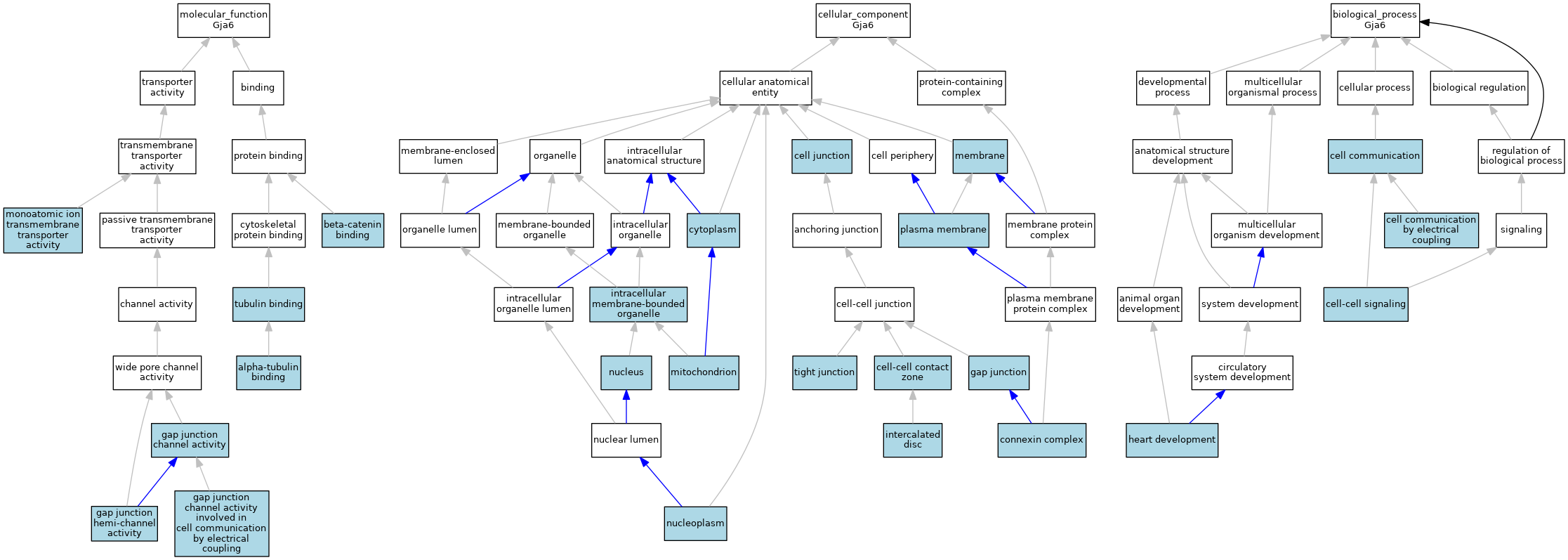
GO Annotations Graph
Symbol
Name
ID
Gja6
gap junction protein, alpha 6
MGI:95717

GO annotations  (Text View)    (Tabular View)

A table of the annotations represented in this image is provided below.


Gene Ontology Evidence Code Abbreviations:

Experimental:
EXP
Inferred from experiment
HMP
Inferred from high throughput mutant phenotype
HGI
Inferred from high throughput genetic interaction
HDA
Inferred from high throughput direct assay
HEP
Inferred from high throughput expression pattern
IDA
Inferred from direct assay
IEP
Inferred from expression pattern
IGI
Inferred from genetic interaction
IMP
Inferred from mutant phenotype
IPI
Inferred from physical interaction
Homology:
IAS
Inferred from ancestral sequence
IBA
Inferred from biological aspect of ancestor
IBD
Inferred from biological aspect of descendant
IKR
Inferred from key residues
IMR
Inferred from missing residues
IRD
Inferred from rapid divergence
ISA
Inferred from sequence alignment
ISM
Inferred from sequence model
ISO
Inferred from sequence orthology
ISS
Inferred from sequence or structural similarity
Automated:
IEA
Inferred from electronic annotation
RCA
Reviewed computational analysis
Other:
IC
Inferred by curator
NAS
Non-traceable author statement
ND
No biological data available
TAS
Traceable author statement

CategoryGO IDClassification TermEvidenceReference
Molecular FunctionGO:0043014alpha-tubulin bindingISOJ:164563
Molecular FunctionGO:0008013beta-catenin bindingISOJ:164563
Molecular FunctionGO:0005243gap junction channel activityISOJ:164563
Molecular FunctionGO:0005243gap junction channel activityISOJ:164563
Molecular FunctionGO:0005243gap junction channel activityIBAJ:265628
Molecular FunctionGO:1903763gap junction channel activity involved in cell communication by electrical couplingISOJ:164563
Molecular FunctionGO:0055077gap junction hemi-channel activityISOJ:164563
Molecular FunctionGO:0015075monoatomic ion transmembrane transporter activityISOJ:164563
Molecular FunctionGO:0015631tubulin bindingISOJ:164563
Cellular ComponentGO:0030054cell junctionISOJ:164563
Cellular ComponentGO:0044291cell-cell contact zoneISOJ:164563
Cellular ComponentGO:0005922connexin complexIBAJ:265628
Cellular ComponentGO:0005737cytoplasmISOJ:164563
Cellular ComponentGO:0005737cytoplasmISOJ:164563
Cellular ComponentGO:0005921gap junctionISOJ:164563
Cellular ComponentGO:0014704intercalated discISOJ:164563
Cellular ComponentGO:0043231intracellular membrane-bounded organelleISOJ:164563
Cellular ComponentGO:0016020membraneIEAJ:60000
Cellular ComponentGO:0005739mitochondrionISOJ:164563
Cellular ComponentGO:0005739mitochondrionISOJ:164563
Cellular ComponentGO:0005654nucleoplasmISOJ:164563
Cellular ComponentGO:0005634nucleusISOJ:164563
Cellular ComponentGO:0005886plasma membraneISOJ:164563
Cellular ComponentGO:0070160tight junctionISOJ:164563
Biological ProcessGO:0007154cell communicationIEAJ:72247
Biological ProcessGO:0010644cell communication by electrical couplingIBAJ:265628
Biological ProcessGO:0007267cell-cell signalingIBAJ:265628
Biological ProcessGO:0007507heart developmentIBAJ:265628

Contributing Projects:
Mouse Genome Database (MGD), Gene Expression Database (GXD), Mouse Models of Human Cancer database (MMHCdb) (formerly Mouse Tumor Biology (MTB)), Gene Ontology (GO)
Citing These Resources
Funding Information
Warranty Disclaimer, Privacy Notice, Licensing, & Copyright
Send questions and comments to User Support.
last database update
12/30/2025
MGI 6.24
The Jackson Laboratory