About   Help   FAQ
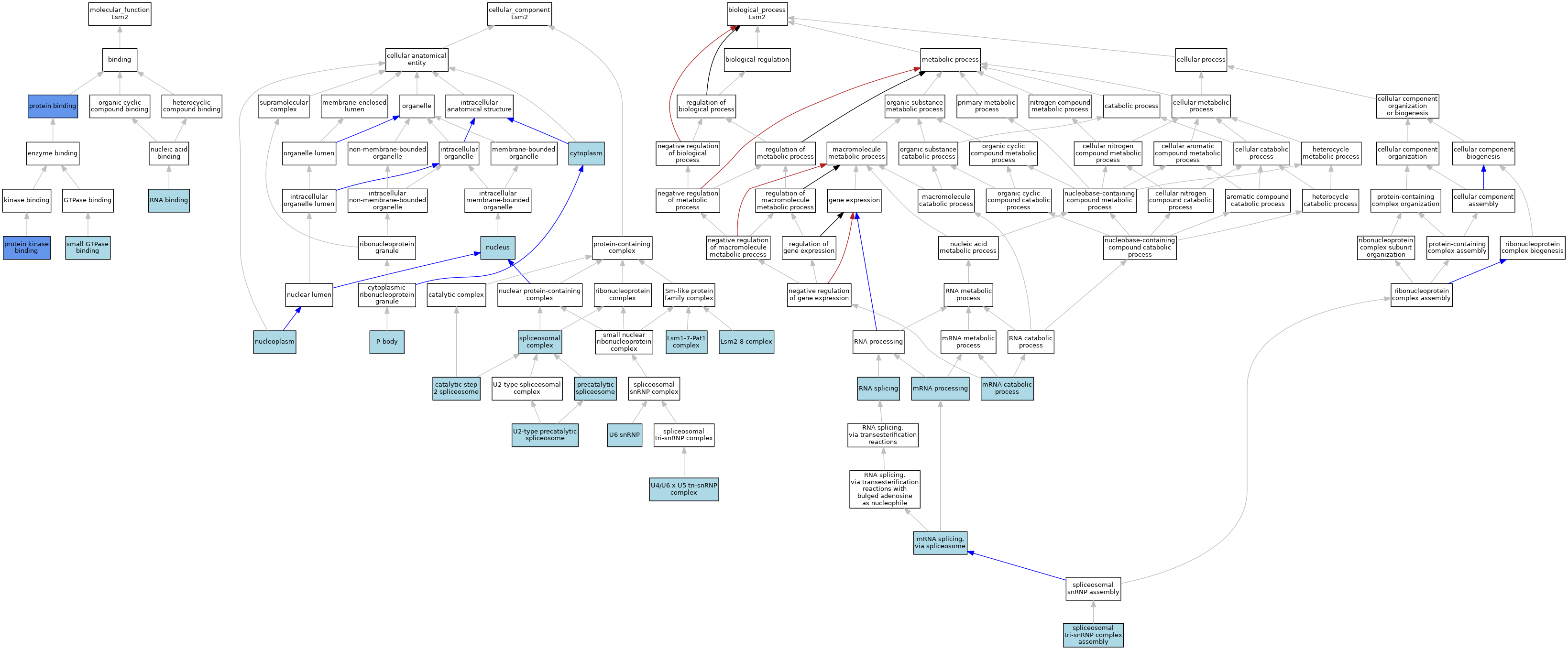
GO Annotations Graph
Symbol
Name
ID
Lsm2
LSM2 homolog, U6 small nuclear RNA and mRNA degradation associated
MGI:90676

GO annotations  (Text View)    (Tabular View)

A table of the annotations represented in this image is provided below.


Gene Ontology Evidence Code Abbreviations:

Experimental:
EXP
Inferred from experiment
HMP
Inferred from high throughput mutant phenotype
HGI
Inferred from high throughput genetic interaction
HDA
Inferred from high throughput direct assay
HEP
Inferred from high throughput expression pattern
IDA
Inferred from direct assay
IEP
Inferred from expression pattern
IGI
Inferred from genetic interaction
IMP
Inferred from mutant phenotype
IPI
Inferred from physical interaction
Homology:
IAS
Inferred from ancestral sequence
IBA
Inferred from biological aspect of ancestor
IBD
Inferred from biological aspect of descendant
IKR
Inferred from key residues
IMR
Inferred from missing residues
IRD
Inferred from rapid divergence
ISA
Inferred from sequence alignment
ISM
Inferred from sequence model
ISO
Inferred from sequence orthology
ISS
Inferred from sequence or structural similarity
Automated:
IEA
Inferred from electronic annotation
RCA
Reviewed computational analysis
Other:
IC
Inferred by curator
NAS
Non-traceable author statement
ND
No biological data available
TAS
Traceable author statement

CategoryGO IDClassification TermEvidenceReference
Molecular FunctionGO:0005515protein bindingIPIJ:33539
Molecular FunctionGO:0019901protein kinase bindingIDAJ:33539
Molecular FunctionGO:0003723RNA bindingIBAJ:265628
Molecular FunctionGO:0031267small GTPase bindingISOJ:164563
Cellular ComponentGO:0071013catalytic step 2 spliceosomeISOJ:164563
Cellular ComponentGO:0071013catalytic step 2 spliceosomeIBAJ:265628
Cellular ComponentGO:0005737cytoplasmISOJ:73065
Cellular ComponentGO:1990726Lsm1-7-Pat1 complexIBAJ:265628
Cellular ComponentGO:0120115Lsm2-8 complexISOJ:164563
Cellular ComponentGO:0005654nucleoplasmISOJ:164563
Cellular ComponentGO:0005634nucleusISOJ:164563
Cellular ComponentGO:0000932P-bodyIBAJ:265628
Cellular ComponentGO:0071011precatalytic spliceosomeIBAJ:265628
Cellular ComponentGO:0005681spliceosomal complexIEAJ:60000
Cellular ComponentGO:0071005U2-type precatalytic spliceosomeISOJ:164563
Cellular ComponentGO:0046540U4/U6 x U5 tri-snRNP complexIBAJ:265628
Cellular ComponentGO:0046540U4/U6 x U5 tri-snRNP complexISOJ:73065
Cellular ComponentGO:0005688U6 snRNPIBAJ:265628
Biological ProcessGO:0006402mRNA catabolic processISOJ:73065
Biological ProcessGO:0006397mRNA processingIEAJ:60000
Biological ProcessGO:0006397mRNA processingIEAJ:72247
Biological ProcessGO:0000398mRNA splicing, via spliceosomeISOJ:164563
Biological ProcessGO:0000398mRNA splicing, via spliceosomeIBAJ:265628
Biological ProcessGO:0008380RNA splicingIEAJ:60000
Biological ProcessGO:0000244spliceosomal tri-snRNP complex assemblyISOJ:73065

Contributing Projects:
Mouse Genome Database (MGD), Gene Expression Database (GXD), Mouse Models of Human Cancer database (MMHCdb) (formerly Mouse Tumor Biology (MTB)), Gene Ontology (GO)
Citing These Resources
Funding Information
Warranty Disclaimer, Privacy Notice, Licensing, & Copyright
Send questions and comments to User Support.
last database update
12/30/2025
MGI 6.24
The Jackson Laboratory