|
Symbol Name ID |
Cdx2
caudal type homeobox 2 MGI:88361 |
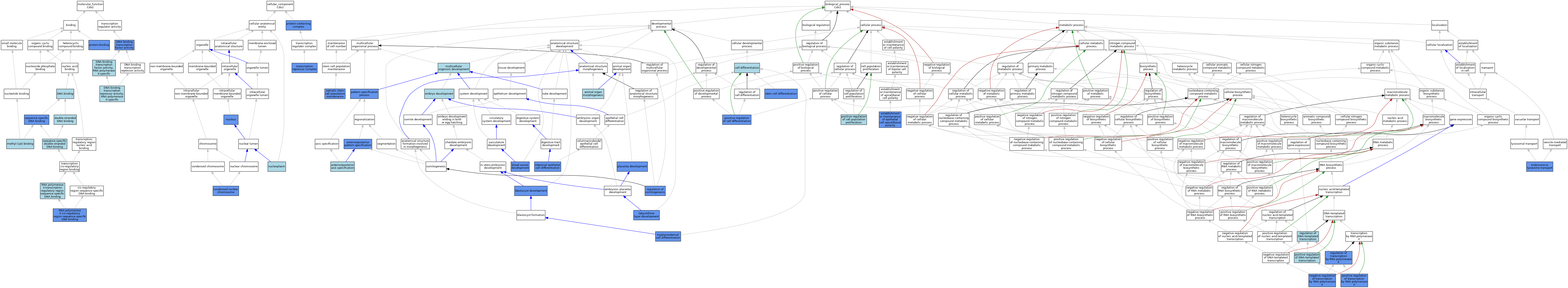
| Category | GO ID | Classification Term | Evidence | Reference | |||||||||
|---|---|---|---|---|---|---|---|---|---|---|---|---|---|
| Molecular Function | GO:0003677 | DNA binding | IEA | J:60000 | |||||||||
| Molecular Function | GO:0003677 | DNA binding | IEA | J:72247 | |||||||||
| Molecular Function | GO:0003700 | DNA-binding transcription factor activity | ISO | J:155856 | |||||||||
| Molecular Function | GO:0003700 | DNA-binding transcription factor activity | IDA | J:179218 | |||||||||
| Molecular Function | GO:0003700 | DNA-binding transcription factor activity | IBA | J:265628 | |||||||||
| Molecular Function | GO:0003700 | DNA-binding transcription factor activity | IDA | J:104800 | |||||||||
| Molecular Function | GO:0000981 | DNA-binding transcription factor activity, RNA polymerase II-specific | IEA | J:72247 | |||||||||
| Molecular Function | GO:0001227 | DNA-binding transcription repressor activity, RNA polymerase II-specific | ISO | J:164563 | |||||||||
| Molecular Function | GO:0003690 | double-stranded DNA binding | ISO | J:155856 | |||||||||
| Molecular Function | GO:0008327 | methyl-CpG binding | ISO | J:164563 | |||||||||
| Molecular Function | GO:0005515 | protein binding | IPI | J:104800 | |||||||||
| Molecular Function | GO:0000978 | RNA polymerase II cis-regulatory region sequence-specific DNA binding | IDA | J:304703 | |||||||||
| Molecular Function | GO:0000978 | RNA polymerase II cis-regulatory region sequence-specific DNA binding | ISO | J:164563 | |||||||||
| Molecular Function | GO:0000978 | RNA polymerase II cis-regulatory region sequence-specific DNA binding | IDA | J:304761 | |||||||||
| Molecular Function | GO:0000977 | RNA polymerase II transcription regulatory region sequence-specific DNA binding | IBA | J:265628 | |||||||||
| Molecular Function | GO:0043565 | sequence-specific DNA binding | IDA | J:154112 | |||||||||
| Molecular Function | GO:1990837 | sequence-specific double-stranded DNA binding | ISO | J:164563 | |||||||||
| Cellular Component | GO:0000794 | condensed nuclear chromosome | IDA | J:93217 | |||||||||
| Cellular Component | GO:0005654 | nucleoplasm | ISO | J:164563 | |||||||||
| Cellular Component | GO:0005634 | nucleus | ISO | J:155856 | |||||||||
| Cellular Component | GO:0005634 | nucleus | IBA | J:265628 | |||||||||
| Cellular Component | GO:0005634 | nucleus | IDA | J:199456 | |||||||||
| Cellular Component | GO:0005634 | nucleus | IDA | J:222297 | |||||||||
| Cellular Component | GO:0005634 | nucleus | IDA | J:185555 | |||||||||
| Cellular Component | GO:0005634 | nucleus | IDA | J:204143 | |||||||||
| Cellular Component | GO:0005634 | nucleus | IDA | J:206154 | |||||||||
| Cellular Component | GO:0005634 | nucleus | IDA | J:194646 | |||||||||
| Cellular Component | GO:0005634 | nucleus | IDA | J:184811 | |||||||||
| Cellular Component | GO:0005634 | nucleus | IDA | J:166464 | |||||||||
| Cellular Component | GO:0005634 | nucleus | IDA | J:193806 | |||||||||
| Cellular Component | GO:0005634 | nucleus | IDA | J:203796 | |||||||||
| Cellular Component | GO:0005634 | nucleus | IDA | J:136803 | |||||||||
| Cellular Component | GO:0005634 | nucleus | IDA | J:104800 | |||||||||
| Cellular Component | GO:0005634 | nucleus | IDA | J:154112 | |||||||||
| Cellular Component | GO:0005634 | nucleus | IDA | J:117056 | |||||||||
| Cellular Component | GO:0005634 | nucleus | IDA | J:136803 | |||||||||
| Cellular Component | GO:0032991 | protein-containing complex | IDA | J:154112 | |||||||||
| Cellular Component | GO:0017053 | transcription repressor complex | IDA | J:104800 | |||||||||
| Biological Process | GO:0009887 | animal organ morphogenesis | IBA | J:265628 | |||||||||
| Biological Process | GO:0009948 | anterior/posterior axis specification | IBA | J:265628 | |||||||||
| Biological Process | GO:0009952 | anterior/posterior pattern specification | IGI | J:154781 | |||||||||
| Biological Process | GO:0001824 | blastocyst development | IMP | J:98502 | |||||||||
| Biological Process | GO:0001568 | blood vessel development | IGI | J:104372 | |||||||||
| Biological Process | GO:0030154 | cell differentiation | IBA | J:265628 | |||||||||
| Biological Process | GO:0009790 | embryo development | IBA | J:265628 | |||||||||
| Biological Process | GO:0008333 | endosome to lysosome transport | IMP | J:161201 | |||||||||
| Biological Process | GO:0045197 | establishment or maintenance of epithelial cell apical/basal polarity | IMP | J:161201 | |||||||||
| Biological Process | GO:0060575 | intestinal epithelial cell differentiation | IMP | J:179218 | |||||||||
| Biological Process | GO:0060711 | labyrinthine layer development | IGI | J:154781 | |||||||||
| Biological Process | GO:0007275 | multicellular organism development | IEA | J:72247 | |||||||||
| Biological Process | GO:0007275 | multicellular organism development | IEA | J:60000 | |||||||||
| Biological Process | GO:0000122 | negative regulation of transcription by RNA polymerase II | ISO | J:164563 | |||||||||
| Biological Process | GO:0000122 | negative regulation of transcription by RNA polymerase II | IDA | J:104800 | |||||||||
| Biological Process | GO:0000122 | negative regulation of transcription by RNA polymerase II | IDA | J:104800 | |||||||||
| Biological Process | GO:0000122 | negative regulation of transcription by RNA polymerase II | IGI | J:104800 | |||||||||
| Biological Process | GO:0000122 | negative regulation of transcription by RNA polymerase II | IGI | J:104800 | |||||||||
| Biological Process | GO:0007389 | pattern specification process | IMP | J:75947 | |||||||||
| Biological Process | GO:0001890 | placenta development | IGI | J:104372 | |||||||||
| Biological Process | GO:0001890 | placenta development | IGI | J:104372 | |||||||||
| Biological Process | GO:0045597 | positive regulation of cell differentiation | IMP | J:179732 | |||||||||
| Biological Process | GO:0045597 | positive regulation of cell differentiation | IDA | J:104800 | |||||||||
| Biological Process | GO:0008284 | positive regulation of cell population proliferation | ISO | J:155856 | |||||||||
| Biological Process | GO:0045893 | positive regulation of DNA-templated transcription | ISO | J:155856 | |||||||||
| Biological Process | GO:0045944 | positive regulation of transcription by RNA polymerase II | IDA | J:304761 | |||||||||
| Biological Process | GO:0045944 | positive regulation of transcription by RNA polymerase II | IDA | J:304703 | |||||||||
| Biological Process | GO:0006355 | regulation of DNA-templated transcription | IEA | J:72247 | |||||||||
| Biological Process | GO:0014807 | regulation of somitogenesis | IMP | J:179218 | |||||||||
| Biological Process | GO:0006357 | regulation of transcription by RNA polymerase II | IBA | J:265628 | |||||||||
| Biological Process | GO:0006357 | regulation of transcription by RNA polymerase II | IDA | J:154112 | |||||||||
| Biological Process | GO:0035019 | somatic stem cell population maintenance | IMP | J:162675 | |||||||||
| Biological Process | GO:0035019 | somatic stem cell population maintenance | IMP | J:104800 | |||||||||
| Biological Process | GO:0048863 | stem cell differentiation | IMP | J:162675 | |||||||||
| Biological Process | GO:0001829 | trophectodermal cell differentiation | IDA | J:222297 | |||||||||
| Biological Process | GO:0001829 | trophectodermal cell differentiation | IMP | J:162675 | |||||||||
| Biological Process | GO:0001829 | trophectodermal cell differentiation | IDA | J:104800 | |||||||||
| Biological Process | GO:0001829 | trophectodermal cell differentiation | IMP | J:222297 | |||||||||
| Biological Process | GO:0001829 | trophectodermal cell differentiation | IMP | J:98502 | |||||||||
| Biological Process | GO:0001829 | trophectodermal cell differentiation | IMP | J:162675 | |||||||||
| Biological Process | GO:0001829 | trophectodermal cell differentiation | IDA | J:104800 | |||||||||
Mouse Genome Database (MGD), Gene Expression Database (GXD), Mouse Models of Human Cancer database (MMHCdb) (formerly Mouse Tumor Biology (MTB)), Gene Ontology (GO) |
||
|
Citing These Resources Funding Information Warranty Disclaimer, Privacy Notice, Licensing, & Copyright Send questions and comments to User Support. |
last database update 12/30/2025 MGI 6.24 |
|
|
|
||