About   Help   FAQ
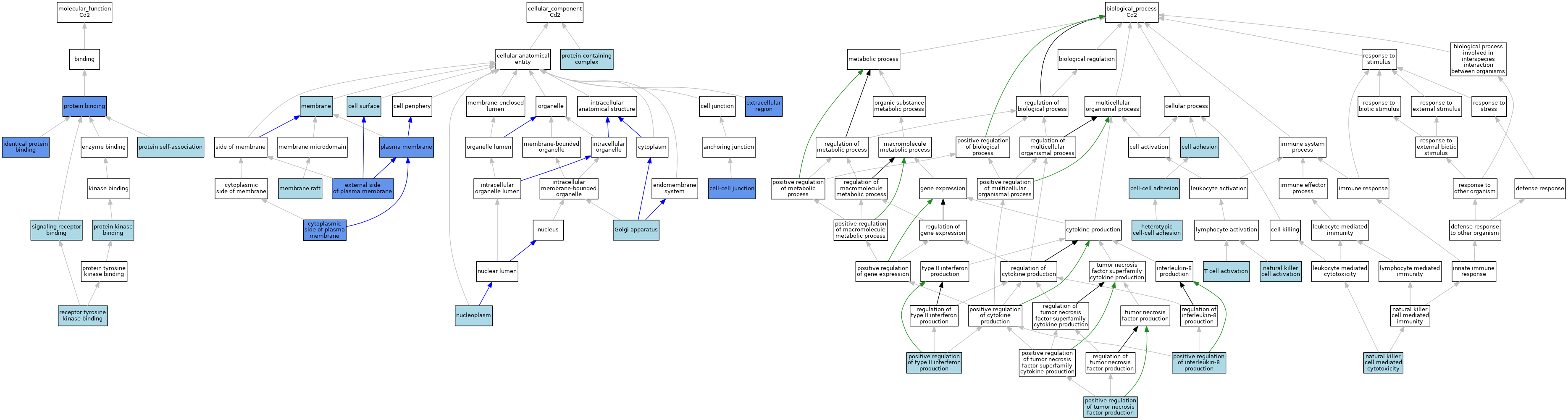
GO Annotations Graph
Symbol
Name
ID
Cd2
CD2 antigen
MGI:88320

GO annotations  (Text View)    (Tabular View)

A table of the annotations represented in this image is provided below.


Gene Ontology Evidence Code Abbreviations:

Experimental:
EXP
Inferred from experiment
HMP
Inferred from high throughput mutant phenotype
HGI
Inferred from high throughput genetic interaction
HDA
Inferred from high throughput direct assay
HEP
Inferred from high throughput expression pattern
IDA
Inferred from direct assay
IEP
Inferred from expression pattern
IGI
Inferred from genetic interaction
IMP
Inferred from mutant phenotype
IPI
Inferred from physical interaction
Homology:
IAS
Inferred from ancestral sequence
IBA
Inferred from biological aspect of ancestor
IBD
Inferred from biological aspect of descendant
IKR
Inferred from key residues
IMR
Inferred from missing residues
IRD
Inferred from rapid divergence
ISA
Inferred from sequence alignment
ISM
Inferred from sequence model
ISO
Inferred from sequence orthology
ISS
Inferred from sequence or structural similarity
Automated:
IEA
Inferred from electronic annotation
RCA
Reviewed computational analysis
Other:
IC
Inferred by curator
NAS
Non-traceable author statement
ND
No biological data available
TAS
Traceable author statement

CategoryGO IDClassification TermEvidenceReference
Molecular FunctionGO:0042802identical protein bindingISOJ:155856
Molecular FunctionGO:0042802identical protein bindingIPIJ:2873
Molecular FunctionGO:0005515protein bindingIPIJ:2873
Molecular FunctionGO:0019901protein kinase bindingISOJ:155856
Molecular FunctionGO:0043621protein self-associationISOJ:155856
Molecular FunctionGO:0030971receptor tyrosine kinase bindingISOJ:155856
Molecular FunctionGO:0005102signaling receptor bindingISOJ:164563
Molecular FunctionGO:0005102signaling receptor bindingIBAJ:265628
Cellular ComponentGO:0009986cell surfaceISOJ:155856
Cellular ComponentGO:0009986cell surfaceISOJ:164563
Cellular ComponentGO:0005911cell-cell junctionIDAJ:205441
Cellular ComponentGO:0009898cytoplasmic side of plasma membraneIDAJ:2873
Cellular ComponentGO:0009897external side of plasma membraneIDAJ:17350
Cellular ComponentGO:0009897external side of plasma membraneIDAJ:142709
Cellular ComponentGO:0009897external side of plasma membraneISOJ:172134
Cellular ComponentGO:0005576extracellular regionIDAJ:2873
Cellular ComponentGO:0005794Golgi apparatusISOJ:164563
Cellular ComponentGO:0016020membraneIEAJ:60000
Cellular ComponentGO:0016020membraneIEAJ:72247
Cellular ComponentGO:0045121membrane raftISOJ:155856
Cellular ComponentGO:0005654nucleoplasmISOJ:164563
Cellular ComponentGO:0005886plasma membraneISOJ:164563
Cellular ComponentGO:0005886plasma membraneIDAJ:2873
Cellular ComponentGO:0032991protein-containing complexISOJ:155856
Biological ProcessGO:0007155cell adhesionIEAJ:60000
Biological ProcessGO:0007155cell adhesionIEAJ:72247
Biological ProcessGO:0098609cell-cell adhesionISOJ:155856
Biological ProcessGO:0098609cell-cell adhesionIBAJ:265628
Biological ProcessGO:0034113heterotypic cell-cell adhesionISOJ:164563
Biological ProcessGO:0030101natural killer cell activationISOJ:164563
Biological ProcessGO:0042267natural killer cell mediated cytotoxicityISOJ:164563
Biological ProcessGO:0032757positive regulation of interleukin-8 productionISOJ:164563
Biological ProcessGO:0032760positive regulation of tumor necrosis factor productionISOJ:164563
Biological ProcessGO:0032729positive regulation of type II interferon productionISOJ:164563
Biological ProcessGO:0032729positive regulation of type II interferon productionIBAJ:265628
Biological ProcessGO:0042110T cell activationISOJ:155856

Contributing Projects:
Mouse Genome Database (MGD), Gene Expression Database (GXD), Mouse Models of Human Cancer database (MMHCdb) (formerly Mouse Tumor Biology (MTB)), Gene Ontology (GO)
Citing These Resources
Funding Information
Warranty Disclaimer, Privacy Notice, Licensing, & Copyright
Send questions and comments to User Support.
last database update
12/30/2025
MGI 6.24
The Jackson Laboratory