About   Help   FAQ
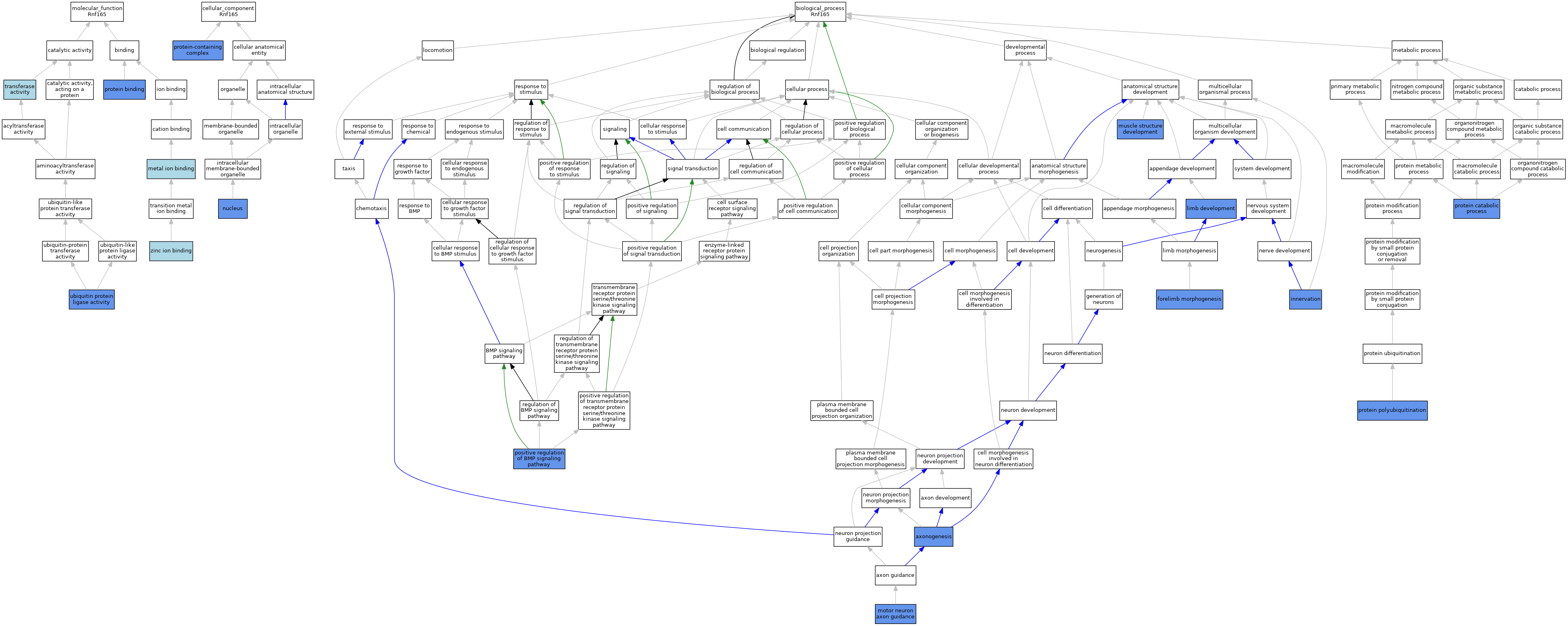
GO Annotations Graph
Symbol
Name
ID
Ark2c
arkadia (RNF111) C-terminal like ring finger ubiquitin ligase 2C
MGI:2444521

GO annotations  (Text View)    (Tabular View)

A table of the annotations represented in this image is provided below.


Gene Ontology Evidence Code Abbreviations:

Experimental:
EXP
Inferred from experiment
HMP
Inferred from high throughput mutant phenotype
HGI
Inferred from high throughput genetic interaction
HDA
Inferred from high throughput direct assay
HEP
Inferred from high throughput expression pattern
IDA
Inferred from direct assay
IEP
Inferred from expression pattern
IGI
Inferred from genetic interaction
IMP
Inferred from mutant phenotype
IPI
Inferred from physical interaction
Homology:
IAS
Inferred from ancestral sequence
IBA
Inferred from biological aspect of ancestor
IBD
Inferred from biological aspect of descendant
IKR
Inferred from key residues
IMR
Inferred from missing residues
IRD
Inferred from rapid divergence
ISA
Inferred from sequence alignment
ISM
Inferred from sequence model
ISO
Inferred from sequence orthology
ISS
Inferred from sequence or structural similarity
Automated:
IEA
Inferred from electronic annotation
RCA
Reviewed computational analysis
Other:
IC
Inferred by curator
NAS
Non-traceable author statement
ND
No biological data available
TAS
Traceable author statement

CategoryGO IDClassification TermEvidenceReference
Molecular FunctionGO:0046872metal ion bindingIEAJ:60000
Molecular FunctionGO:0005515protein bindingIPIJ:198828
Molecular FunctionGO:0005515protein bindingIPIJ:198828
Molecular FunctionGO:0016740transferase activityIEAJ:60000
Molecular FunctionGO:0061630ubiquitin protein ligase activityIBAJ:265628
Molecular FunctionGO:0061630ubiquitin protein ligase activityIDAJ:198828
Molecular FunctionGO:0008270zinc ion bindingIEAJ:72247
Cellular ComponentGO:0005634nucleusIBAJ:265628
Cellular ComponentGO:0005634nucleusIDAJ:198828
Cellular ComponentGO:0032991protein-containing complexIDAJ:198828
Biological ProcessGO:0007409axonogenesisIMPJ:198828
Biological ProcessGO:0035136forelimb morphogenesisIMPJ:198828
Biological ProcessGO:0060384innervationIMPJ:198828
Biological ProcessGO:0060173limb developmentIGIJ:198828
Biological ProcessGO:0008045motor neuron axon guidanceIBAJ:265628
Biological ProcessGO:0008045motor neuron axon guidanceIMPJ:198828
Biological ProcessGO:0061061muscle structure developmentIMPJ:198828
Biological ProcessGO:0030513positive regulation of BMP signaling pathwayIBAJ:265628
Biological ProcessGO:0030513positive regulation of BMP signaling pathwayIMPJ:198828
Biological ProcessGO:0030163protein catabolic processIDAJ:198828
Biological ProcessGO:0000209protein polyubiquitinationIDAJ:198828

Contributing Projects:
Mouse Genome Database (MGD), Gene Expression Database (GXD), Mouse Models of Human Cancer database (MMHCdb) (formerly Mouse Tumor Biology (MTB)), Gene Ontology (GO)
Citing These Resources
Funding Information
Warranty Disclaimer, Privacy Notice, Licensing, & Copyright
Send questions and comments to User Support.
last database update
12/30/2025
MGI 6.24
The Jackson Laboratory