About   Help   FAQ
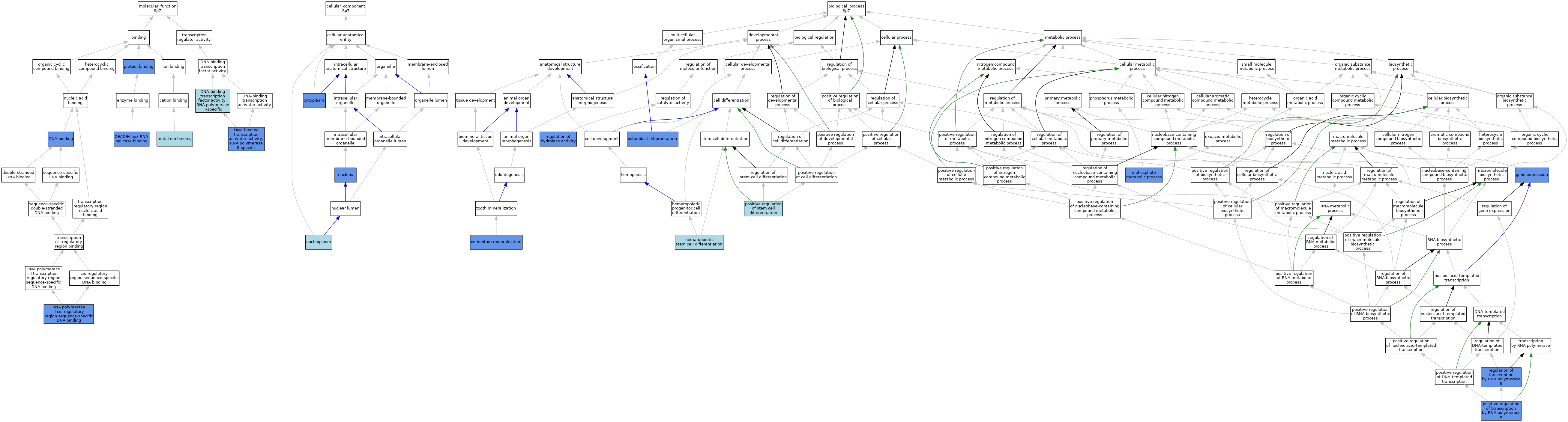
GO Annotations Graph
Symbol
Name
ID
Sp7
Sp7 transcription factor 7
MGI:2153568

GO annotations  (Text View)    (Tabular View)

A table of the annotations represented in this image is provided below.


Gene Ontology Evidence Code Abbreviations:

Experimental:
EXP
Inferred from experiment
HMP
Inferred from high throughput mutant phenotype
HGI
Inferred from high throughput genetic interaction
HDA
Inferred from high throughput direct assay
HEP
Inferred from high throughput expression pattern
IDA
Inferred from direct assay
IEP
Inferred from expression pattern
IGI
Inferred from genetic interaction
IMP
Inferred from mutant phenotype
IPI
Inferred from physical interaction
Homology:
IAS
Inferred from ancestral sequence
IBA
Inferred from biological aspect of ancestor
IBD
Inferred from biological aspect of descendant
IKR
Inferred from key residues
IMR
Inferred from missing residues
IRD
Inferred from rapid divergence
ISA
Inferred from sequence alignment
ISM
Inferred from sequence model
ISO
Inferred from sequence orthology
ISS
Inferred from sequence or structural similarity
Automated:
IEA
Inferred from electronic annotation
RCA
Reviewed computational analysis
Other:
IC
Inferred by curator
NAS
Non-traceable author statement
ND
No biological data available
TAS
Traceable author statement

CategoryGO IDClassification TermEvidenceReference
Molecular FunctionGO:0017151DEAD/H-box RNA helicase bindingIPIJ:180464
Molecular FunctionGO:0003677DNA bindingIDAJ:74344
Molecular FunctionGO:0003677DNA bindingISSJ:97532
Molecular FunctionGO:0001228DNA-binding transcription activator activity, RNA polymerase II-specificIDAJ:100640
Molecular FunctionGO:0001228DNA-binding transcription activator activity, RNA polymerase II-specificIDAJ:266247
Molecular FunctionGO:0000981DNA-binding transcription factor activity, RNA polymerase II-specificIBAJ:265628
Molecular FunctionGO:0046872metal ion bindingIEAJ:60000
Molecular FunctionGO:0005515protein bindingIPIJ:156025
Molecular FunctionGO:0005515protein bindingIPIJ:156025
Molecular FunctionGO:0000978RNA polymerase II cis-regulatory region sequence-specific DNA bindingIDAJ:100640
Molecular FunctionGO:0000978RNA polymerase II cis-regulatory region sequence-specific DNA bindingIBAJ:265628
Cellular ComponentGO:0005737cytoplasmISOJ:164563
Cellular ComponentGO:0005737cytoplasmIDAJ:191431
Cellular ComponentGO:0005654nucleoplasmTASReactome:R-MMU-8939880
Cellular ComponentGO:0005634nucleusISOJ:164563
Cellular ComponentGO:0005634nucleusIDAJ:74344
Biological ProcessGO:0071529cementum mineralizationIGIJ:279653
Biological ProcessGO:0071529cementum mineralizationIMPJ:279653
Biological ProcessGO:0071529cementum mineralizationIMPJ:279653
Biological ProcessGO:0071529cementum mineralizationIGIJ:279653
Biological ProcessGO:0071529cementum mineralizationIDAJ:279653
Biological ProcessGO:0071529cementum mineralizationIMPJ:279653
Biological ProcessGO:0071344diphosphate metabolic processIMPJ:279653
Biological ProcessGO:0010467gene expressionIMPJ:279653
Biological ProcessGO:0010467gene expressionIMPJ:279653
Biological ProcessGO:0010467gene expressionIDAJ:279653
Biological ProcessGO:0060218hematopoietic stem cell differentiationISOJ:164563
Biological ProcessGO:0001649osteoblast differentiationISOJ:164563
Biological ProcessGO:0001649osteoblast differentiationIMPJ:74344
Biological ProcessGO:2000738positive regulation of stem cell differentiationISOJ:164563
Biological ProcessGO:0045944positive regulation of transcription by RNA polymerase IIIDAJ:100640
Biological ProcessGO:0045944positive regulation of transcription by RNA polymerase IIISOJ:164563
Biological ProcessGO:0045944positive regulation of transcription by RNA polymerase IIIDAJ:266247
Biological ProcessGO:0051336regulation of hydrolase activityIMPJ:279653
Biological ProcessGO:0006357regulation of transcription by RNA polymerase IIIBAJ:265628
Biological ProcessGO:0006357regulation of transcription by RNA polymerase IIIDAJ:74344

Contributing Projects:
Mouse Genome Database (MGD), Gene Expression Database (GXD), Mouse Models of Human Cancer database (MMHCdb) (formerly Mouse Tumor Biology (MTB)), Gene Ontology (GO)
Citing These Resources
Funding Information
Warranty Disclaimer, Privacy Notice, Licensing, & Copyright
Send questions and comments to User Support.
last database update
12/30/2025
MGI 6.24
The Jackson Laboratory