About   Help   FAQ
GO Annotations Graph
Symbol
Name
ID
Dtl
denticleless E3 ubiquitin protein ligase
MGI:1924093

GO annotations  (Text View)    (Tabular View)

A table of the annotations represented in this image is provided below.


Gene Ontology Evidence Code Abbreviations:

Experimental:
EXP
Inferred from experiment
HMP
Inferred from high throughput mutant phenotype
HGI
Inferred from high throughput genetic interaction
HDA
Inferred from high throughput direct assay
HEP
Inferred from high throughput expression pattern
IDA
Inferred from direct assay
IEP
Inferred from expression pattern
IGI
Inferred from genetic interaction
IMP
Inferred from mutant phenotype
IPI
Inferred from physical interaction
Homology:
IAS
Inferred from ancestral sequence
IBA
Inferred from biological aspect of ancestor
IBD
Inferred from biological aspect of descendant
IKR
Inferred from key residues
IMR
Inferred from missing residues
IRD
Inferred from rapid divergence
ISA
Inferred from sequence alignment
ISM
Inferred from sequence model
ISO
Inferred from sequence orthology
ISS
Inferred from sequence or structural similarity
Automated:
IEA
Inferred from electronic annotation
RCA
Reviewed computational analysis
Other:
IC
Inferred by curator
NAS
Non-traceable author statement
ND
No biological data available
TAS
Traceable author statement

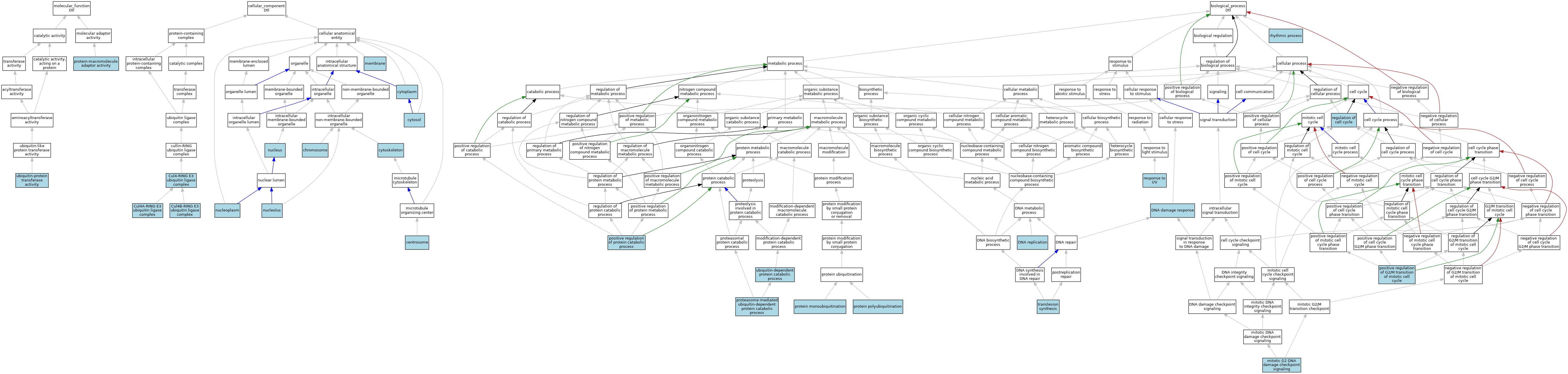
CategoryGO IDClassification TermEvidenceReference
Molecular FunctionGO:0030674protein-macromolecule adaptor activityIBAJ:265628
Molecular FunctionGO:0004842ubiquitin-protein transferase activityISOJ:164563
Cellular ComponentGO:0005813centrosomeISOJ:164563
Cellular ComponentGO:0005694chromosomeIEAJ:60000
Cellular ComponentGO:0080008Cul4-RING E3 ubiquitin ligase complexISOJ:164563
Cellular ComponentGO:0031464Cul4A-RING E3 ubiquitin ligase complexISOJ:73065
Cellular ComponentGO:0031465Cul4B-RING E3 ubiquitin ligase complexISOJ:164563
Cellular ComponentGO:0005737cytoplasmIEAJ:60000
Cellular ComponentGO:0005856cytoskeletonIEAJ:60000
Cellular ComponentGO:0005829cytosolISOJ:164563
Cellular ComponentGO:0016020membraneIEAJ:60000
Cellular ComponentGO:0005730nucleolusISOJ:164563
Cellular ComponentGO:0005654nucleoplasmISOJ:164563
Cellular ComponentGO:0005634nucleusISOJ:164563
Cellular ComponentGO:0005634nucleusIBAJ:265628
Biological ProcessGO:0006974DNA damage responseISOJ:164563
Biological ProcessGO:0006260DNA replicationIEAJ:60000
Biological ProcessGO:0007095mitotic G2 DNA damage checkpoint signalingISOJ:164563
Biological ProcessGO:0007095mitotic G2 DNA damage checkpoint signalingIBAJ:265628
Biological ProcessGO:0010971positive regulation of G2/M transition of mitotic cell cycleISOJ:164563
Biological ProcessGO:0045732positive regulation of protein catabolic processISOJ:164563
Biological ProcessGO:0043161proteasome-mediated ubiquitin-dependent protein catabolic processIBAJ:265628
Biological ProcessGO:0006513protein monoubiquitinationISOJ:164563
Biological ProcessGO:0000209protein polyubiquitinationISOJ:164563
Biological ProcessGO:0051726regulation of cell cycleISOJ:164563
Biological ProcessGO:0009411response to UVISOJ:164563
Biological ProcessGO:0048511rhythmic processIEAJ:60000
Biological ProcessGO:0019985translesion synthesisISOJ:164563
Biological ProcessGO:0006511ubiquitin-dependent protein catabolic processISOJ:164563

Contributing Projects:
Mouse Genome Database (MGD), Gene Expression Database (GXD), Mouse Models of Human Cancer database (MMHCdb) (formerly Mouse Tumor Biology (MTB)), Gene Ontology (GO)
Citing These Resources
Funding Information
Warranty Disclaimer, Privacy Notice, Licensing, & Copyright
Send questions and comments to User Support.
last database update
12/30/2025
MGI 6.24
The Jackson Laboratory