|
Symbol Name ID |
Tbx18
T-box18 MGI:1923615 |
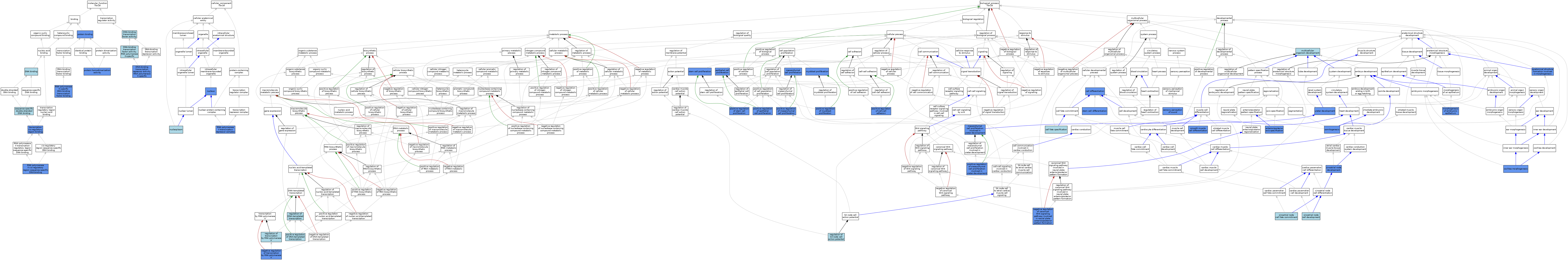
| Category | GO ID | Classification Term | Evidence | Reference | |||||||||
|---|---|---|---|---|---|---|---|---|---|---|---|---|---|
| Molecular Function | GO:0003677 | DNA binding | IEA | J:60000 | |||||||||
| Molecular Function | GO:0003700 | DNA-binding transcription factor activity | IEA | J:72247 | |||||||||
| Molecular Function | GO:0000981 | DNA-binding transcription factor activity, RNA polymerase II-specific | IBA | J:265628 | |||||||||
| Molecular Function | GO:0001227 | DNA-binding transcription repressor activity, RNA polymerase II-specific | IDA | J:124772 | |||||||||
| Molecular Function | GO:0001227 | DNA-binding transcription repressor activity, RNA polymerase II-specific | IDA | J:124772 | |||||||||
| Molecular Function | GO:0005515 | protein binding | IPI | J:157941 | |||||||||
| Molecular Function | GO:0005515 | protein binding | IPI | J:124772 | |||||||||
| Molecular Function | GO:0042803 | protein homodimerization activity | IPI | J:124772 | |||||||||
| Molecular Function | GO:0000978 | RNA polymerase II cis-regulatory region sequence-specific DNA binding | IDA | J:124772 | |||||||||
| Molecular Function | GO:0000978 | RNA polymerase II cis-regulatory region sequence-specific DNA binding | IBA | J:265628 | |||||||||
| Molecular Function | GO:0061629 | RNA polymerase II-specific DNA-binding transcription factor binding | IPI | J:124772 | |||||||||
| Molecular Function | GO:1990837 | sequence-specific double-stranded DNA binding | ISO | J:164563 | |||||||||
| Molecular Function | GO:0000976 | transcription cis-regulatory region binding | IDA | J:124772 | |||||||||
| Cellular Component | GO:0005654 | nucleoplasm | ISO | J:164563 | |||||||||
| Cellular Component | GO:0005634 | nucleus | ISO | J:164563 | |||||||||
| Cellular Component | GO:0005634 | nucleus | IDA | J:124772 | |||||||||
| Cellular Component | GO:0090571 | RNA polymerase II transcription repressor complex | IDA | J:124772 | |||||||||
| Biological Process | GO:0048646 | anatomical structure formation involved in morphogenesis | IMP | J:153783 | |||||||||
| Biological Process | GO:0009948 | anterior/posterior axis specification | IMP | J:90513 | |||||||||
| Biological Process | GO:0030154 | cell differentiation | IMP | J:134489 | |||||||||
| Biological Process | GO:0001708 | cell fate specification | IBA | J:265628 | |||||||||
| Biological Process | GO:0090103 | cochlea morphogenesis | IMP | J:134489 | |||||||||
| Biological Process | GO:0050673 | epithelial cell proliferation | IMP | J:106499 | |||||||||
| Biological Process | GO:0010463 | mesenchymal cell proliferation | IMP | J:106499 | |||||||||
| Biological Process | GO:0072198 | mesenchymal cell proliferation involved in ureter development | IGI | J:157941 | |||||||||
| Biological Process | GO:0072198 | mesenchymal cell proliferation involved in ureter development | IGI | J:157941 | |||||||||
| Biological Process | GO:0016331 | morphogenesis of embryonic epithelium | IBA | J:265628 | |||||||||
| Biological Process | GO:0016331 | morphogenesis of embryonic epithelium | IMP | J:106499 | |||||||||
| Biological Process | GO:0007275 | multicellular organism development | IEA | J:60000 | |||||||||
| Biological Process | GO:0051450 | myoblast proliferation | IGI | J:157941 | |||||||||
| Biological Process | GO:0060829 | negative regulation of canonical Wnt signaling pathway involved in neural plate anterior/posterior pattern formation | IDA | J:124772 | |||||||||
| Biological Process | GO:0000122 | negative regulation of transcription by RNA polymerase II | IDA | J:124772 | |||||||||
| Biological Process | GO:0022409 | positive regulation of cell-cell adhesion | IMP | J:134489 | |||||||||
| Biological Process | GO:0045893 | positive regulation of DNA-templated transcription | IEA | J:72247 | |||||||||
| Biological Process | GO:0050679 | positive regulation of epithelial cell proliferation | IMP | J:106499 | |||||||||
| Biological Process | GO:0002053 | positive regulation of mesenchymal cell proliferation | IMP | J:106499 | |||||||||
| Biological Process | GO:2000729 | positive regulation of mesenchymal cell proliferation involved in ureter development | IGI | J:157941 | |||||||||
| Biological Process | GO:2000288 | positive regulation of myoblast proliferation | IGI | J:157941 | |||||||||
| Biological Process | GO:2000648 | positive regulation of stem cell proliferation | IMP | J:106499 | |||||||||
| Biological Process | GO:0006355 | regulation of DNA-templated transcription | IEA | J:72247 | |||||||||
| Biological Process | GO:0098907 | regulation of SA node cell action potential | ISO | J:164563 | |||||||||
| Biological Process | GO:0006357 | regulation of transcription by RNA polymerase II | IBA | J:265628 | |||||||||
| Biological Process | GO:0007605 | sensory perception of sound | IMP | J:134489 | |||||||||
| Biological Process | GO:0060931 | sinoatrial node cell development | ISO | J:164563 | |||||||||
| Biological Process | GO:0060930 | sinoatrial node cell fate commitment | ISO | J:164563 | |||||||||
| Biological Process | GO:0003163 | sinoatrial node development | IMP | J:153783 | |||||||||
| Biological Process | GO:0051145 | smooth muscle cell differentiation | IMP | J:106499 | |||||||||
| Biological Process | GO:0001756 | somitogenesis | IBA | J:265628 | |||||||||
| Biological Process | GO:0001756 | somitogenesis | IMP | J:90513 | |||||||||
| Biological Process | GO:0048863 | stem cell differentiation | IMP | J:134489 | |||||||||
| Biological Process | GO:0072089 | stem cell proliferation | IMP | J:106499 | |||||||||
| Biological Process | GO:0072189 | ureter development | ISO | J:164563 | |||||||||
| Biological Process | GO:0072189 | ureter development | IGI | J:166547 | |||||||||
Mouse Genome Database (MGD), Gene Expression Database (GXD), Mouse Models of Human Cancer database (MMHCdb) (formerly Mouse Tumor Biology (MTB)), Gene Ontology (GO) |
||
|
Citing These Resources Funding Information Warranty Disclaimer, Privacy Notice, Licensing, & Copyright Send questions and comments to User Support. |
last database update 09/30/2025 MGI 6.24 |
|
|
|
||