About   Help   FAQ
GO Annotations Graph
Symbol
Name
ID
Mms19
MMS19 cytosolic iron-sulfur assembly component
MGI:1919449

GO annotations  (Text View)    (Tabular View)

A table of the annotations represented in this image is provided below.


Gene Ontology Evidence Code Abbreviations:

Experimental:
EXP
Inferred from experiment
HMP
Inferred from high throughput mutant phenotype
HGI
Inferred from high throughput genetic interaction
HDA
Inferred from high throughput direct assay
HEP
Inferred from high throughput expression pattern
IDA
Inferred from direct assay
IEP
Inferred from expression pattern
IGI
Inferred from genetic interaction
IMP
Inferred from mutant phenotype
IPI
Inferred from physical interaction
Homology:
IAS
Inferred from ancestral sequence
IBA
Inferred from biological aspect of ancestor
IBD
Inferred from biological aspect of descendant
IKR
Inferred from key residues
IMR
Inferred from missing residues
IRD
Inferred from rapid divergence
ISA
Inferred from sequence alignment
ISM
Inferred from sequence model
ISO
Inferred from sequence orthology
ISS
Inferred from sequence or structural similarity
Automated:
IEA
Inferred from electronic annotation
RCA
Reviewed computational analysis
Other:
IC
Inferred by curator
NAS
Non-traceable author statement
ND
No biological data available
TAS
Traceable author statement

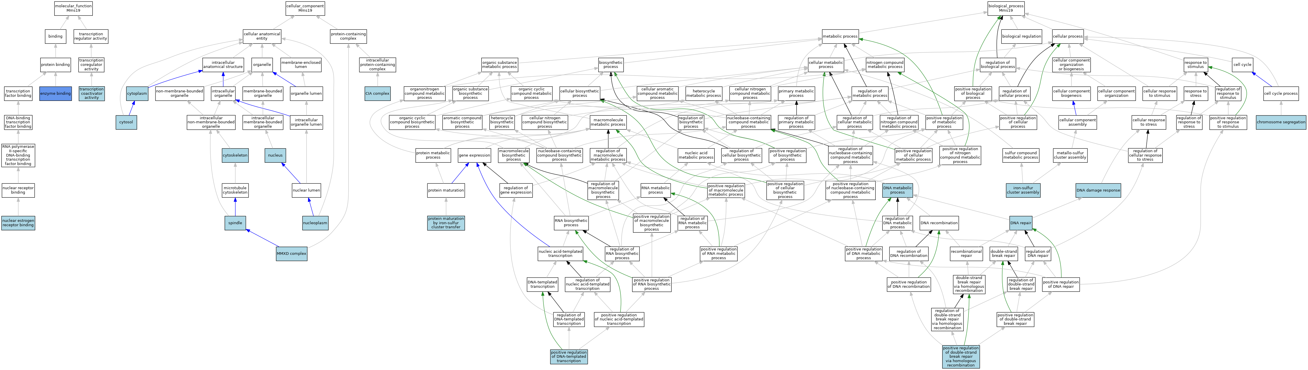
CategoryGO IDClassification TermEvidenceReference
Molecular FunctionGO:0019899enzyme bindingIPIJ:202812
Molecular FunctionGO:0030331nuclear estrogen receptor bindingISOJ:164563
Molecular FunctionGO:0003713transcription coactivator activityISOJ:164563
Cellular ComponentGO:0097361CIA complexISOJ:164563
Cellular ComponentGO:0097361CIA complexIBAJ:265628
Cellular ComponentGO:0005737cytoplasmISOJ:164563
Cellular ComponentGO:0005856cytoskeletonIEAJ:60000
Cellular ComponentGO:0005829cytosolISOJ:164563
Cellular ComponentGO:0071817MMXD complexISOJ:164563
Cellular ComponentGO:0071817MMXD complexIBAJ:265628
Cellular ComponentGO:0005654nucleoplasmISOJ:164563
Cellular ComponentGO:0005634nucleusISOJ:164563
Cellular ComponentGO:0005819spindleISOJ:164563
Biological ProcessGO:0007059chromosome segregationISOJ:164563
Biological ProcessGO:0006974DNA damage responseISOJ:164563
Biological ProcessGO:0006259DNA metabolic processISOJ:164563
Biological ProcessGO:0006281DNA repairISOJ:164563
Biological ProcessGO:0016226iron-sulfur cluster assemblyISOJ:164563
Biological ProcessGO:0016226iron-sulfur cluster assemblyIBAJ:265628
Biological ProcessGO:0045893positive regulation of DNA-templated transcriptionISOJ:164563
Biological ProcessGO:1905168positive regulation of double-strand break repair via homologous recombinationISOJ:164563
Biological ProcessGO:0097428protein maturation by iron-sulfur cluster transferISOJ:164563
Biological ProcessGO:0097428protein maturation by iron-sulfur cluster transferIBAJ:265628

Contributing Projects:
Mouse Genome Database (MGD), Gene Expression Database (GXD), Mouse Models of Human Cancer database (MMHCdb) (formerly Mouse Tumor Biology (MTB)), Gene Ontology (GO)
Citing These Resources
Funding Information
Warranty Disclaimer, Privacy Notice, Licensing, & Copyright
Send questions and comments to User Support.
last database update
12/30/2025
MGI 6.24
The Jackson Laboratory