About   Help   FAQ
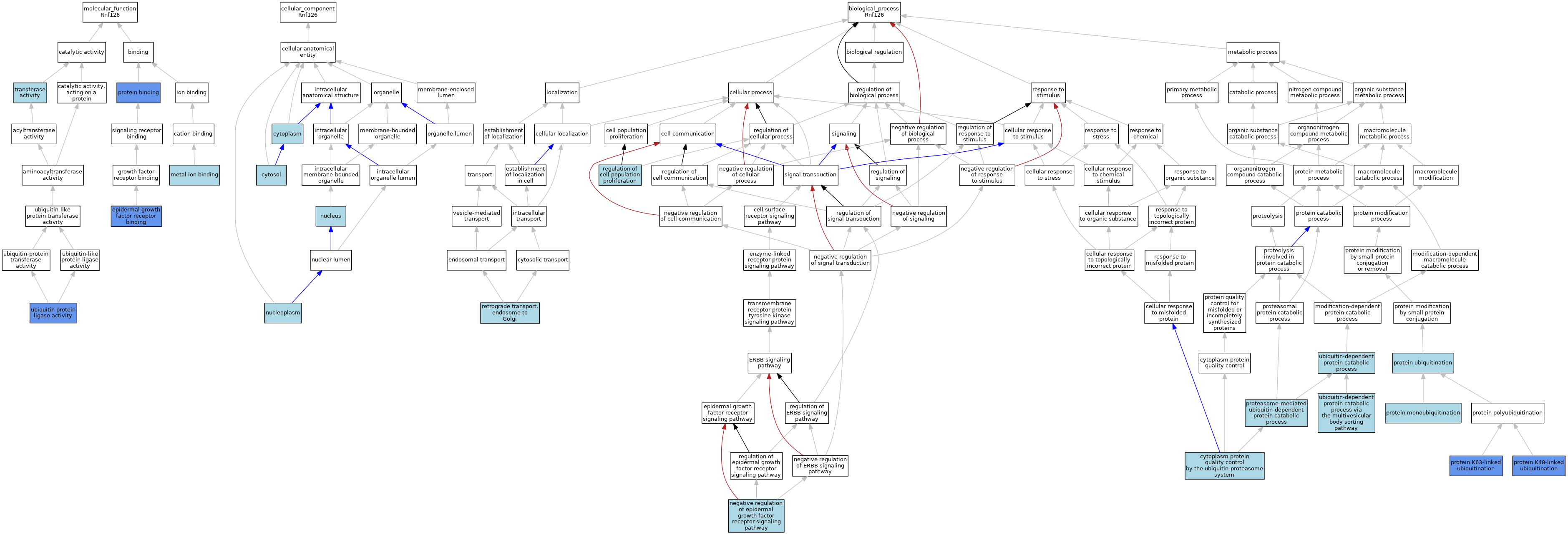
GO Annotations Graph
Symbol
Name
ID
Rnf126
ring finger protein 126
MGI:1917544

GO annotations  (Text View)    (Tabular View)

A table of the annotations represented in this image is provided below.


Gene Ontology Evidence Code Abbreviations:

Experimental:
EXP
Inferred from experiment
HMP
Inferred from high throughput mutant phenotype
HGI
Inferred from high throughput genetic interaction
HDA
Inferred from high throughput direct assay
HEP
Inferred from high throughput expression pattern
IDA
Inferred from direct assay
IEP
Inferred from expression pattern
IGI
Inferred from genetic interaction
IMP
Inferred from mutant phenotype
IPI
Inferred from physical interaction
Homology:
IAS
Inferred from ancestral sequence
IBA
Inferred from biological aspect of ancestor
IBD
Inferred from biological aspect of descendant
IKR
Inferred from key residues
IMR
Inferred from missing residues
IRD
Inferred from rapid divergence
ISA
Inferred from sequence alignment
ISM
Inferred from sequence model
ISO
Inferred from sequence orthology
ISS
Inferred from sequence or structural similarity
Automated:
IEA
Inferred from electronic annotation
RCA
Reviewed computational analysis
Other:
IC
Inferred by curator
NAS
Non-traceable author statement
ND
No biological data available
TAS
Traceable author statement

CategoryGO IDClassification TermEvidenceReference
Molecular FunctionGO:0005154epidermal growth factor receptor bindingIPIJ:213100
Molecular FunctionGO:0046872metal ion bindingIEAJ:60000
Molecular FunctionGO:0005515protein bindingIPIJ:213100
Molecular FunctionGO:0016740transferase activityIEAJ:60000
Molecular FunctionGO:0061630ubiquitin protein ligase activityIDAJ:213100
Molecular FunctionGO:0061630ubiquitin protein ligase activityISOJ:164563
Molecular FunctionGO:0061630ubiquitin protein ligase activityIBAJ:265628
Cellular ComponentGO:0005737cytoplasmISOJ:164563
Cellular ComponentGO:0005737cytoplasmIBAJ:265628
Cellular ComponentGO:0005829cytosolISOJ:164563
Cellular ComponentGO:0005654nucleoplasmISOJ:164563
Cellular ComponentGO:0005634nucleusISOJ:164563
Biological ProcessGO:0071629cytoplasm protein quality control by the ubiquitin-proteasome systemISOJ:164563
Biological ProcessGO:0042059negative regulation of epidermal growth factor receptor signaling pathwayISOJ:164563
Biological ProcessGO:0043161proteasome-mediated ubiquitin-dependent protein catabolic processISOJ:164563
Biological ProcessGO:0070936protein K48-linked ubiquitinationIDAJ:213100
Biological ProcessGO:0070534protein K63-linked ubiquitinationIDAJ:213100
Biological ProcessGO:0006513protein monoubiquitinationISOJ:164563
Biological ProcessGO:0016567protein ubiquitinationIBAJ:265628
Biological ProcessGO:0042127regulation of cell population proliferationISOJ:164563
Biological ProcessGO:0042147retrograde transport, endosome to GolgiISOJ:164563
Biological ProcessGO:0006511ubiquitin-dependent protein catabolic processISOJ:164563
Biological ProcessGO:0043162ubiquitin-dependent protein catabolic process via the multivesicular body sorting pathwayISOJ:164563

Contributing Projects:
Mouse Genome Database (MGD), Gene Expression Database (GXD), Mouse Models of Human Cancer database (MMHCdb) (formerly Mouse Tumor Biology (MTB)), Gene Ontology (GO)
Citing These Resources
Funding Information
Warranty Disclaimer, Privacy Notice, Licensing, & Copyright
Send questions and comments to User Support.
last database update
09/30/2025
MGI 6.24
The Jackson Laboratory