|
Symbol Name ID |
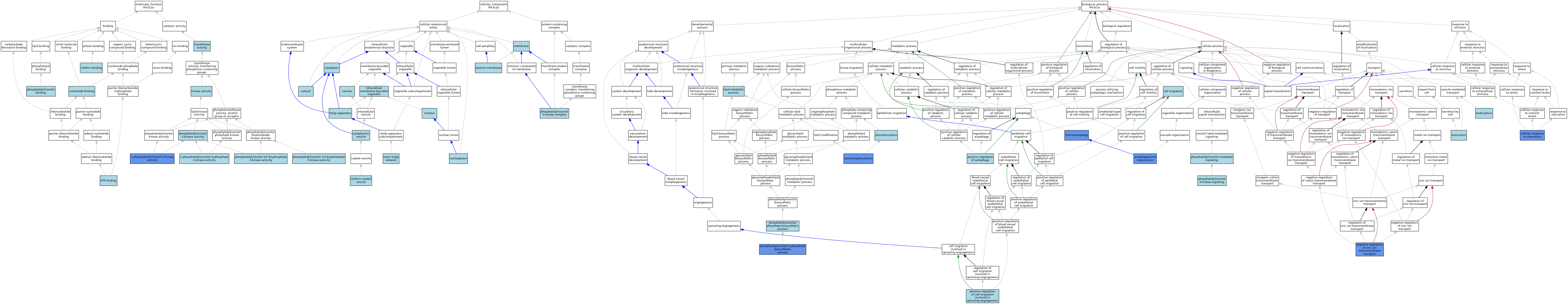
Pik3c2a
phosphatidylinositol-4-phosphate 3-kinase catalytic subunit type 2 alpha MGI:1203729 |
| Category | GO ID | Classification Term | Evidence | Reference | |||||||||
|---|---|---|---|---|---|---|---|---|---|---|---|---|---|
| Molecular Function | GO:0016303 | 1-phosphatidylinositol-3-kinase activity | IDA | J:296091 | |||||||||
| Molecular Function | GO:0016303 | 1-phosphatidylinositol-3-kinase activity | ISO | J:164563 | |||||||||
| Molecular Function | GO:0016303 | 1-phosphatidylinositol-3-kinase activity | IBA | J:265628 | |||||||||
| Molecular Function | GO:0016303 | 1-phosphatidylinositol-3-kinase activity | IDA | J:33394 | |||||||||
| Molecular Function | GO:0035005 | 1-phosphatidylinositol-4-phosphate 3-kinase activity | ISO | J:164563 | |||||||||
| Molecular Function | GO:0035005 | 1-phosphatidylinositol-4-phosphate 3-kinase activity | IBA | J:265628 | |||||||||
| Molecular Function | GO:0005524 | ATP binding | IEA | J:60000 | |||||||||
| Molecular Function | GO:0030276 | clathrin binding | ISO | J:164563 | |||||||||
| Molecular Function | GO:0016301 | kinase activity | IEA | J:72247 | |||||||||
| Molecular Function | GO:0016301 | kinase activity | IEA | J:60000 | |||||||||
| Molecular Function | GO:0000166 | nucleotide binding | IEA | J:60000 | |||||||||
| Molecular Function | GO:0035004 | phosphatidylinositol 3-kinase activity | IEA | J:72247 | |||||||||
| Molecular Function | GO:0035091 | phosphatidylinositol binding | IEA | J:72247 | |||||||||
| Molecular Function | GO:0052812 | phosphatidylinositol-3,4-bisphosphate 5-kinase activity | IEA | J:72245 | |||||||||
| Molecular Function | GO:0046934 | phosphatidylinositol-4,5-bisphosphate 3-kinase activity | ISO | J:164563 | |||||||||
| Molecular Function | GO:0016740 | transferase activity | IEA | J:60000 | |||||||||
| Cellular Component | GO:0030136 | clathrin-coated vesicle | ISO | J:164563 | |||||||||
| Cellular Component | GO:0005737 | cytoplasm | ISO | J:164563 | |||||||||
| Cellular Component | GO:0005737 | cytoplasm | IBA | J:265628 | |||||||||
| Cellular Component | GO:0031410 | cytoplasmic vesicle | IEA | J:60000 | |||||||||
| Cellular Component | GO:0005829 | cytosol | ISO | J:164563 | |||||||||
| Cellular Component | GO:0005794 | Golgi apparatus | IEA | J:60000 | |||||||||
| Cellular Component | GO:0043231 | intracellular membrane-bounded organelle | ISO | J:164563 | |||||||||
| Cellular Component | GO:0016020 | membrane | IEA | J:60000 | |||||||||
| Cellular Component | GO:0005654 | nucleoplasm | ISO | J:164563 | |||||||||
| Cellular Component | GO:0005634 | nucleus | IEA | J:60000 | |||||||||
| Cellular Component | GO:0005942 | phosphatidylinositol 3-kinase complex | IBA | J:265628 | |||||||||
| Cellular Component | GO:0005886 | plasma membrane | ISO | J:164563 | |||||||||
| Cellular Component | GO:0005886 | plasma membrane | IBA | J:265628 | |||||||||
| Cellular Component | GO:0005802 | trans-Golgi network | ISO | J:164563 | |||||||||
| Cellular Component | GO:0031982 | vesicle | ISO | J:164563 | |||||||||
| Biological Process | GO:1905037 | autophagosome organization | IGI | J:209036 | |||||||||
| Biological Process | GO:0016477 | cell migration | IBA | J:265628 | |||||||||
| Biological Process | GO:0009267 | cellular response to starvation | IGI | J:209036 | |||||||||
| Biological Process | GO:0006897 | endocytosis | ISO | J:164563 | |||||||||
| Biological Process | GO:0006887 | exocytosis | IEA | J:60000 | |||||||||
| Biological Process | GO:0006629 | lipid metabolic process | IEA | J:60000 | |||||||||
| Biological Process | GO:0046834 | lipid phosphorylation | IDA | J:33394 | |||||||||
| Biological Process | GO:0016236 | macroautophagy | IGI | J:209036 | |||||||||
| Biological Process | GO:0071583 | negative regulation of zinc ion transmembrane transport | IMP | J:204751 | |||||||||
| Biological Process | GO:0014065 | phosphatidylinositol 3-kinase signaling | IBA | J:265628 | |||||||||
| Biological Process | GO:0046854 | phosphatidylinositol phosphate biosynthetic process | IEA | J:72247 | |||||||||
| Biological Process | GO:0036092 | phosphatidylinositol-3-phosphate biosynthetic process | IDA | J:33394 | |||||||||
| Biological Process | GO:0036092 | phosphatidylinositol-3-phosphate biosynthetic process | IBA | J:265628 | |||||||||
| Biological Process | GO:0036092 | phosphatidylinositol-3-phosphate biosynthetic process | IGI | J:209036 | |||||||||
| Biological Process | GO:0048015 | phosphatidylinositol-mediated signaling | IEA | J:72247 | |||||||||
| Biological Process | GO:0016310 | phosphorylation | IEA | J:60000 | |||||||||
| Biological Process | GO:0010508 | positive regulation of autophagy | ISO | J:164563 | |||||||||
| Biological Process | GO:0090050 | positive regulation of cell migration involved in sprouting angiogenesis | ISO | J:164563 | |||||||||
Mouse Genome Database (MGD), Gene Expression Database (GXD), Mouse Models of Human Cancer database (MMHCdb) (formerly Mouse Tumor Biology (MTB)), Gene Ontology (GO) |
||
|
Citing These Resources Funding Information Warranty Disclaimer, Privacy Notice, Licensing, & Copyright Send questions and comments to User Support. |
last database update 12/30/2025 MGI 6.24 |
|
|
|
||