About   Help   FAQ
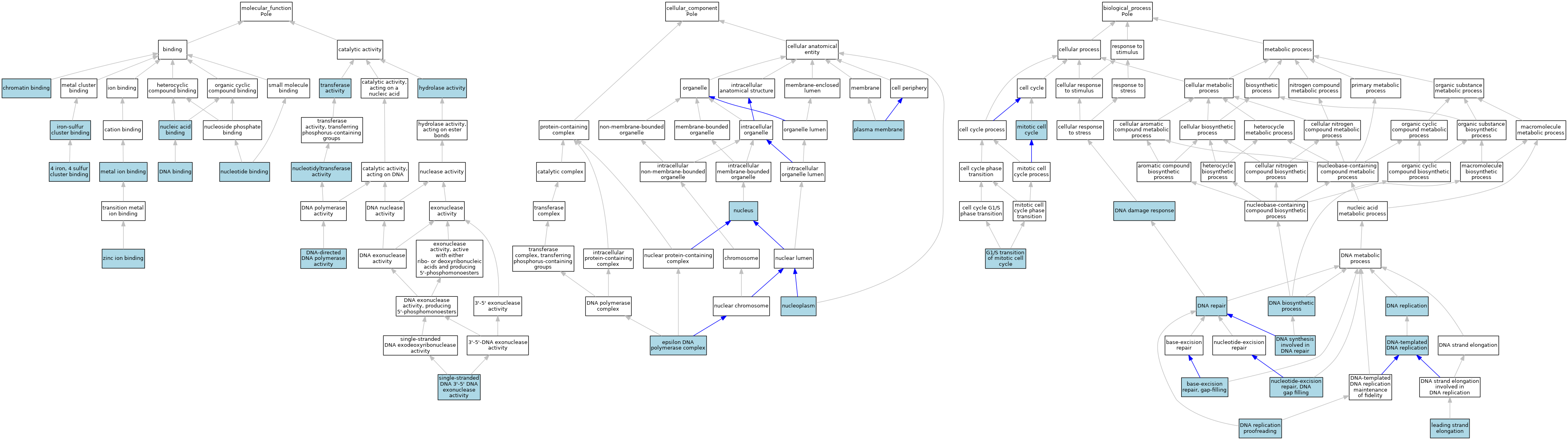
GO Annotations Graph
Symbol
Name
ID
Pole
polymerase (DNA directed), epsilon
MGI:1196391

GO annotations  (Text View)    (Tabular View)

A table of the annotations represented in this image is provided below.


Gene Ontology Evidence Code Abbreviations:

Experimental:
EXP
Inferred from experiment
HMP
Inferred from high throughput mutant phenotype
HGI
Inferred from high throughput genetic interaction
HDA
Inferred from high throughput direct assay
HEP
Inferred from high throughput expression pattern
IDA
Inferred from direct assay
IEP
Inferred from expression pattern
IGI
Inferred from genetic interaction
IMP
Inferred from mutant phenotype
IPI
Inferred from physical interaction
Homology:
IAS
Inferred from ancestral sequence
IBA
Inferred from biological aspect of ancestor
IBD
Inferred from biological aspect of descendant
IKR
Inferred from key residues
IMR
Inferred from missing residues
IRD
Inferred from rapid divergence
ISA
Inferred from sequence alignment
ISM
Inferred from sequence model
ISO
Inferred from sequence orthology
ISS
Inferred from sequence or structural similarity
Automated:
IEA
Inferred from electronic annotation
RCA
Reviewed computational analysis
Other:
IC
Inferred by curator
NAS
Non-traceable author statement
ND
No biological data available
TAS
Traceable author statement

CategoryGO IDClassification TermEvidenceReference
Molecular FunctionGO:00515394 iron, 4 sulfur cluster bindingIEAJ:60000
Molecular FunctionGO:0003682chromatin bindingISOJ:164563
Molecular FunctionGO:0003677DNA bindingISOJ:164563
Molecular FunctionGO:0003677DNA bindingIBAJ:265628
Molecular FunctionGO:0003887DNA-directed DNA polymerase activityISOJ:155856
Molecular FunctionGO:0003887DNA-directed DNA polymerase activityISOJ:164563
Molecular FunctionGO:0003887DNA-directed DNA polymerase activityIBAJ:265628
Molecular FunctionGO:0016787hydrolase activityIEAJ:60000
Molecular FunctionGO:0051536iron-sulfur cluster bindingIEAJ:60000
Molecular FunctionGO:0046872metal ion bindingIEAJ:60000
Molecular FunctionGO:0003676nucleic acid bindingIEAJ:72247
Molecular FunctionGO:0000166nucleotide bindingIEAJ:72247
Molecular FunctionGO:0016779nucleotidyltransferase activityIEAJ:60000
Molecular FunctionGO:0008310single-stranded DNA 3'-5' DNA exonuclease activityIBAJ:265628
Molecular FunctionGO:0016740transferase activityIEAJ:60000
Molecular FunctionGO:0008270zinc ion bindingIEAJ:72247
Cellular ComponentGO:0008622epsilon DNA polymerase complexISOJ:164563
Cellular ComponentGO:0008622epsilon DNA polymerase complexIBAJ:265628
Cellular ComponentGO:0005654nucleoplasmISOJ:164563
Cellular ComponentGO:0005634nucleusISOJ:164563
Cellular ComponentGO:0005886plasma membraneISOJ:164563
Biological ProcessGO:0006287base-excision repair, gap-fillingISOJ:164563
Biological ProcessGO:0006287base-excision repair, gap-fillingIBAJ:265628
Biological ProcessGO:0071897DNA biosynthetic processISOJ:155856
Biological ProcessGO:0006974DNA damage responseIEAJ:60000
Biological ProcessGO:0006281DNA repairIEAJ:60000
Biological ProcessGO:0006281DNA repairIEAJ:72247
Biological ProcessGO:0006260DNA replicationISOJ:164563
Biological ProcessGO:0045004DNA replication proofreadingIBAJ:265628
Biological ProcessGO:0000731DNA synthesis involved in DNA repairISOJ:164563
Biological ProcessGO:0006261DNA-templated DNA replicationISOJ:164563
Biological ProcessGO:0000082G1/S transition of mitotic cell cycleISOJ:164563
Biological ProcessGO:0006272leading strand elongationIBAJ:265628
Biological ProcessGO:0000278mitotic cell cycleIBAJ:265628
Biological ProcessGO:0006297nucleotide-excision repair, DNA gap fillingISOJ:164563
Biological ProcessGO:0006297nucleotide-excision repair, DNA gap fillingIBAJ:265628

Contributing Projects:
Mouse Genome Database (MGD), Gene Expression Database (GXD), Mouse Models of Human Cancer database (MMHCdb) (formerly Mouse Tumor Biology (MTB)), Gene Ontology (GO)
Citing These Resources
Funding Information
Warranty Disclaimer, Privacy Notice, Licensing, & Copyright
Send questions and comments to User Support.
last database update
12/30/2025
MGI 6.24
The Jackson Laboratory