About   Help   FAQ
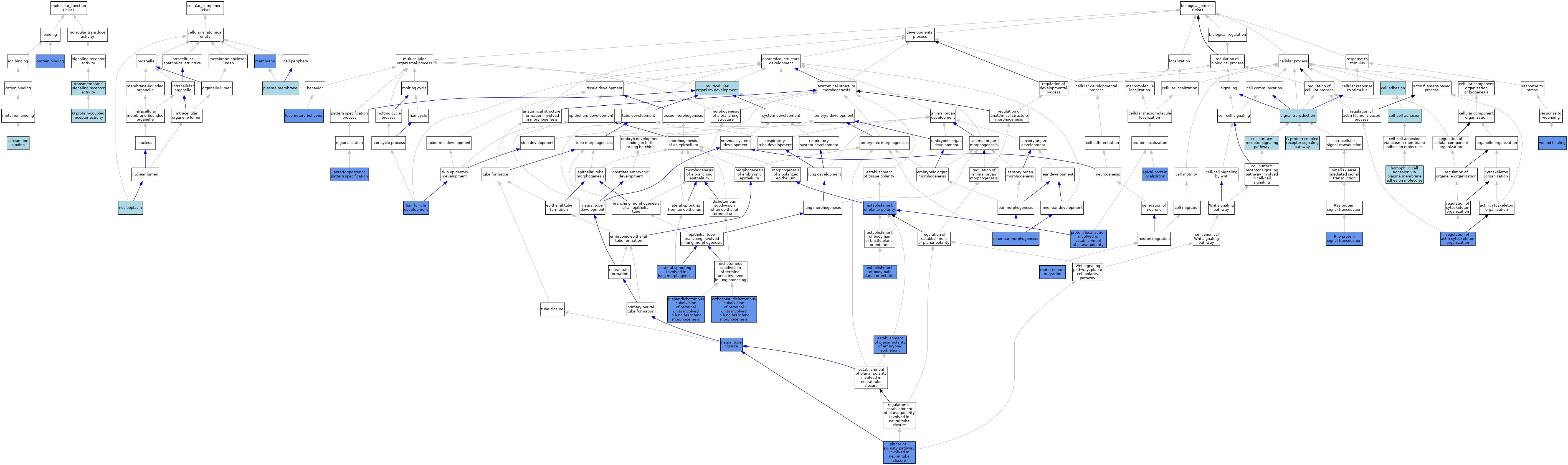
GO Annotations Graph
Symbol
Name
ID
Celsr1
cadherin, EGF LAG seven-pass G-type receptor 1
MGI:1100883

GO annotations  (Text View)    (Tabular View)

A table of the annotations represented in this image is provided below.


Gene Ontology Evidence Code Abbreviations:

Experimental:
EXP
Inferred from experiment
HMP
Inferred from high throughput mutant phenotype
HGI
Inferred from high throughput genetic interaction
HDA
Inferred from high throughput direct assay
HEP
Inferred from high throughput expression pattern
IDA
Inferred from direct assay
IEP
Inferred from expression pattern
IGI
Inferred from genetic interaction
IMP
Inferred from mutant phenotype
IPI
Inferred from physical interaction
Homology:
IAS
Inferred from ancestral sequence
IBA
Inferred from biological aspect of ancestor
IBD
Inferred from biological aspect of descendant
IKR
Inferred from key residues
IMR
Inferred from missing residues
IRD
Inferred from rapid divergence
ISA
Inferred from sequence alignment
ISM
Inferred from sequence model
ISO
Inferred from sequence orthology
ISS
Inferred from sequence or structural similarity
Automated:
IEA
Inferred from electronic annotation
RCA
Reviewed computational analysis
Other:
IC
Inferred by curator
NAS
Non-traceable author statement
ND
No biological data available
TAS
Traceable author statement

CategoryGO IDClassification TermEvidenceReference
Molecular FunctionGO:0005509calcium ion bindingTASJ:84285
Molecular FunctionGO:0004930G protein-coupled receptor activityIEAJ:72247
Molecular FunctionGO:0004930G protein-coupled receptor activityIEAJ:60000
Molecular FunctionGO:0005515protein bindingIPIJ:201287
Molecular FunctionGO:0005515protein bindingIPIJ:145627
Molecular FunctionGO:0004888transmembrane signaling receptor activityIEAJ:72247
Cellular ComponentGO:0016020membraneIDAJ:164131
Cellular ComponentGO:0005654nucleoplasmISOJ:164563
Cellular ComponentGO:0005886plasma membraneISOJ:164563
Biological ProcessGO:0009952anterior/posterior pattern specificationIMPJ:157059
Biological ProcessGO:0009952anterior/posterior pattern specificationIMPJ:145627
Biological ProcessGO:0045176apical protein localizationIMPJ:108647
Biological ProcessGO:0007155cell adhesionIEAJ:72247
Biological ProcessGO:0007166cell surface receptor signaling pathwayIEAJ:72247
Biological ProcessGO:0098609cell-cell adhesionIBAJ:265628
Biological ProcessGO:0048105establishment of body hair planar orientationIMPJ:145627
Biological ProcessGO:0048105establishment of body hair planar orientationIMPJ:157059
Biological ProcessGO:0001736establishment of planar polarityIMPJ:84285
Biological ProcessGO:0042249establishment of planar polarity of embryonic epitheliumIMPJ:84285
Biological ProcessGO:0042249establishment of planar polarity of embryonic epitheliumIMPJ:84285
Biological ProcessGO:0007186G protein-coupled receptor signaling pathwayIEAJ:72247
Biological ProcessGO:0007186G protein-coupled receptor signaling pathwayIEAJ:60000
Biological ProcessGO:0001942hair follicle developmentIMPJ:145627
Biological ProcessGO:0007156homophilic cell adhesion via plasma membrane adhesion moleculesIEAJ:72247
Biological ProcessGO:0042472inner ear morphogenesisIMPJ:84285
Biological ProcessGO:0042472inner ear morphogenesisIMPJ:84285
Biological ProcessGO:0060490lateral sprouting involved in lung morphogenesisIMPJ:159690
Biological ProcessGO:0007626locomotory behaviorIMPJ:63816
Biological ProcessGO:0097475motor neuron migrationIMPJ:162560
Biological ProcessGO:0007275multicellular organism developmentIEAJ:60000
Biological ProcessGO:0001843neural tube closureIMPJ:84285
Biological ProcessGO:0001843neural tube closureIGIJ:119920
Biological ProcessGO:0001843neural tube closureIGIJ:119920
Biological ProcessGO:0060488orthogonal dichotomous subdivision of terminal units involved in lung branching morphogenesisIMPJ:159690
Biological ProcessGO:0090179planar cell polarity pathway involved in neural tube closureIGIJ:163834
Biological ProcessGO:0090179planar cell polarity pathway involved in neural tube closureIGIJ:163834
Biological ProcessGO:0060489planar dichotomous subdivision of terminal units involved in lung branching morphogenesisIMPJ:159690
Biological ProcessGO:0090251protein localization involved in establishment of planar polarityIDAJ:145627
Biological ProcessGO:0032956regulation of actin cytoskeleton organizationIMPJ:159690
Biological ProcessGO:0007266Rho protein signal transductionIMPJ:159690
Biological ProcessGO:0007165signal transductionIEAJ:60000
Biological ProcessGO:0042060wound healingIGIJ:162624
Biological ProcessGO:0042060wound healingIGIJ:162624
Biological ProcessGO:0042060wound healingIGIJ:162624
Biological ProcessGO:0042060wound healingIGIJ:162624

Contributing Projects:
Mouse Genome Database (MGD), Gene Expression Database (GXD), Mouse Models of Human Cancer database (MMHCdb) (formerly Mouse Tumor Biology (MTB)), Gene Ontology (GO)
Citing These Resources
Funding Information
Warranty Disclaimer, Privacy Notice, Licensing, & Copyright
Send questions and comments to User Support.
last database update
12/30/2025
MGI 6.24
The Jackson Laboratory