About   Help   FAQ
Zfp503 Gene Detail
Summary
  • Symbol
    Zfp503
  • Name
    zinc finger protein 503
  • Synonyms
    B830002A16Rik, Nolz-1, Nolz1, ZNF503, Zpo2
  • Feature Type
    protein coding gene
  • IDs
    MGI:1353644
    NCBI Gene: 218820
  • Alliance
  • Transcription Start Sites
    8 TSS
Location &
Maps
more
  • Sequence Map
    Chr14:22034030-22039669 bp, - strand
    From NCBI annotation of GRCm39
  • View this region in JBrowse
  • Genome Browsers
  • Genetic Map
    Chromosome 14, 12.00 cM
  • Mapping Data
    3 experiments
Strain
Comparison
more
  • SNPs within 2kb
    143 from dbSNP Build 142
  • Strain Annotations
    18
For selected strains:
Strain Gene Model ID Feature Type Coordinates Select Strains
C57BL/6J MGI_C57BL6J_1353644
protein coding gene Chr14:22034027-22039669 (-)
129S1/SvImJ MGP_129S1SvImJ_G0021058
protein coding gene Chr14:14832273-14839344 (-)
A/J MGP_AJ_G0021007
protein coding gene Chr14:14446854-14452460 (-)
AKR/J MGP_AKRJ_G0020984
protein coding gene Chr14:15014832-15020470 (-)
BALB/cJ MGP_BALBcJ_G0021010
protein coding gene Chr14:14549107-14554710 (-)
C3H/HeJ MGP_C3HHeJ_G0020794
protein coding gene Chr14:14940861-14946448 (-)
C57BL/6NJ MGP_C57BL6NJ_G0021443
protein coding gene Chr14:15316432-15322035 (-)
CAROLI/EiJ MGP_CAROLIEiJ_G0019011
protein coding gene Chr14:14761379-14767023 (-)
CAST/EiJ MGP_CASTEiJ_G0020318
protein coding gene Chr14:14756083-14761705 (-)
CBA/J MGP_CBAJ_G0020760
protein coding gene Chr14:16104665-16110313 (-)
DBA/2J MGP_DBA2J_G0020883
protein coding gene Chr14:14273107-14278736 (-)
FVB/NJ MGP_FVBNJ_G0020866
protein coding gene Chr14:14163601-14169201 (-)
LP/J MGP_LPJ_G0020959
protein coding gene Chr14:15041947-15047589 (-)
NOD/ShiLtJ MGP_NODShiLtJ_G0020892
protein coding gene Chr14:15841797-15848777 (-)
NZO/HlLtJ MGP_NZOHlLtJ_G0021476
protein coding gene Chr14:14793621-14799269 (-)
PWK/PhJ MGP_PWKPhJ_G0020067
protein coding gene Chr14:13874952-13880573 (-)
SPRET/EiJ MGP_SPRETEiJ_G0019889
protein coding gene Chr14:14620641-14626268 (-)
WSB/EiJ MGP_WSBEiJ_G0020374
protein coding gene Chr14:14796665-14802288 (-)



Homology
more
  • Human Ortholog
    ZNF503, zinc finger protein 503
  • Vertebrate Orthologs
    3
Vertebrate Orthology Source
Alliance of Genome Resources
  • Human Ortholog
    ZNF503, zinc finger protein 503
  • Synonyms
    Nlz2, NOLZ-1, NOLZ1, ZEPPO2, ZPO2
  • Links
    NCBI Gene ID: 84858
    UniProt: Q96F45

  • Chr Location
    10q22.2; chr10:75279725-75401916 (-)  GRCh38

Mutations,
Alleles, and
Phenotypes
less
  • Phenotype Summary
    26 phenotypes from 2 alleles in 2 genetic backgrounds
    3 phenotypes from multigenic genotypes
    14 phenotype references
Phenotype Overview

adipose tissue
behavior/neurological
cardiovascular system
cellular
craniofacial
digestive/alimentary system
embryo
endocrine/exocrine glands
growth/size/body
hearing/vestibular/ear
hematopoietic system
homeostasis/metabolism
integument
immune system
limbs/digits/tail
liver/biliary system
mortality/aging
muscle
nervous system
pigmentation
renal/urinary system
reproductive system
respiratory system
skeleton
taste/olfaction
neoplasm
vision/eye

Click cells to view annotations.
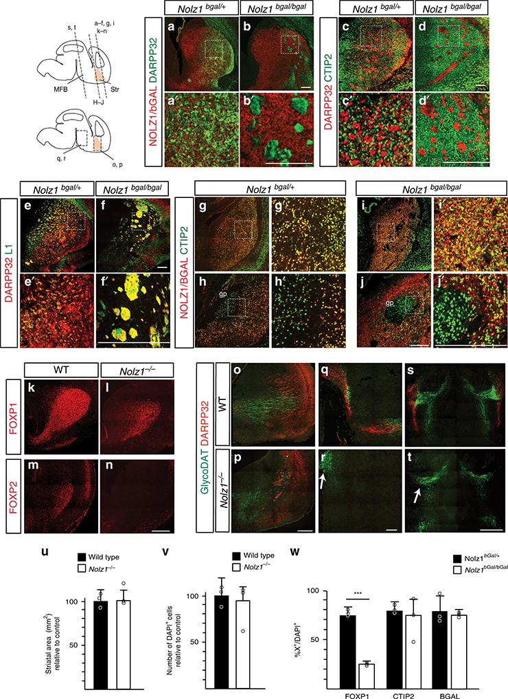
Mice homozygous for a null allele display neonatal lethality with abnormalities in the development of the striatum.
Gene Ontology
(GO)
Classifications
less
  • All GO Annotations
  • GO References
Molecular Function

carbohydrate derivative binding
cytoskeletal protein binding
DNA binding
enzyme regulator
hydrolase
ligase
lipid binding
oxidoreductase
RNA binding
signaling receptor activity
signaling receptor binding
transcription
transferase
transporter
Biological Process

carbohydrate derivative metabolism
cell differentiation
cell population proliferation
cellular component organization
DNA-templated transcription
establishment of localization
homeostatic process
immune system process
lipid metabolic process
programmed cell death
protein metabolic process
response to stimulus
signaling
system development
Cellular Component

cell projection
cytoplasmic vesicle
cytoskeleton
cytosol
endoplasmic reticulum
endosome
extracellular region
Golgi apparatus
mitochondrion
membraneless organelle
nucleus
organelle envelope
organelle lumen
plasma membrane
protein-containing complex
synapse
vacuole
Click cells to view annotations.
Expression
less
Expression Overview

early conceptus
embryo ectoderm
embryo endoderm
embryo mesoderm
embryo mesenchyme
extraembryonic component
alimentary system
auditory system
branchial arches
cardiovascular system
connective tissue
endocrine system
exocrine system
hemolymphoid system
integumental system
limbs
liver and biliary system
musculoskeletal system
nervous system
olfactory system
reproductive system
respiratory system
urinary system
visual system
Click cells to view annotations.


  • Assay Results
  • Tissues
  • cDNA Data
  • Literature Summary
  • Comparison Matrix
  • Sequences &
    Gene Models
    less
    Representative SequencesLengthStrain/SpeciesFlank
    genomic 218820 NCBI Gene Model | MGI Sequence Detail 5640 C57BL/6J ±  kb
    transcript NM_145459 RefSeq | MGI Sequence Detail 4251 ZRU/MplStud  
    polypeptide Q7TMA2 UniProt | EBI | MGI Sequence Detail 652 Not Applicable  
    For the selected sequence
    Protein
    Information
    less
    Molecular
    Reagents
    less
    • All nucleic 56
      cDNA 47
      Primer pair 2
      Other 7
      Antibodies 2

      Microarray probesets 3
    References
    more
    • Summaries
      All 68
      Developmental Gene Expression 32
      Gene Ontology 6
      Phenotypes 14
    • Earliest
      J:80000 The FANTOM Consortium and The RIKEN Genome Exploration Research Group Phase I & II Team, Analysis of the mouse transcriptome based on functional annotation of 60,770 full-length cDNAs. Nature. 2002;420:563-573
    • Latest
      J:362387 Tweedie L, et al., Modelling a pathological GSX2 variant that selectively alters DNA binding reveals hypomorphic mouse brain defects. Dis Model Mech. 2025 Feb 1;18(2)

    Contributing Projects:
    Mouse Genome Database (MGD), Gene Expression Database (GXD), Mouse Models of Human Cancer database (MMHCdb) (formerly Mouse Tumor Biology (MTB)), Gene Ontology (GO)
    Citing These Resources
    Funding Information
    Warranty Disclaimer, Privacy Notice, Licensing, & Copyright
    Send questions and comments to User Support.
    last database update
    01/28/2026
    MGI 6.24
    The Jackson Laboratory