|
Source |
Alliance of Genome Resources |



| Category | ID | Classification term | Gene | Evidence | Inferred from | Organism | Reference |
|---|---|---|---|---|---|---|---|
| Molecular Function | GO:0032266 | phosphatidylinositol-3-phosphate binding | ZFYVE26 | IDA | Human | PMID:20208530 | |
| Molecular Function | GO:0005515 | protein binding | ZFYVE26 | IPI | UniProtKB:Q6DKK2 | Human | PMID:20208530 |
| Molecular Function | GO:0005515 | protein binding | ZFYVE26 | IPI | UniProtKB:Q9H1H9 | Human | PMID:20208530 |
| Molecular Function | GO:0005515 | protein binding | ZFYVE26 | IPI | UniProtKB:O43299 | Human | PMID:20613862 |
| Molecular Function | GO:0005515 | protein binding | ZFYVE26 | IPI | UniProtKB:Q2VPB7 | Human | PMID:20613862 |
| Molecular Function | GO:0005515 | protein binding | ZFYVE26 | IPI | UniProtKB:Q96JI7 | Human | PMID:20613862 |
| Molecular Function | GO:0005515 | protein binding | ZFYVE26 | IPI | UniProtKB:Q9NUS5 | Human | PMID:20613862 |
| Molecular Function | GO:0019901 | protein kinase binding | ZFYVE26 | IDA | Human | PMID:25365221 | |
| Cellular Component | GO:0005813 | centrosome | ZFYVE26 | IDA | Human | PMID:20208530 | |
| Cellular Component | GO:0005769 | early endosome | ZFYVE26 | IDA | Human | PMID:25365221 | |
| Cellular Component | GO:0005770 | late endosome | ZFYVE26 | IDA | Human | PMID:25365221 | |
| Cellular Component | GO:0005765 | lysosomal membrane | ZFYVE26 | HDA | Human | PMID:17897319 | |
| Cellular Component | GO:0005764 | lysosome | ZFYVE26 | IDA | Human | PMID:25365221 | |
| Cellular Component | GO:0030496 | midbody | ZFYVE26 | IDA | Human | PMID:20208530 | |
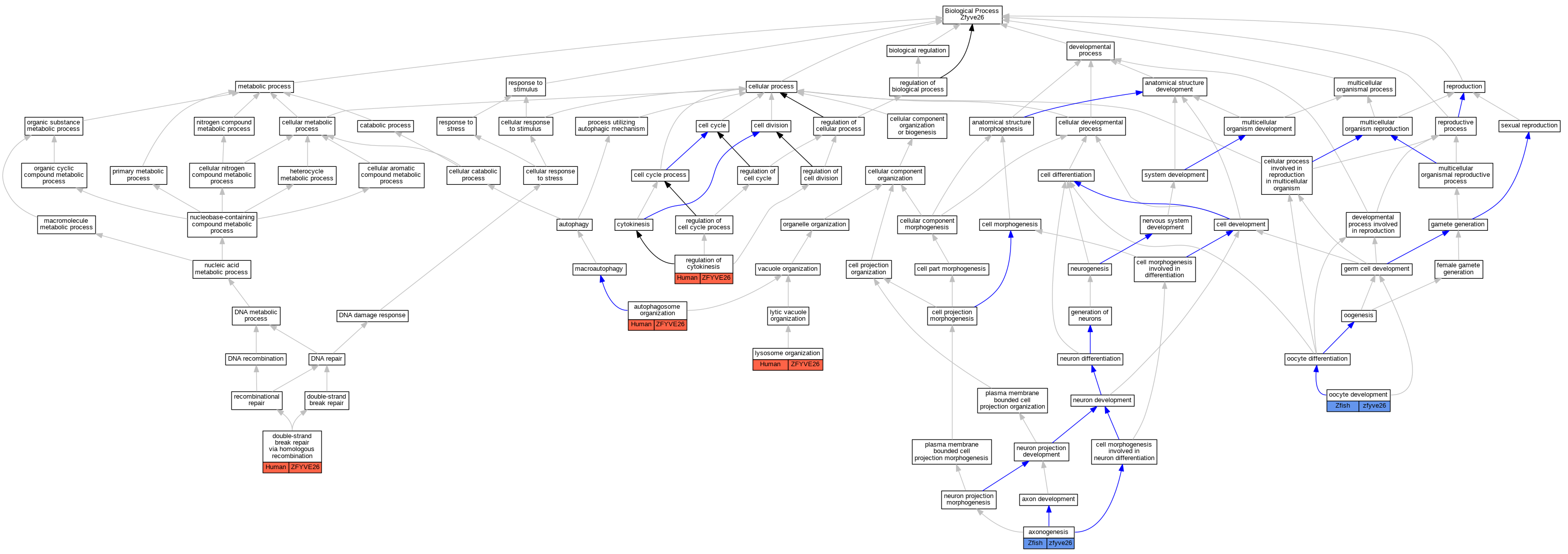
| Biological Process | GO:1905037 | autophagosome organization | ZFYVE26 | IDA | Human | PMID:25365221 | |
| Biological Process | GO:0007409 | axonogenesis | zfyve26 | IGI | ZFIN:ZDB-MRPHLNO-121220-2,ZFIN:ZDB-MRPHLNO-121220-3 | Zfish | PMID:22801083 |
| Biological Process | GO:0007409 | axonogenesis | zfyve26 | IMP | ZFIN:ZDB-MRPHLNO-121220-1 | Zfish | PMID:22801083 |
| Biological Process | GO:0007409 | axonogenesis | zfyve26 | IMP | ZFIN:ZDB-MRPHLNO-121220-2 | Zfish | PMID:22801083 |
| Biological Process | GO:0000724 | double-strand break repair via homologous recombination | ZFYVE26 | IMP | Human | PMID:20613862 | |
| Biological Process | GO:0007040 | lysosome organization | ZFYVE26 | IDA | Human | PMID:25365221 | |
| Biological Process | GO:0048599 | oocyte development | zfyve26 | IMP | ZFIN:ZDB-GENO-140923-1 | Zfish | PMID:24967841 |
| Biological Process | GO:0032465 | regulation of cytokinesis | ZFYVE26 | IMP | Human | PMID:20208530 |
| EXP Inferred from experiment |
| IDA Inferred from direct assay |
| IEP Inferred from expression pattern |
| IGI Inferred from genetic interaction |
| IMP Inferred from mutant phenotype |
| IPI Inferred from physical interaction |
| HTP Inferred from High Throughput Experiment |
| HDA Inferred from High Throughput Direct Assay |
| HMP Inferred from High Throughput Mutant Phenotype |
| HGI Inferred from High Throughput Genetic Interaction |
| HEP Inferred from High Throughput Expression Pattern |
Mouse Genome Database (MGD), Gene Expression Database (GXD), Mouse Models of Human Cancer database (MMHCdb) (formerly Mouse Tumor Biology (MTB)), Gene Ontology (GO) |
||
|
Citing These Resources Funding Information Warranty Disclaimer, Privacy Notice, Licensing, & Copyright Send questions and comments to User Support. |
last database update 09/30/2025 MGI 6.24 |
|
|
|
||