|
Source |
Alliance of Genome Resources |



| Category | ID | Classification term | Gene | Evidence | Inferred from | Organism | Reference |
|---|---|---|---|---|---|---|---|
| Molecular Function | GO:0003700 | DNA-binding transcription factor activity | ZNF746 | IDA | Human | PMID:21376232 | |
| Molecular Function | GO:0001227 | DNA-binding transcription repressor activity, RNA polymerase II-specific | ZNF746 | IDA | Human | PMID:21376232 | |
| Molecular Function | GO:0005515 | protein binding | ZNF746 | IPI | UniProtKB:O60260 | Human | PMID:21376232 |
| Molecular Function | GO:0005515 | protein binding | Zfp746 | IPI | UniProtKB:Q9WVS6 | Mouse | MGI:MGI:4948386|PMID:21376232 |
| Molecular Function | GO:0000978 | RNA polymerase II cis-regulatory region sequence-specific DNA binding | ZNF746 | IDA | Human | PMID:21376232 | |
| Molecular Function | GO:0000976 | transcription cis-regulatory region binding | ZNF746 | IDA | Human | PMID:21376232 | |
| Molecular Function | GO:0031625 | ubiquitin protein ligase binding | ZNF746 | IPI | UniProtKB:O60260 | Human | PMID:21376232 |
| Molecular Function | GO:0031625 | ubiquitin protein ligase binding | Zfp746 | IPI | UniProtKB:Q9WVS6 | Mouse | MGI:MGI:4948386|PMID:21376232 |
| Cellular Component | GO:0005737 | cytoplasm | ZNF746 | IDA | Human | PMID:21376232 | |
| Cellular Component | GO:0005829 | cytosol | ZNF746 | IDA | Human | GO_REF:0000052 | |
| Cellular Component | GO:0005654 | nucleoplasm | ZNF746 | IDA | Human | GO_REF:0000052 | |
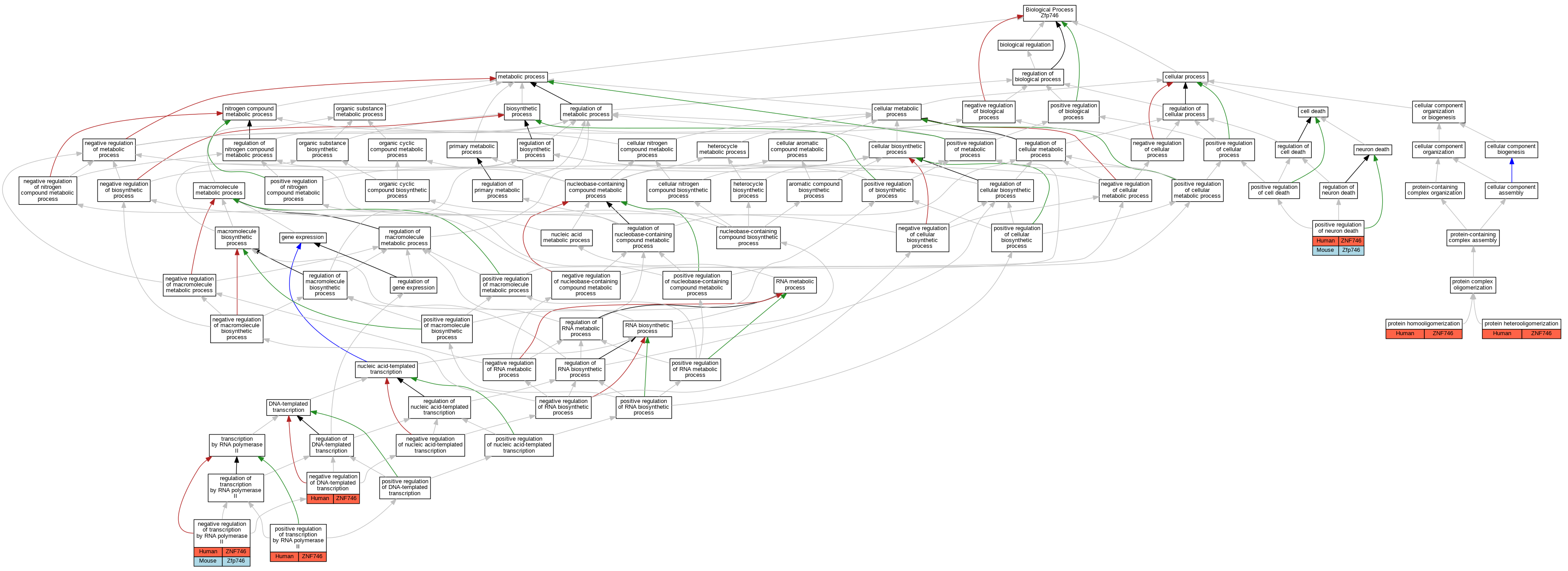
| Biological Process | GO:0045892 | negative regulation of DNA-templated transcription | ZNF746 | IDA | Human | PMID:21376232 | |
| Biological Process | GO:0045892 | negative regulation of DNA-templated transcription | ZNF746 | IMP | Human | PMID:31856708 | |
| Biological Process | GO:0000122 | negative regulation of transcription by RNA polymerase II | ZNF746 | IDA | Human | PMID:21376232 | |
| Biological Process | GO:0000122 | negative regulation of transcription by RNA polymerase II | Zfp746 | IDA | Mouse | MGI:MGI:4948386|PMID:21376232 | |
| Biological Process | GO:1901216 | positive regulation of neuron death | ZNF746 | IDA | Human | PMID:21376232 | |
| Biological Process | GO:1901216 | positive regulation of neuron death | Zfp746 | IGI | UniProtKB:Q9WVS6 | Mouse | MGI:MGI:4948386|PMID:21376232 |
| Biological Process | GO:0045944 | positive regulation of transcription by RNA polymerase II | ZNF746 | IDA | Human | PMID:21376232 | |
| Biological Process | GO:0051291 | protein heterooligomerization | ZNF746 | IDA | Human | PMID:31856708 | |
| Biological Process | GO:0051260 | protein homooligomerization | ZNF746 | IDA | Human | PMID:31856708 |
| EXP Inferred from experiment |
| IDA Inferred from direct assay |
| IEP Inferred from expression pattern |
| IGI Inferred from genetic interaction |
| IMP Inferred from mutant phenotype |
| IPI Inferred from physical interaction |
| HTP Inferred from High Throughput Experiment |
| HDA Inferred from High Throughput Direct Assay |
| HMP Inferred from High Throughput Mutant Phenotype |
| HGI Inferred from High Throughput Genetic Interaction |
| HEP Inferred from High Throughput Expression Pattern |
Mouse Genome Database (MGD), Gene Expression Database (GXD), Mouse Models of Human Cancer database (MMHCdb) (formerly Mouse Tumor Biology (MTB)), Gene Ontology (GO) |
||
|
Citing These Resources Funding Information Warranty Disclaimer, Privacy Notice, Licensing, & Copyright Send questions and comments to User Support. |
last database update 09/30/2025 MGI 6.24 |
|
|
|
||