|
Source |
Alliance of Genome Resources |



| Category | ID | Classification term | Gene | Evidence | Inferred from | Organism | Reference |
|---|---|---|---|---|---|---|---|
| Molecular Function | GO:0000987 | cis-regulatory region sequence-specific DNA binding | ZNF395 | IDA | Human | PMID:11853404 | |
| Molecular Function | GO:0000987 | cis-regulatory region sequence-specific DNA binding | Zfp395 | IDA | Mouse | PMID:17693064 | |
| Molecular Function | GO:0003677 | DNA binding | ZNF395 | IDA | Human | PMID:14625278 | |
| Molecular Function | GO:0001228 | DNA-binding transcription activator activity, RNA polymerase II-specific | ZNF395 | IMP | Human | PMID:28316371 | |
| Molecular Function | GO:0000978 | RNA polymerase II cis-regulatory region sequence-specific DNA binding | ZNF395 | IDA | Human | PMID:14625278 | |
| Molecular Function | GO:0000978 | RNA polymerase II cis-regulatory region sequence-specific DNA binding | ZNF395 | IMP | Human | PMID:14625278 | |
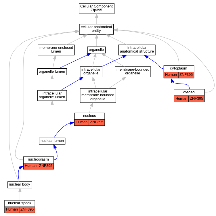
| Cellular Component | GO:0005737 | cytoplasm | ZNF395 | IDA | Human | PMID:14625278 | |
| Cellular Component | GO:0005829 | cytosol | ZNF395 | IDA | Human | GO_REF:0000052 | |
| Cellular Component | GO:0016607 | nuclear speck | ZNF395 | IDA | Human | GO_REF:0000052 | |
| Cellular Component | GO:0005654 | nucleoplasm | ZNF395 | IDA | Human | GO_REF:0000052 | |
| Cellular Component | GO:0005634 | nucleus | ZNF395 | IDA | Human | PMID:14625278 | |
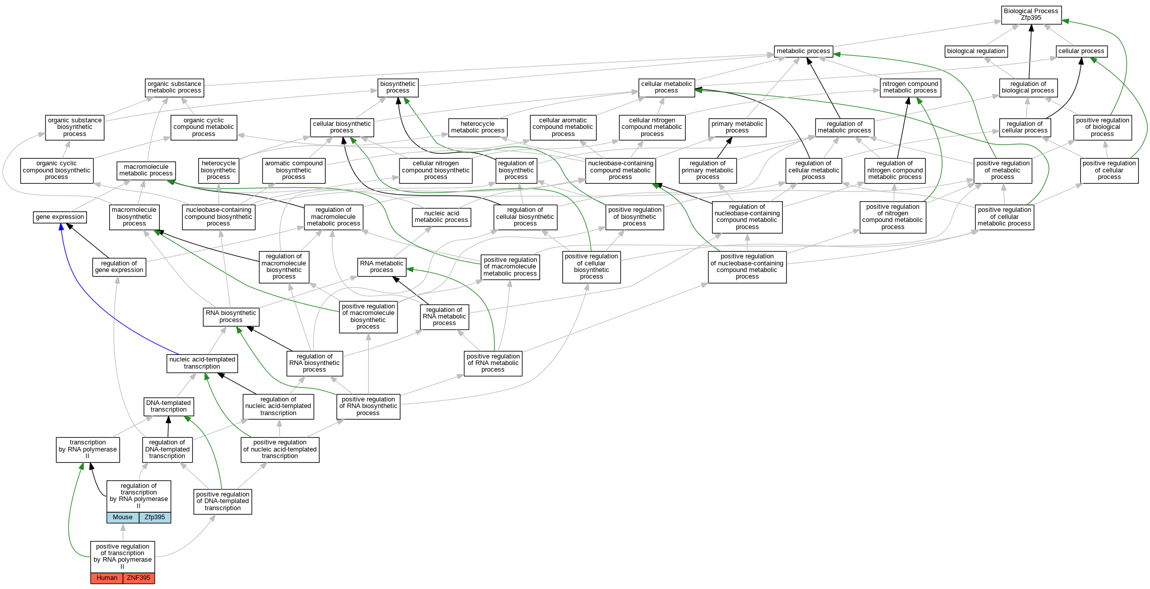
| Biological Process | GO:0045944 | positive regulation of transcription by RNA polymerase II | ZNF395 | IMP | Human | PMID:28316371 | |
| Biological Process | GO:0006357 | regulation of transcription by RNA polymerase II | Zfp395 | IDA | Mouse | PMID:17693064 |
| EXP Inferred from experiment |
| IDA Inferred from direct assay |
| IEP Inferred from expression pattern |
| IGI Inferred from genetic interaction |
| IMP Inferred from mutant phenotype |
| IPI Inferred from physical interaction |
| HTP Inferred from High Throughput Experiment |
| HDA Inferred from High Throughput Direct Assay |
| HMP Inferred from High Throughput Mutant Phenotype |
| HGI Inferred from High Throughput Genetic Interaction |
| HEP Inferred from High Throughput Expression Pattern |
Mouse Genome Database (MGD), Gene Expression Database (GXD), Mouse Models of Human Cancer database (MMHCdb) (formerly Mouse Tumor Biology (MTB)), Gene Ontology (GO) |
||
|
Citing These Resources Funding Information Warranty Disclaimer, Privacy Notice, Licensing, & Copyright Send questions and comments to User Support. |
last database update 09/30/2025 MGI 6.24 |
|
|
|
||