|
Source |
Alliance of Genome Resources |



| Category | ID | Classification term | Gene | Evidence | Inferred from | Organism | Reference |
|---|---|---|---|---|---|---|---|
| Molecular Function | GO:0042802 | identical protein binding | ZCCHC17 | IPI | UniProtKB:Q9NP64 | Human | PMID:32296183 |
| Molecular Function | GO:0005515 | protein binding | ZCCHC17 | IPI | UniProtKB:Q9H190 | Human | PMID:16189514 |
| Molecular Function | GO:0005515 | protein binding | ZCCHC17 | IPI | UniProtKB:Q9H190 | Human | PMID:21516116 |
| Molecular Function | GO:0005515 | protein binding | ZCCHC17 | IPI | UniProtKB:Q6NYC1 | Human | PMID:23455924 |
| Molecular Function | GO:0005515 | protein binding | ZCCHC17 | IPI | UniProtKB:O00560 | Human | PMID:25416956 |
| Molecular Function | GO:0005515 | protein binding | ZCCHC17 | IPI | UniProtKB:Q9H190 | Human | PMID:25416956 |
| Molecular Function | GO:0005515 | protein binding | ZCCHC17 | IPI | UniProtKB:A0MZ66-4 | Human | PMID:32296183 |
| Molecular Function | GO:0005515 | protein binding | ZCCHC17 | IPI | UniProtKB:O00560 | Human | PMID:32296183 |
| Molecular Function | GO:0005515 | protein binding | ZCCHC17 | IPI | UniProtKB:P17020 | Human | PMID:32296183 |
| Molecular Function | GO:0005515 | protein binding | ZCCHC17 | IPI | UniProtKB:P78317 | Human | PMID:32296183 |
| Molecular Function | GO:0005515 | protein binding | ZCCHC17 | IPI | UniProtKB:Q08426 | Human | PMID:32296183 |
| Molecular Function | GO:0005515 | protein binding | ZCCHC17 | IPI | UniProtKB:Q96HA8 | Human | PMID:32296183 |
| Molecular Function | GO:0005515 | protein binding | ZCCHC17 | IPI | UniProtKB:Q9BS40 | Human | PMID:32296183 |
| Molecular Function | GO:0005515 | protein binding | ZCCHC17 | IPI | UniProtKB:Q9BXS5 | Human | PMID:32296183 |
| Molecular Function | GO:0005515 | protein binding | ZCCHC17 | IPI | UniProtKB:Q9H190 | Human | PMID:32296183 |
| Molecular Function | GO:0005515 | protein binding | ZCCHC17 | IPI | UniProtKB:P06396 | Human | PMID:32814053 |
| Molecular Function | GO:0005515 | protein binding | ZCCHC17 | IPI | UniProtKB:P22607 | Human | PMID:32814053 |
| Molecular Function | GO:0005515 | protein binding | ZCCHC17 | IPI | UniProtKB:Q14957 | Human | PMID:32814053 |
| Molecular Function | GO:0005515 | protein binding | ZCCHC17 | IPI | UniProtKB:Q9UMX0 | Human | PMID:32814053 |
| Molecular Function | GO:0005515 | protein binding | ZCCHC17 | IPI | UniProtKB:Q9Y649 | Human | PMID:32814053 |
| Molecular Function | GO:0003723 | RNA binding | ZCCHC17 | HDA | Human | PMID:22658674 | |
| Molecular Function | GO:0003723 | RNA binding | ZCCHC17 | HDA | Human | PMID:22681889 | |
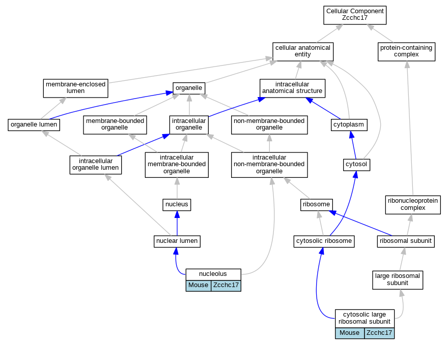
| Cellular Component | GO:0022625 | cytosolic large ribosomal subunit | Zcchc17 | IDA | Mouse | PMID:12202495 | |
| Cellular Component | GO:0005730 | nucleolus | Zcchc17 | IDA | Mouse | PMID:12202495 |
| EXP Inferred from experiment |
| IDA Inferred from direct assay |
| IEP Inferred from expression pattern |
| IGI Inferred from genetic interaction |
| IMP Inferred from mutant phenotype |
| IPI Inferred from physical interaction |
| HTP Inferred from High Throughput Experiment |
| HDA Inferred from High Throughput Direct Assay |
| HMP Inferred from High Throughput Mutant Phenotype |
| HGI Inferred from High Throughput Genetic Interaction |
| HEP Inferred from High Throughput Expression Pattern |
Mouse Genome Database (MGD), Gene Expression Database (GXD), Mouse Models of Human Cancer database (MMHCdb) (formerly Mouse Tumor Biology (MTB)), Gene Ontology (GO) |
||
|
Citing These Resources Funding Information Warranty Disclaimer, Privacy Notice, Licensing, & Copyright Send questions and comments to User Support. |
last database update 09/30/2025 MGI 6.24 |
|
|
|
||