|
Source |
Alliance of Genome Resources |



| Category | ID | Classification term | Gene | Evidence | Inferred from | Organism | Reference |
|---|---|---|---|---|---|---|---|
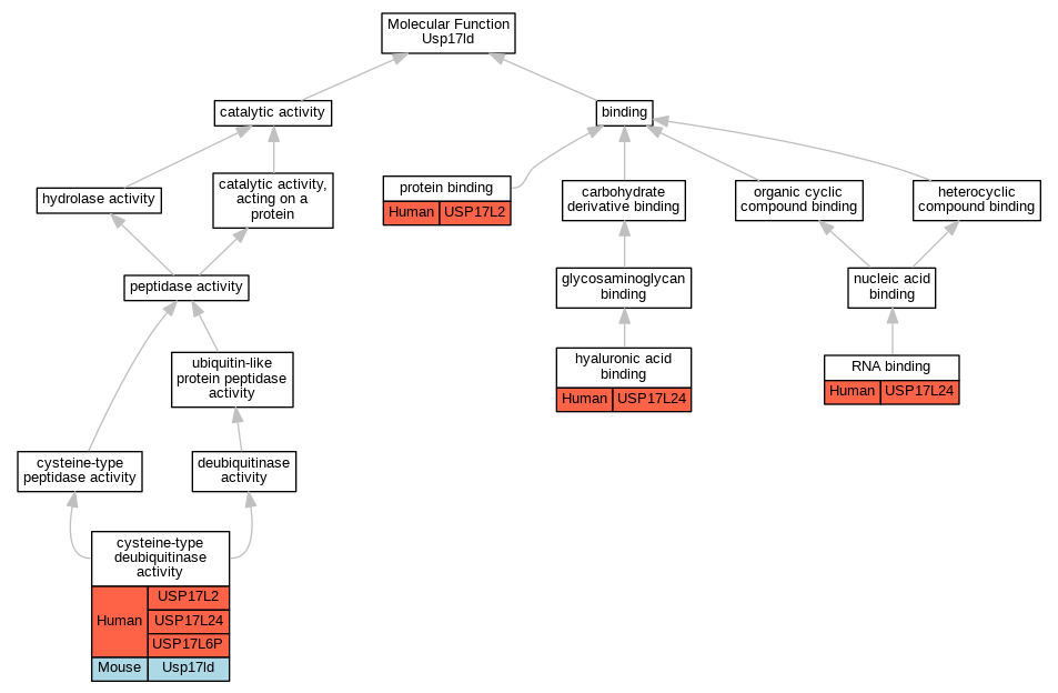
| Molecular Function | GO:0004843 | cysteine-type deubiquitinase activity | USP17L24 | IMP | Human | PMID:10936051 | |
| Molecular Function | GO:0004843 | cysteine-type deubiquitinase activity | USP17L24 | IMP | Human | PMID:17109758 | |
| Molecular Function | GO:0004843 | cysteine-type deubiquitinase activity | USP17L6P | IDA | Human | PMID:17109758 | |
| Molecular Function | GO:0004843 | cysteine-type deubiquitinase activity | USP17L2 | IMP | Human | PMID:19188362 | |
| Molecular Function | GO:0004843 | cysteine-type deubiquitinase activity | USP17L2 | IDA | Human | PMID:20228808 | |
| Molecular Function | GO:0004843 | cysteine-type deubiquitinase activity | USP17L2 | IMP | Human | PMID:20228808 | |
| Molecular Function | GO:0004843 | cysteine-type deubiquitinase activity | USP17L2 | IMP | Human | PMID:20368735 | |
| Molecular Function | GO:0004843 | cysteine-type deubiquitinase activity | USP17L2 | IDA | Human | PMID:21239494 | |
| Molecular Function | GO:0004843 | cysteine-type deubiquitinase activity | Usp17ld | IDA | Mouse | PMID:11468161 | |
| Molecular Function | GO:0005540 | hyaluronic acid binding | USP17L24 | IDA | Human | PMID:17109758 | |
| Molecular Function | GO:0005515 | protein binding | USP17L2 | IPI | UniProtKB:Q9H7L9 | Human | PMID:21239494 |
| Molecular Function | GO:0003723 | RNA binding | USP17L24 | IDA | Human | PMID:17109758 | |
| Cellular Component | GO:0005737 | cytoplasm | USP17L6P | IDA | Human | PMID:17109758 | |
| Cellular Component | GO:0005789 | endoplasmic reticulum membrane | USP17L2 | IDA | Human | PMID:19188362 | |
| Cellular Component | GO:0005730 | nucleolus | USP17L24 | IDA | Human | PMID:17109758 | |
| Cellular Component | GO:0005634 | nucleus | USP17L24 | IDA | Human | PMID:17109758 | |
| Cellular Component | GO:0005634 | nucleus | USP17L6P | IDA | Human | PMID:17109758 | |
| Cellular Component | GO:0005634 | nucleus | USP17L2 | IDA | Human | PMID:21239494 | |
| Biological Process | GO:0071586 | CAAX-box protein processing | USP17L2 | IMP | Human | PMID:19188362 | |
| Biological Process | GO:0034260 | negative regulation of GTPase activity | USP17L2 | IDA | Human | PMID:19188362 | |
| Biological Process | GO:0031064 | negative regulation of histone deacetylation | USP17L2 | IMP | Human | PMID:21239494 | |
| Biological Process | GO:0010955 | negative regulation of protein processing | USP17L2 | IMP | Human | PMID:19188362 | |
| Biological Process | GO:0090315 | negative regulation of protein targeting to membrane | USP17L2 | IMP | Human | PMID:19188362 | |
| Biological Process | GO:1904037 | positive regulation of epithelial cell apoptotic process | USP17L24 | IMP | Human | PMID:17109758 | |
| Biological Process | GO:0043547 | positive regulation of GTPase activity | USP17L2 | IMP | Human | PMID:21448158 | |
| Biological Process | GO:1900245 | positive regulation of MDA-5 signaling pathway | USP17L2 | IMP | Human | PMID:20368735 | |
| Biological Process | GO:1900246 | positive regulation of RIG-I signaling pathway | USP17L2 | IMP | Human | PMID:20368735 | |
| Biological Process | GO:0016579 | protein deubiquitination | USP17L2 | IDA | Human | PMID:20228808 | |
| Biological Process | GO:0071947 | protein deubiquitination involved in ubiquitin-dependent protein catabolic process | USP17L24 | IMP | Human | PMID:10936051 | |
| Biological Process | GO:0071947 | protein deubiquitination involved in ubiquitin-dependent protein catabolic process | USP17L24 | IMP | Human | PMID:17109758 | |
| Biological Process | GO:0071947 | protein deubiquitination involved in ubiquitin-dependent protein catabolic process | USP17L6P | IDA | Human | PMID:17109758 | |
| Biological Process | GO:0071108 | protein K48-linked deubiquitination | USP17L2 | IMP | Human | PMID:19188362 | |
| Biological Process | GO:0071108 | protein K48-linked deubiquitination | USP17L2 | IMP | Human | PMID:20368735 | |
| Biological Process | GO:0070536 | protein K63-linked deubiquitination | USP17L2 | IMP | Human | PMID:19188362 | |
| Biological Process | GO:0070536 | protein K63-linked deubiquitination | USP17L2 | IMP | Human | PMID:20368735 | |
| Biological Process | GO:0070536 | protein K63-linked deubiquitination | USP17L2 | IDA | Human | PMID:21239494 | |
| Biological Process | GO:0042981 | regulation of apoptotic process | USP17L2 | IMP | Human | PMID:21239494 | |
| Biological Process | GO:0030334 | regulation of cell migration | USP17L2 | IMP | Human | PMID:21448158 | |
| Biological Process | GO:0042127 | regulation of cell population proliferation | USP17L2 | IMP | Human | PMID:19188362 | |
| Biological Process | GO:0050691 | regulation of defense response to virus by host | USP17L2 | IMP | Human | PMID:20368735 | |
| Biological Process | GO:0110030 | regulation of G2/MI transition of meiotic cell cycle | USP17L2 | IMP | Human | PMID:20228808 | |
| Biological Process | GO:1900027 | regulation of ruffle assembly | USP17L2 | IMP | Human | PMID:21448158 |
| EXP Inferred from experiment |
| IDA Inferred from direct assay |
| IEP Inferred from expression pattern |
| IGI Inferred from genetic interaction |
| IMP Inferred from mutant phenotype |
| IPI Inferred from physical interaction |
| HTP Inferred from High Throughput Experiment |
| HDA Inferred from High Throughput Direct Assay |
| HMP Inferred from High Throughput Mutant Phenotype |
| HGI Inferred from High Throughput Genetic Interaction |
| HEP Inferred from High Throughput Expression Pattern |
Mouse Genome Database (MGD), Gene Expression Database (GXD), Mouse Models of Human Cancer database (MMHCdb) (formerly Mouse Tumor Biology (MTB)), Gene Ontology (GO) |
||
|
Citing These Resources Funding Information Warranty Disclaimer, Privacy Notice, Licensing, & Copyright Send questions and comments to User Support. |
last database update 05/12/2026 MGI 6.24 |
|
|
|
||