|
Source |
Alliance of Genome Resources |



| Category | ID | Classification term | Gene | Evidence | Inferred from | Organism | Reference |
|---|---|---|---|---|---|---|---|
| Molecular Function | GO:1904288 | BAT3 complex binding | USP13 | IDA | Human | PMID:24424410 | |
| Molecular Function | GO:0004843 | cysteine-type deubiquitinase activity | USP13 | IDA | Human | PMID:21811243 | |
| Molecular Function | GO:0004843 | cysteine-type deubiquitinase activity | USP13 | IDA | Human | PMID:21962518 | |
| Molecular Function | GO:0004843 | cysteine-type deubiquitinase activity | USP13 | IDA | Human | PMID:22216260 | |
| Molecular Function | GO:0004843 | cysteine-type deubiquitinase activity | USP13 | IDA | Human | PMID:26280536 | |
| Molecular Function | GO:0004197 | cysteine-type endopeptidase activity | USP13 | IMP | Human | PMID:21811243 | |
| Molecular Function | GO:1990380 | K48-linked deubiquitinase activity | USP13 | IMP | Human | PMID:24424410 | |
| Molecular Function | GO:0070628 | proteasome binding | USP13 | IDA | Human | PMID:24424410 | |
| Molecular Function | GO:0005515 | protein binding | USP13 | IPI | UniProtKB:O75030 | Human | PMID:21811243 |
| Molecular Function | GO:0005515 | protein binding | USP13 | IPI | UniProtKB:Q14457 | Human | PMID:21962518 |
| Molecular Function | GO:0005515 | protein binding | USP13 | IPI | UniProtKB:Q969Q1 | Human | PMID:31391242 |
| Molecular Function | GO:0005515 | protein binding | USP13 | IPI | UniProtKB:Q9BYV6 | Human | PMID:31391242 |
| Molecular Function | GO:0005515 | protein binding | USP13 | IPI | UniProtKB:Q15038 | Human | PMID:32296183 |
| Molecular Function | GO:0005515 | protein binding | USP13 | IPI | UniProtKB:P0DTD1:PRO_0000449630 | Human | PMID:32353859 |
| Molecular Function | GO:0005515 | protein binding | USP13 | IPI | UniProtKB:P54252 | Human | PMID:32814053 |
| Molecular Function | GO:0005515 | protein binding | USP13 | IPI | UniProtKB:Q13148 | Human | PMID:32814053 |
| Molecular Function | GO:0005515 | protein binding | USP13 | IPI | UniProtKB:P0DTD1:PRO_0000449630 | Human | PMID:33060197 |
| Molecular Function | GO:0005515 | protein binding | USP13 | IPI | UniProtKB:P0DTD1:PRO_0000449630 | Human | PMID:33707416 |
| Molecular Function | GO:0051087 | protein-folding chaperone binding | USP13 | IPI | UniProtKB:P46379 | Human | PMID:24424410 |
| Molecular Function | GO:0043130 | ubiquitin binding | USP13 | IDA | Human | PMID:21659512 | |
| Molecular Function | GO:0043130 | ubiquitin binding | USP13 | IDA | Human | PMID:21811243 | |
| Molecular Function | GO:0043130 | ubiquitin binding | USP13 | IDA | Human | PMID:22216260 | |
| Molecular Function | GO:0031625 | ubiquitin protein ligase binding | USP13 | IPI | UniProtKB:O43255 | Human | PMID:21659512 |
| Molecular Function | GO:0044389 | ubiquitin-like protein ligase binding | USP13 | IPI | UniProtKB:Q9UKV5 | Human | PMID:24424410 |
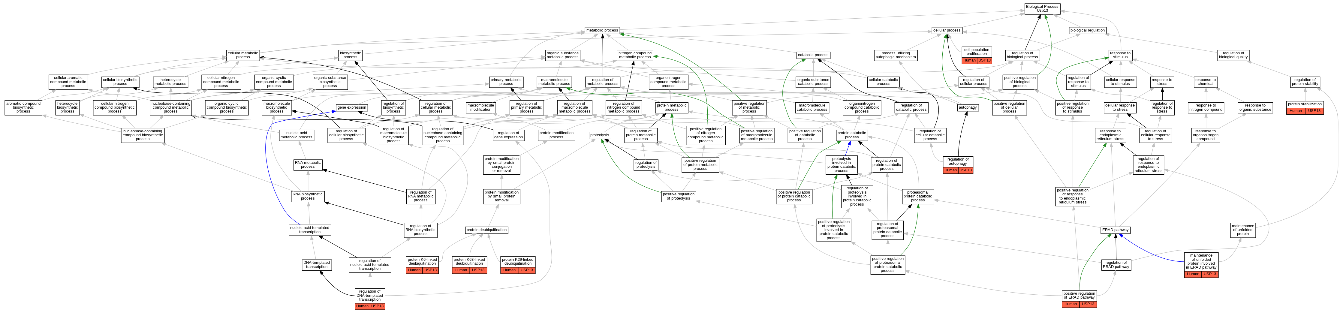
| Biological Process | GO:0008283 | cell population proliferation | USP13 | IMP | Human | PMID:21811243 | |
| Biological Process | GO:1904378 | maintenance of unfolded protein involved in ERAD pathway | USP13 | IMP | Human | PMID:24424410 | |
| Biological Process | GO:1904294 | positive regulation of ERAD pathway | USP13 | IMP | Human | PMID:24424410 | |
| Biological Process | GO:0035523 | protein K29-linked deubiquitination | USP13 | IDA | Human | PMID:26280536 | |
| Biological Process | GO:0044313 | protein K6-linked deubiquitination | USP13 | IDA | Human | PMID:26280536 | |
| Biological Process | GO:0070536 | protein K63-linked deubiquitination | USP13 | IDA | Human | PMID:26280536 | |
| Biological Process | GO:0070536 | protein K63-linked deubiquitination | USP13 | IDA | Human | PMID:22216260 | |
| Biological Process | GO:0050821 | protein stabilization | USP13 | IDA | Human | PMID:26280536 | |
| Biological Process | GO:0050821 | protein stabilization | USP13 | IMP | Human | PMID:26280536 | |
| Biological Process | GO:0050821 | protein stabilization | USP13 | IDA | Human | PMID:21659512 | |
| Biological Process | GO:0010506 | regulation of autophagy | USP13 | IDA | Human | PMID:21962518 | |
| Biological Process | GO:0006355 | regulation of DNA-templated transcription | USP13 | IMP | Human | PMID:21811243 |
| EXP Inferred from experiment |
| IDA Inferred from direct assay |
| IEP Inferred from expression pattern |
| IGI Inferred from genetic interaction |
| IMP Inferred from mutant phenotype |
| IPI Inferred from physical interaction |
| HTP Inferred from High Throughput Experiment |
| HDA Inferred from High Throughput Direct Assay |
| HMP Inferred from High Throughput Mutant Phenotype |
| HGI Inferred from High Throughput Genetic Interaction |
| HEP Inferred from High Throughput Expression Pattern |
Mouse Genome Database (MGD), Gene Expression Database (GXD), Mouse Models of Human Cancer database (MMHCdb) (formerly Mouse Tumor Biology (MTB)), Gene Ontology (GO) |
||
|
Citing These Resources Funding Information Warranty Disclaimer, Privacy Notice, Licensing, & Copyright Send questions and comments to User Support. |
last database update 12/30/2025 MGI 6.24 |
|
|
|
||