|
Source |
Alliance of Genome Resources |



| Category | ID | Classification term | Gene | Evidence | Inferred from | Organism | Reference |
|---|---|---|---|---|---|---|---|
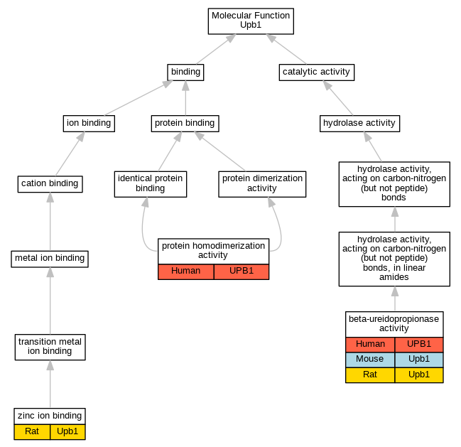
| Molecular Function | GO:0003837 | beta-ureidopropionase activity | UPB1 | IDA | Human | PMID:22525402 | |
| Molecular Function | GO:0003837 | beta-ureidopropionase activity | UPB1 | IDA | Human | PMID:29976570 | |
| Molecular Function | GO:0003837 | beta-ureidopropionase activity | Upb1 | IDA | Mouse | PMID:5472365 | |
| Molecular Function | GO:0003837 | beta-ureidopropionase activity | Upb1 | IDA | Rat | PMID:7626590|RGD:1624989 | |
| Molecular Function | GO:0003837 | beta-ureidopropionase activity | Upb1 | IDA | Rat | PMID:8449931|RGD:634224 | |
| Molecular Function | GO:0042803 | protein homodimerization activity | UPB1 | IDA | Human | PMID:29976570 | |
| Molecular Function | GO:0008270 | zinc ion binding | Upb1 | IDA | Rat | PMID:8449931|RGD:634224 | |
| Cellular Component | GO:0005829 | cytosol | Upb1 | IDA | Mouse | PMID:5472365 | |
| Cellular Component | GO:0070062 | extracellular exosome | UPB1 | HDA | Human | PMID:19056867 | |
| Biological Process | GO:0033396 | beta-alanine biosynthetic process via 3-ureidopropionate | UPB1 | IDA | Human | PMID:22525402 | |
| Biological Process | GO:0033396 | beta-alanine biosynthetic process via 3-ureidopropionate | UPB1 | IDA | Human | PMID:29976570 | |
| Biological Process | GO:0019482 | beta-alanine metabolic process | Upb1 | IDA | Rat | PMID:7626590|RGD:1624989 | |
| Biological Process | GO:0006248 | CMP catabolic process | Upb1 | IDA | Mouse | PMID:5472365 | |
| Biological Process | GO:0006249 | dCMP catabolic process | Upb1 | IDA | Mouse | PMID:5472365 | |
| Biological Process | GO:0046079 | dUMP catabolic process | Upb1 | IDA | Mouse | PMID:5472365 | |
| Biological Process | GO:0001701 | in utero embryonic development | Upb1 | IEP | Rat | PMID:6870258|RGD:2317093 | |
| Biological Process | GO:0001889 | liver development | Upb1 | IDA | Rat | PMID:6870258|RGD:2317093 | |
| Biological Process | GO:0051260 | protein homooligomerization | UPB1 | IDA | Human | PMID:22525402 | |
| Biological Process | GO:0051289 | protein homotetramerization | UPB1 | IDA | Human | PMID:29976570 | |
| Biological Process | GO:0046135 | pyrimidine nucleoside catabolic process | UPB1 | IMP | Human | PMID:22525402 | |
| Biological Process | GO:0046050 | UMP catabolic process | Upb1 | IDA | Mouse | PMID:5472365 |
| EXP Inferred from experiment |
| IDA Inferred from direct assay |
| IEP Inferred from expression pattern |
| IGI Inferred from genetic interaction |
| IMP Inferred from mutant phenotype |
| IPI Inferred from physical interaction |
| HTP Inferred from High Throughput Experiment |
| HDA Inferred from High Throughput Direct Assay |
| HMP Inferred from High Throughput Mutant Phenotype |
| HGI Inferred from High Throughput Genetic Interaction |
| HEP Inferred from High Throughput Expression Pattern |
Mouse Genome Database (MGD), Gene Expression Database (GXD), Mouse Models of Human Cancer database (MMHCdb) (formerly Mouse Tumor Biology (MTB)), Gene Ontology (GO) |
||
|
Citing These Resources Funding Information Warranty Disclaimer, Privacy Notice, Licensing, & Copyright Send questions and comments to User Support. |
last database update 05/05/2026 MGI 6.24 |
|
|
|
||