|
Source |
Alliance of Genome Resources |



| Category | ID | Classification term | Gene | Evidence | Inferred from | Organism | Reference |
|---|---|---|---|---|---|---|---|
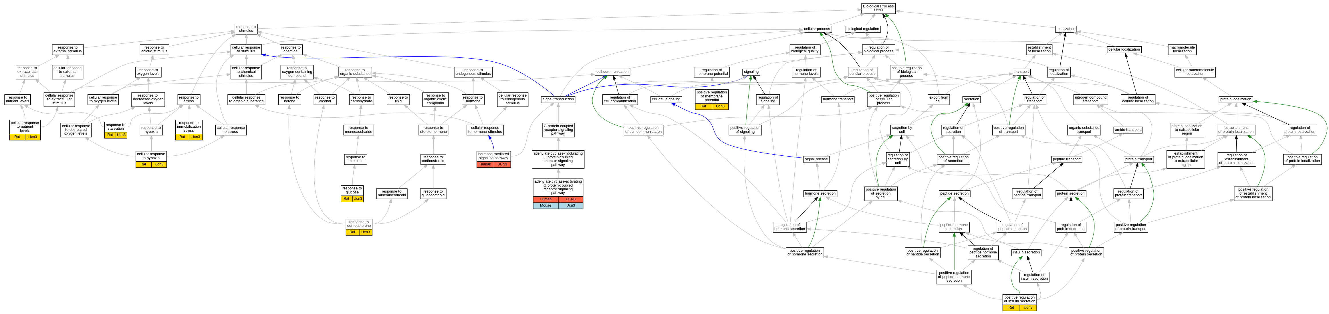
| Molecular Function | GO:0051429 | corticotropin-releasing hormone receptor binding | UCN3 | IPI | UniProtKB:Q13324 | Human | PMID:11329063 |
| Molecular Function | GO:0005515 | protein binding | UCN3 | IPI | UniProtKB:Q13324-1 | Human | PMID:20966082 |
| Molecular Function | GO:0005515 | protein binding | Ucn3 | IPI | PR:Q61190 | Mouse | PMID:11416224 |
| Cellular Component | GO:0030424 | axon | Ucn3 | IDA | Rat | PMID:11826127|RGD:70818 | |
| Cellular Component | GO:0043679 | axon terminus | Ucn3 | IDA | Rat | PMID:21452217|RGD:5508184 | |
| Cellular Component | GO:0043005 | neuron projection | Ucn3 | IDA | Rat | PMID:11826127|RGD:70818 | |
| Cellular Component | GO:0043196 | varicosity | Ucn3 | IDA | Rat | PMID:11826127|RGD:70818 | |
| Biological Process | GO:0007189 | adenylate cyclase-activating G protein-coupled receptor signaling pathway | UCN3 | IDA | Human | PMID:11329063 | |
| Biological Process | GO:0007189 | adenylate cyclase-activating G protein-coupled receptor signaling pathway | Ucn3 | IDA | Mouse | PMID:11416224 | |
| Biological Process | GO:0071456 | cellular response to hypoxia | Ucn3 | IEP | Rat | PMID:14519439|RGD:2306174 | |
| Biological Process | GO:0031669 | cellular response to nutrient levels | Ucn3 | IEP | Rat | PMID:17360501|RGD:2306172 | |
| Biological Process | GO:0009755 | hormone-mediated signaling pathway | UCN3 | IDA | Human | PMID:11329063 | |
| Biological Process | GO:0032024 | positive regulation of insulin secretion | Ucn3 | IMP | Rat | PMID:17360501|RGD:2306172 | |
| Biological Process | GO:0045838 | positive regulation of membrane potential | Ucn3 | IDA | Rat | PMID:18635602|RGD:5491012 | |
| Biological Process | GO:0051412 | response to corticosterone | Ucn3 | IEP | Rat | PMID:16809443|RGD:2306173 | |
| Biological Process | GO:0009749 | response to glucose | Ucn3 | IEP | Rat | PMID:17360501|RGD:2306172 | |
| Biological Process | GO:0035902 | response to immobilization stress | Ucn3 | IEP | Rat | PMID:16809443|RGD:2306173 | |
| Biological Process | GO:0042594 | response to starvation | Ucn3 | IEP | Rat | PMID:16809443|RGD:2306173 |
| EXP Inferred from experiment |
| IDA Inferred from direct assay |
| IEP Inferred from expression pattern |
| IGI Inferred from genetic interaction |
| IMP Inferred from mutant phenotype |
| IPI Inferred from physical interaction |
| HTP Inferred from High Throughput Experiment |
| HDA Inferred from High Throughput Direct Assay |
| HMP Inferred from High Throughput Mutant Phenotype |
| HGI Inferred from High Throughput Genetic Interaction |
| HEP Inferred from High Throughput Expression Pattern |
Mouse Genome Database (MGD), Gene Expression Database (GXD), Mouse Models of Human Cancer database (MMHCdb) (formerly Mouse Tumor Biology (MTB)), Gene Ontology (GO) |
||
|
Citing These Resources Funding Information Warranty Disclaimer, Privacy Notice, Licensing, & Copyright Send questions and comments to User Support. |
last database update 09/30/2025 MGI 6.24 |
|
|
|
||