|
Source |
Alliance of Genome Resources |



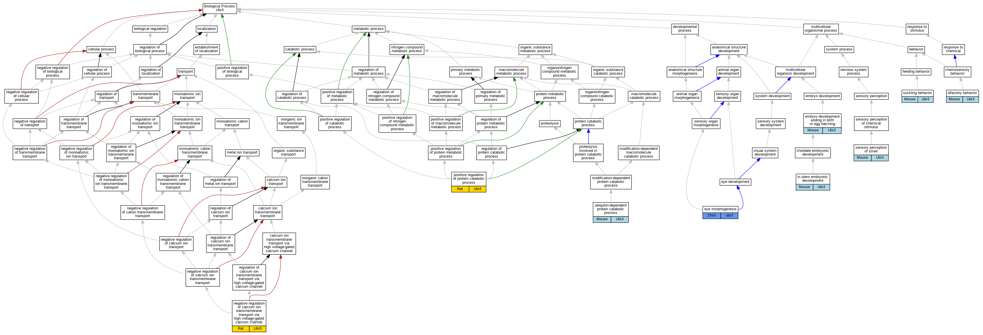
| Category | ID | Classification term | Gene | Evidence | Inferred from | Organism | Reference |
|---|---|---|---|---|---|---|---|
| Molecular Function | GO:0005515 | protein binding | Ubr3 | IPI | PR:P63147 | Mouse | PMID:17462990 |
| Molecular Function | GO:0005515 | protein binding | Ubr3 | IPI | PR:Q9Z255 | Mouse | PMID:17462990 |
| Molecular Function | GO:0061630 | ubiquitin protein ligase activity | Ubr3 | IDA | Mouse | PMID:17462990 | |
| Molecular Function | GO:0004842 | ubiquitin-protein transferase activity | Ubr3 | IDA | Mouse | MGI:MGI:3718176|PMID:17462990 | |
| Biological Process | GO:0009792 | embryo development ending in birth or egg hatching | Ubr3 | IMP | Mouse | MGI:MGI:3718176|PMID:17462990 | |
| Biological Process | GO:0048592 | eye morphogenesis | ubr3 | IMP | ZFIN:ZDB-GENO-170105-3 | Zfish | PMID:27195754 |
| Biological Process | GO:0001701 | in utero embryonic development | Ubr3 | IMP | MGI:MGI:3718505 | Mouse | PMID:17462990 |
| Biological Process | GO:1904878 | negative regulation of calcium ion transmembrane transport via high voltage-gated calcium channel | Ubr3 | IMP | Rat | PMID:32988261|RGD:152176655 | |
| Biological Process | GO:0042048 | olfactory behavior | Ubr3 | IMP | MGI:MGI:3718505 | Mouse | PMID:17462990 |
| Biological Process | GO:0045732 | positive regulation of protein catabolic process | Ubr3 | IMP | Rat | PMID:32988261|RGD:152176655 | |
| Biological Process | GO:0007608 | sensory perception of smell | Ubr3 | IMP | Mouse | MGI:MGI:3718176|PMID:17462990 | |
| Biological Process | GO:0001967 | suckling behavior | Ubr3 | IMP | MGI:MGI:3718505 | Mouse | PMID:17462990 |
| Biological Process | GO:0006511 | ubiquitin-dependent protein catabolic process | Ubr3 | IDA | Mouse | MGI:MGI:3718176|PMID:17462990 |
| EXP Inferred from experiment |
| IDA Inferred from direct assay |
| IEP Inferred from expression pattern |
| IGI Inferred from genetic interaction |
| IMP Inferred from mutant phenotype |
| IPI Inferred from physical interaction |
| HTP Inferred from High Throughput Experiment |
| HDA Inferred from High Throughput Direct Assay |
| HMP Inferred from High Throughput Mutant Phenotype |
| HGI Inferred from High Throughput Genetic Interaction |
| HEP Inferred from High Throughput Expression Pattern |
Mouse Genome Database (MGD), Gene Expression Database (GXD), Mouse Models of Human Cancer database (MMHCdb) (formerly Mouse Tumor Biology (MTB)), Gene Ontology (GO) |
||
|
Citing These Resources Funding Information Warranty Disclaimer, Privacy Notice, Licensing, & Copyright Send questions and comments to User Support. |
last database update 09/30/2025 MGI 6.24 |
|
|
|
||