|
Source |
Alliance of Genome Resources |



| Category | ID | Classification term | Gene | Evidence | Inferred from | Organism | Reference |
|---|---|---|---|---|---|---|---|
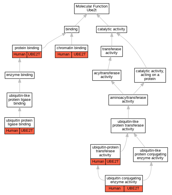
| Molecular Function | GO:0003682 | chromatin binding | UBE2T | IDA | Human | PMID:17938197 | |
| Molecular Function | GO:0005515 | protein binding | UBE2T | IPI | UniProtKB:Q9NW38 | Human | PMID:24389026 |
| Molecular Function | GO:0005515 | protein binding | UBE2T | IPI | UniProtKB:Q9NW38-1 | Human | PMID:24389026 |
| Molecular Function | GO:0005515 | protein binding | UBE2T | IPI | UniProtKB:P62879 | Human | PMID:32814053 |
| Molecular Function | GO:0061631 | ubiquitin conjugating enzyme activity | UBE2T | IDA | Human | PMID:19589784 | |
| Molecular Function | GO:0031625 | ubiquitin protein ligase binding | UBE2T | IPI | UniProtKB:Q9NW38 | Human | PMID:16916645 |
| Molecular Function | GO:0031625 | ubiquitin protein ligase binding | UBE2T | IPI | UniProtKB:Q9NW38 | Human | PMID:17938197 |
| Molecular Function | GO:0031625 | ubiquitin protein ligase binding | UBE2T | IPI | UniProtKB:Q9NW38 | Human | PMID:19111657 |
| Molecular Function | GO:0004842 | ubiquitin-protein transferase activity | UBE2T | IDA | Human | PMID:16916645 | |
| Molecular Function | GO:0004842 | ubiquitin-protein transferase activity | UBE2T | IDA | Human | PMID:17938197 | |
| Molecular Function | GO:0004842 | ubiquitin-protein transferase activity | UBE2T | IDA | Human | PMID:19111657 | |
| Molecular Function | GO:0004842 | ubiquitin-protein transferase activity | UBE2T | IDA | Human | PMID:20061386 | |
| Cellular Component | GO:0005730 | nucleolus | UBE2T | IDA | Human | GO_REF:0000052 | |
| Cellular Component | GO:0005654 | nucleoplasm | UBE2T | IDA | Human | GO_REF:0000052 | |
| Biological Process | GO:0006974 | DNA damage response | UBE2T | IMP | Human | PMID:16916645 | |
| Biological Process | GO:0006281 | DNA repair | UBE2T | IMP | Human | PMID:16916645 | |
| Biological Process | GO:0051865 | protein autoubiquitination | UBE2T | IDA | Human | PMID:16916645 | |
| Biological Process | GO:0051865 | protein autoubiquitination | UBE2T | IDA | Human | PMID:19111657 | |
| Biological Process | GO:0070979 | protein K11-linked ubiquitination | UBE2T | IDA | Human | PMID:20061386 | |
| Biological Process | GO:0044314 | protein K27-linked ubiquitination | UBE2T | IDA | Human | PMID:20061386 | |
| Biological Process | GO:0035519 | protein K29-linked ubiquitination | UBE2T | IDA | Human | PMID:20061386 | |
| Biological Process | GO:0070936 | protein K48-linked ubiquitination | UBE2T | IDA | Human | PMID:20061386 | |
| Biological Process | GO:0085020 | protein K6-linked ubiquitination | UBE2T | IDA | Human | PMID:20061386 | |
| Biological Process | GO:0070534 | protein K63-linked ubiquitination | UBE2T | IDA | Human | PMID:20061386 | |
| Biological Process | GO:0006513 | protein monoubiquitination | UBE2T | IDA | Human | PMID:16916645 | |
| Biological Process | GO:0006513 | protein monoubiquitination | UBE2T | IDA | Human | PMID:17938197 | |
| Biological Process | GO:0006513 | protein monoubiquitination | UBE2T | IDA | Human | PMID:19111657 |
| EXP Inferred from experiment |
| IDA Inferred from direct assay |
| IEP Inferred from expression pattern |
| IGI Inferred from genetic interaction |
| IMP Inferred from mutant phenotype |
| IPI Inferred from physical interaction |
| HTP Inferred from High Throughput Experiment |
| HDA Inferred from High Throughput Direct Assay |
| HMP Inferred from High Throughput Mutant Phenotype |
| HGI Inferred from High Throughput Genetic Interaction |
| HEP Inferred from High Throughput Expression Pattern |
Mouse Genome Database (MGD), Gene Expression Database (GXD), Mouse Models of Human Cancer database (MMHCdb) (formerly Mouse Tumor Biology (MTB)), Gene Ontology (GO) |
||
|
Citing These Resources Funding Information Warranty Disclaimer, Privacy Notice, Licensing, & Copyright Send questions and comments to User Support. |
last database update 12/30/2025 MGI 6.24 |
|
|
|
||