|
Source |
Alliance of Genome Resources |



| Category | ID | Classification term | Gene | Evidence | Inferred from | Organism | Reference |
|---|---|---|---|---|---|---|---|
| Molecular Function | GO:0005515 | protein binding | UBA1 | IPI | UniProtKB:Q9H2C0 | Human | PMID:16227972 |
| Molecular Function | GO:0005515 | protein binding | UBA1 | IPI | UniProtKB:P63279 | Human | PMID:17956732 |
| Molecular Function | GO:0005515 | protein binding | UBA1 | IPI | UniProtKB:Q76353 | Human | PMID:22190034 |
| Molecular Function | GO:0005515 | protein binding | UBA1 | IPI | UniProtKB:Q96FW1 | Human | PMID:26752685 |
| Molecular Function | GO:0005515 | protein binding | UBA1 | IPI | UniProtKB:O00308 | Human | PMID:32814053 |
| Molecular Function | GO:0005515 | protein binding | UBA1 | IPI | UniProtKB:P42858 | Human | PMID:32814053 |
| Molecular Function | GO:0005515 | protein binding | UBA1 | IPI | UniProtKB:Q96FW1 | Human | PMID:32814053 |
| Molecular Function | GO:0005515 | protein binding | UBA1 | IPI | UniProtKB:Q9BUZ4 | Human | PMID:32814053 |
| Molecular Function | GO:0005515 | protein binding | Uba1 | IPI | PR:E9Q9D5 | Mouse | PMID:23055941 |
| Molecular Function | GO:0003723 | RNA binding | UBA1 | HDA | Human | PMID:22658674 | |
| Molecular Function | GO:0003723 | RNA binding | UBA1 | HDA | Human | PMID:22681889 | |
| Molecular Function | GO:0004839 | ubiquitin activating enzyme activity | UBA1 | IDA | Human | PMID:12629039 | |
| Molecular Function | GO:0004839 | ubiquitin activating enzyme activity | UBA1 | IDA | Human | PMID:21685362 | |
| Molecular Function | GO:0004839 | ubiquitin activating enzyme activity | UBA1 | IMP | Human | PMID:33108101 | |
| Molecular Function | GO:0004839 | ubiquitin activating enzyme activity | Uba1 | IDA | Mouse | PMID:1511901 | |
| Cellular Component | GO:0005737 | cytoplasm | UBA1 | IDA | Human | PMID:1376922 | |
| Cellular Component | GO:0005737 | cytoplasm | UBA1 | IMP | Human | PMID:33108101 | |
| Cellular Component | GO:0005829 | cytosol | UBA1 | IDA | Human | GO_REF:0000052 | |
| Cellular Component | GO:0030057 | desmosome | UBA1 | IDA | Human | PMID:1376922 | |
| Cellular Component | GO:0010008 | endosome membrane | UBA1 | IDA | Human | PMID:1376922 | |
| Cellular Component | GO:0070062 | extracellular exosome | UBA1 | HDA | Human | PMID:19056867 | |
| Cellular Component | GO:0070062 | extracellular exosome | UBA1 | HDA | Human | PMID:19199708 | |
| Cellular Component | GO:0070062 | extracellular exosome | UBA1 | HDA | Human | PMID:20458337 | |
| Cellular Component | GO:0070062 | extracellular exosome | UBA1 | HDA | Human | PMID:23533145 | |
| Cellular Component | GO:0000792 | heterochromatin | UBA1 | IDA | Human | PMID:1376922 | |
| Cellular Component | GO:0005765 | lysosomal membrane | UBA1 | IDA | Human | PMID:1376922 | |
| Cellular Component | GO:0005739 | mitochondrion | UBA1 | IDA | Human | PMID:1376922 | |
| Cellular Component | GO:0005654 | nucleoplasm | UBA1 | IDA | Human | GO_REF:0000052 | |
| Cellular Component | GO:0005634 | nucleus | UBA1 | IDA | Human | PMID:1376922 | |
| Cellular Component | GO:0005634 | nucleus | UBA1 | HDA | Human | PMID:21630459 | |
| Cellular Component | GO:0005634 | nucleus | UBA1 | IDA | Human | PMID:22456334 | |
| Cellular Component | GO:0005634 | nucleus | UBA1 | IMP | Human | PMID:33108101 | |
| Cellular Component | GO:0030867 | rough endoplasmic reticulum membrane | UBA1 | IDA | Human | PMID:1376922 | |
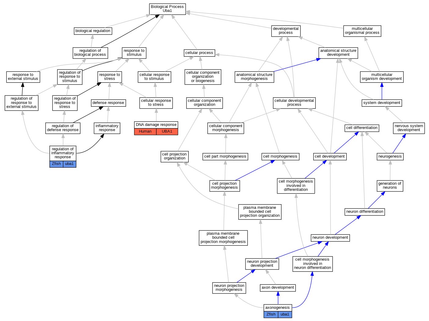
| Biological Process | GO:0007409 | axonogenesis | uba1 | IMP | ZFIN:ZDB-MRPHLNO-140605-4 | Zfish | PMID:24590288 |
| Biological Process | GO:0006974 | DNA damage response | UBA1 | IDA | Human | PMID:22456334 | |
| Biological Process | GO:0050727 | regulation of inflammatory response | uba1 | IMP | ZFIN:ZDB-GENO-211130-3 | Zfish | PMID:33108101 |
| Biological Process | GO:0050727 | regulation of inflammatory response | uba1 | IMP | ZFIN:ZDB-GENO-211130-2 | Zfish | PMID:33108101 |
| EXP Inferred from experiment |
| IDA Inferred from direct assay |
| IEP Inferred from expression pattern |
| IGI Inferred from genetic interaction |
| IMP Inferred from mutant phenotype |
| IPI Inferred from physical interaction |
| HTP Inferred from High Throughput Experiment |
| HDA Inferred from High Throughput Direct Assay |
| HMP Inferred from High Throughput Mutant Phenotype |
| HGI Inferred from High Throughput Genetic Interaction |
| HEP Inferred from High Throughput Expression Pattern |
Mouse Genome Database (MGD), Gene Expression Database (GXD), Mouse Models of Human Cancer database (MMHCdb) (formerly Mouse Tumor Biology (MTB)), Gene Ontology (GO) |
||
|
Citing These Resources Funding Information Warranty Disclaimer, Privacy Notice, Licensing, & Copyright Send questions and comments to User Support. |
last database update 12/30/2025 MGI 6.24 |
|
|
|
||