|
Source |
Alliance of Genome Resources |



| Category | ID | Classification term | Gene | Evidence | Inferred from | Organism | Reference |
|---|---|---|---|---|---|---|---|
| Molecular Function | GO:0005515 | protein binding | TXNRD2 | IPI | UniProtKB:O75528 | Human | PMID:20413580 |
| Molecular Function | GO:0042803 | protein homodimerization activity | Txnrd2 | IDA | Rat | PMID:9988709|RGD:61776 | |
| Molecular Function | GO:0044877 | protein-containing complex binding | Txnrd2 | IDA | Rat | PMID:14607844|RGD:5133693 | |
| Molecular Function | GO:0004791 | thioredoxin-disulfide reductase activity | Txnrd2 | IDA | Rat | PMID:9988709|RGD:61776 | |
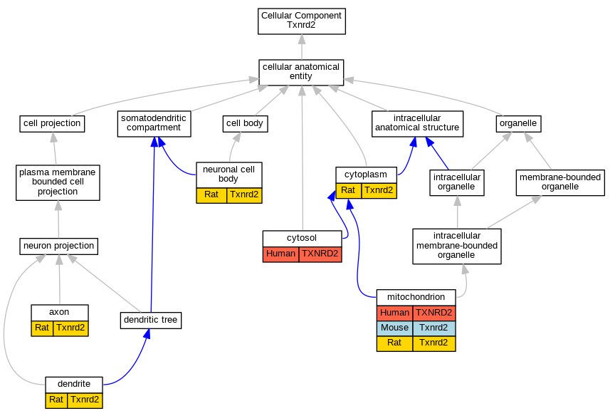
| Cellular Component | GO:0030424 | axon | Txnrd2 | IDA | Rat | PMID:20620191|RGD:5133712 | |
| Cellular Component | GO:0005737 | cytoplasm | Txnrd2 | IDA | Rat | PMID:20620191|RGD:5133712 | |
| Cellular Component | GO:0005829 | cytosol | TXNRD2 | IDA | Human | GO_REF:0000052 | |
| Cellular Component | GO:0030425 | dendrite | Txnrd2 | IDA | Rat | PMID:20620191|RGD:5133712 | |
| Cellular Component | GO:0005739 | mitochondrion | TXNRD2 | IDA | Human | GO_REF:0000052 | |
| Cellular Component | GO:0005739 | mitochondrion | TXNRD2 | IDA | Human | PMID:10215850 | |
| Cellular Component | GO:0005739 | mitochondrion | Txnrd2 | IDA | Mouse | MGI:MGI:1353094|PMID:10721726 | |
| Cellular Component | GO:0005739 | mitochondrion | Txnrd2 | IDA | Mouse | PMID:18775783 | |
| Cellular Component | GO:0005739 | mitochondrion | Txnrd2 | IDA | Rat | PMID:9988709|RGD:61776 | |
| Cellular Component | GO:0043025 | neuronal cell body | Txnrd2 | IDA | Rat | PMID:20620191|RGD:5133712 | |
| Biological Process | GO:0045454 | cell redox homeostasis | TXNRD2 | IMP | Human | PMID:24601690 | |
| Biological Process | GO:0007507 | heart development | Txnrd2 | IMP | MGI:MGI:3512409 | Mouse | PMID:15485910 |
| Biological Process | GO:0030097 | hemopoiesis | Txnrd2 | IMP | MGI:MGI:3512409 | Mouse | PMID:15485910 |
| Biological Process | GO:0055093 | response to hyperoxia | Txnrd2 | IEP | Rat | PMID:20493230|RGD:5133717 | |
| Biological Process | GO:0010269 | response to selenium ion | Txnrd2 | IEP | Rat | PMID:15792362|RGD:5133718 | |
| Biological Process | GO:0009410 | response to xenobiotic stimulus | Txnrd2 | IEP | Rat | PMID:18790005|RGD:5134340 |
| EXP Inferred from experiment |
| IDA Inferred from direct assay |
| IEP Inferred from expression pattern |
| IGI Inferred from genetic interaction |
| IMP Inferred from mutant phenotype |
| IPI Inferred from physical interaction |
| HTP Inferred from High Throughput Experiment |
| HDA Inferred from High Throughput Direct Assay |
| HMP Inferred from High Throughput Mutant Phenotype |
| HGI Inferred from High Throughput Genetic Interaction |
| HEP Inferred from High Throughput Expression Pattern |
Mouse Genome Database (MGD), Gene Expression Database (GXD), Mouse Models of Human Cancer database (MMHCdb) (formerly Mouse Tumor Biology (MTB)), Gene Ontology (GO) |
||
|
Citing These Resources Funding Information Warranty Disclaimer, Privacy Notice, Licensing, & Copyright Send questions and comments to User Support. |
last database update 12/30/2025 MGI 6.24 |
|
|
|
||