|
Source |
Alliance of Genome Resources |



| Category | ID | Classification term | Gene | Evidence | Inferred from | Organism | Reference |
|---|---|---|---|---|---|---|---|
| Molecular Function | GO:0005509 | calcium ion binding | TPT1 | IDA | Human | PMID:15162379 | |
| Molecular Function | GO:0005509 | calcium ion binding | TPT1 | IDA | Human | PMID:15958728 | |
| Molecular Function | GO:0140297 | DNA-binding transcription factor binding | Tpt1 | IPI | UniProtKB:P20263 | Mouse | MGI:MGI:4946164|PMID:21076177 |
| Molecular Function | GO:0005515 | protein binding | TPT1 | IPI | UniProtKB:P05023 | Human | PMID:16730713 |
| Molecular Function | GO:0005515 | protein binding | TPT1 | IPI | UniProtKB:Q15382 | Human | PMID:17301792 |
| Molecular Function | GO:0005515 | protein binding | TPT1 | IPI | UniProtKB:Q15714 | Human | PMID:18325344 |
| Molecular Function | GO:0005515 | protein binding | TPT1 | IPI | UniProtKB:P04637 | Human | PMID:21081126 |
| Molecular Function | GO:0005515 | protein binding | TPT1 | IPI | UniProtKB:P05023 | Human | PMID:21278788 |
| Molecular Function | GO:0005515 | protein binding | TPT1 | IPI | UniProtKB:P04637 | Human | PMID:22451927 |
| Molecular Function | GO:0005515 | protein binding | TPT1 | IPI | UniProtKB:P12956 | Human | PMID:22451927 |
| Molecular Function | GO:0005515 | protein binding | TPT1 | IPI | UniProtKB:P13010 | Human | PMID:22451927 |
| Molecular Function | GO:0005515 | protein binding | TPT1 | IPI | UniProtKB:P04792 | Human | PMID:25277244 |
| Molecular Function | GO:0005515 | protein binding | TPT1 | IPI | UniProtKB:P29692 | Human | PMID:25416956 |
| Molecular Function | GO:0005515 | protein binding | TPT1 | IPI | UniProtKB:P29692-2 | Human | PMID:25416956 |
| Molecular Function | GO:0005515 | protein binding | TPT1 | IPI | UniProtKB:Q15645 | Human | PMID:25416956 |
| Molecular Function | GO:0005515 | protein binding | TPT1 | IPI | UniProtKB:P12956 | Human | PMID:27607350 |
| Molecular Function | GO:0005515 | protein binding | TPT1 | IPI | UniProtKB:P38646 | Human | PMID:27607350 |
| Molecular Function | GO:0005515 | protein binding | TPT1 | IPI | UniProtKB:P60709 | Human | PMID:27607350 |
| Molecular Function | GO:0005515 | protein binding | TPT1 | IPI | UniProtKB:P67809 | Human | PMID:27607350 |
| Molecular Function | GO:0005515 | protein binding | TPT1 | IPI | UniProtKB:Q06830 | Human | PMID:27607350 |
| Molecular Function | GO:0005515 | protein binding | TPT1 | IPI | UniProtKB:Q9BQE3 | Human | PMID:27607350 |
| Molecular Function | GO:0005515 | protein binding | Tpt1 | IPI | UniProtKB:P09405 | Mouse | MGI:MGI:4849323|PMID:21048921 |
| Molecular Function | GO:0003723 | RNA binding | TPT1 | HDA | Human | PMID:22658674 | |
| Cellular Component | GO:0005737 | cytoplasm | TPT1 | IDA | Human | PMID:15162379 | |
| Cellular Component | GO:0005881 | cytoplasmic microtubule | TPT1 | IDA | Human | PMID:15162379 | |
| Cellular Component | GO:0005829 | cytosol | TPT1 | IDA | Human | GO_REF:0000052 | |
| Cellular Component | GO:0070062 | extracellular exosome | TPT1 | HDA | Human | PMID:23533145 | |
| Cellular Component | GO:0005615 | extracellular space | TPT1 | IDA | Human | PMID:15319436 | |
| Cellular Component | GO:0005615 | extracellular space | Tpt1 | HDA | Mouse | MGI:MGI:5640941|PMID:24006456 | |
| Cellular Component | GO:0005771 | multivesicular body | TPT1 | IDA | Human | PMID:15319436 | |
| Cellular Component | GO:0005654 | nucleoplasm | Tpt1 | IDA | Mouse | MGI:MGI:4946164|PMID:21076177 | |
| Cellular Component | GO:0005634 | nucleus | TPT1 | IDA | Human | PMID:11598139 | |
| Cellular Component | GO:0000922 | spindle pole | TPT1 | IDA | Human | PMID:15162379 | |
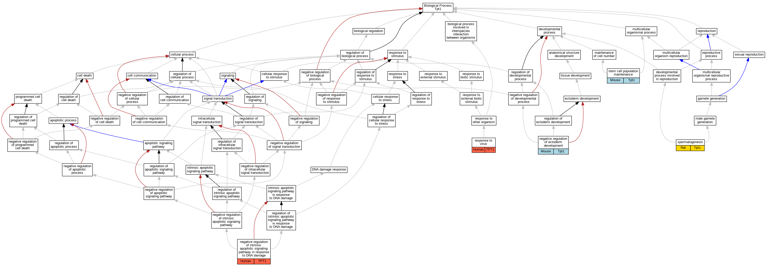
| Biological Process | GO:2000384 | negative regulation of ectoderm development | Tpt1 | IMP | Mouse | MGI:MGI:4946164|PMID:21076177 | |
| Biological Process | GO:1902230 | negative regulation of intrinsic apoptotic signaling pathway in response to DNA damage | TPT1 | IMP | Human | PMID:11598139 | |
| Biological Process | GO:0009615 | response to virus | TPT1 | IEP | Human | PMID:16548883 | |
| Biological Process | GO:0007283 | spermatogenesis | Tpt1 | IEP | Rat | PMID:11503212|RGD:724749 | |
| Biological Process | GO:0019827 | stem cell population maintenance | Tpt1 | IMP | Mouse | MGI:MGI:4946164|PMID:21076177 |
| EXP Inferred from experiment |
| IDA Inferred from direct assay |
| IEP Inferred from expression pattern |
| IGI Inferred from genetic interaction |
| IMP Inferred from mutant phenotype |
| IPI Inferred from physical interaction |
| HTP Inferred from High Throughput Experiment |
| HDA Inferred from High Throughput Direct Assay |
| HMP Inferred from High Throughput Mutant Phenotype |
| HGI Inferred from High Throughput Genetic Interaction |
| HEP Inferred from High Throughput Expression Pattern |
Mouse Genome Database (MGD), Gene Expression Database (GXD), Mouse Models of Human Cancer database (MMHCdb) (formerly Mouse Tumor Biology (MTB)), Gene Ontology (GO) |
||
|
Citing These Resources Funding Information Warranty Disclaimer, Privacy Notice, Licensing, & Copyright Send questions and comments to User Support. |
last database update 09/30/2025 MGI 6.24 |
|
|
|
||