|
Source |
Alliance of Genome Resources |



| Category | ID | Classification term | Gene | Evidence | Inferred from | Organism | Reference |
|---|---|---|---|---|---|---|---|
| Molecular Function | GO:0005515 | protein binding | TNP2 | IPI | UniProtKB:Q99750 | Human | PMID:31515488 |
| Molecular Function | GO:0005515 | protein binding | TNP2 | IPI | UniProtKB:P60328 | Human | PMID:32296183 |
| Molecular Function | GO:0005515 | protein binding | TNP2 | IPI | UniProtKB:P60410 | Human | PMID:32296183 |
| Molecular Function | GO:0005515 | protein binding | TNP2 | IPI | UniProtKB:P60411 | Human | PMID:32296183 |
| Molecular Function | GO:0005515 | protein binding | TNP2 | IPI | UniProtKB:Q07627 | Human | PMID:32296183 |
| Molecular Function | GO:0005515 | protein binding | TNP2 | IPI | UniProtKB:Q92624 | Human | PMID:32296183 |
| Molecular Function | GO:0005515 | protein binding | TNP2 | IPI | UniProtKB:Q99750 | Human | PMID:32296183 |
| Molecular Function | GO:0005515 | protein binding | TNP2 | IPI | UniProtKB:Q9BYR9 | Human | PMID:32296183 |
| Molecular Function | GO:0008270 | zinc ion binding | Tnp2 | IDA | Rat | PMID:8954887|RGD:634495 | |
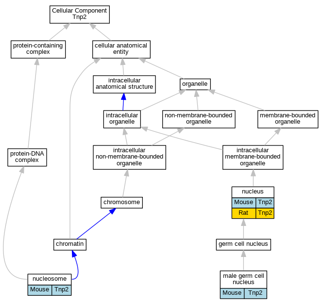
| Cellular Component | GO:0001673 | male germ cell nucleus | Tnp2 | IDA | Mouse | PMID:14680821 | |
| Cellular Component | GO:0000786 | nucleosome | Tnp2 | IDA | Mouse | MGI:MGI:5897488|PMID:28366643 | |
| Cellular Component | GO:0005634 | nucleus | Tnp2 | IDA | Mouse | PMID:17261847 | |
| Cellular Component | GO:0005634 | nucleus | Tnp2 | IDA | Mouse | PMID:10369260 | |
| Cellular Component | GO:0005634 | nucleus | Tnp2 | IDA | Rat | PMID:17682055|RGD:152025521 | |
| Cellular Component | GO:0005634 | nucleus | Tnp2 | IDA | Rat | PMID:8954887|RGD:634495 | |
| Biological Process | GO:0007340 | acrosome reaction | Tnp2 | IMP | MGI:MGI:2180779 | Mouse | PMID:11385107 |
| Biological Process | GO:0007339 | binding of sperm to zona pellucida | Tnp2 | IGI | MGI:MGI:96945 | Mouse | PMID:15685642 |
| Biological Process | GO:0007339 | binding of sperm to zona pellucida | Tnp2 | IGI | MGI:MGI:87884 | Mouse | PMID:15685642 |
| Biological Process | GO:0007339 | binding of sperm to zona pellucida | Tnp2 | IGI | MGI:MGI:1888530 | Mouse | PMID:15685642 |
| Biological Process | GO:0030317 | flagellated sperm motility | Tnp2 | IGI | MGI:MGI:96945 | Mouse | PMID:15051954 |
| Biological Process | GO:0030317 | flagellated sperm motility | Tnp2 | IGI | MGI:MGI:87884 | Mouse | PMID:15685642 |
| Biological Process | GO:0030317 | flagellated sperm motility | Tnp2 | IGI | MGI:MGI:1888530 | Mouse | PMID:15685642 |
| Biological Process | GO:0030317 | flagellated sperm motility | Tnp2 | IGI | MGI:MGI:96945 | Mouse | PMID:15685642 |
| Biological Process | GO:0007341 | penetration of zona pellucida | Tnp2 | IMP | MGI:MGI:2180779 | Mouse | PMID:11385107 |
| Biological Process | GO:0010954 | positive regulation of protein processing | Tnp2 | IMP | Mouse | MGI:MGI:5897488|PMID:28366643 | |
| Biological Process | GO:0035092 | sperm DNA condensation | Tnp2 | IMP | Mouse | MGI:MGI:3056208|PMID:15189834 | |
| Biological Process | GO:0035092 | sperm DNA condensation | Tnp2 | IMP | Mouse | MGI:MGI:5897488|PMID:28366643 | |
| Biological Process | GO:0035092 | sperm DNA condensation | Tnp2 | IMP | Mouse | MGI:MGI:3620321|PMID:15163613 | |
| Biological Process | GO:0035092 | sperm DNA condensation | Tnp2 | IMP | Mouse | MGI:MGI:3041389|PMID:15083521 | |
| Biological Process | GO:0007283 | spermatogenesis | Tnp2 | IMP | MGI:MGI:2180779 | Mouse | PMID:11385107 |
| EXP Inferred from experiment |
| IDA Inferred from direct assay |
| IEP Inferred from expression pattern |
| IGI Inferred from genetic interaction |
| IMP Inferred from mutant phenotype |
| IPI Inferred from physical interaction |
| HTP Inferred from High Throughput Experiment |
| HDA Inferred from High Throughput Direct Assay |
| HMP Inferred from High Throughput Mutant Phenotype |
| HGI Inferred from High Throughput Genetic Interaction |
| HEP Inferred from High Throughput Expression Pattern |
Mouse Genome Database (MGD), Gene Expression Database (GXD), Mouse Models of Human Cancer database (MMHCdb) (formerly Mouse Tumor Biology (MTB)), Gene Ontology (GO) |
||
|
Citing These Resources Funding Information Warranty Disclaimer, Privacy Notice, Licensing, & Copyright Send questions and comments to User Support. |
last database update 09/30/2025 MGI 6.24 |
|
|
|
||