|
Source |
Alliance of Genome Resources |



| Category | ID | Classification term | Gene | Evidence | Inferred from | Organism | Reference |
|---|---|---|---|---|---|---|---|
| Molecular Function | GO:0005515 | protein binding | TMEM176B | IPI | UniProtKB:Q96HP8 | Human | PMID:32296183 |
| Molecular Function | GO:0005515 | protein binding | TMEM176B | IPI | UniProtKB:P13473-2 | Human | PMID:32814053 |
| Molecular Function | GO:0005515 | protein binding | TMEM176B | IPI | UniProtKB:P17252 | Human | PMID:32814053 |
| Molecular Function | GO:0005515 | protein binding | TMEM176B | IPI | UniProtKB:P61981 | Human | PMID:32814053 |
| Molecular Function | GO:0005515 | protein binding | TMEM176B | IPI | UniProtKB:Q15047-2 | Human | PMID:32814053 |
| Molecular Function | GO:0005515 | protein binding | TMEM176B | IPI | UniProtKB:Q8TAP4-4 | Human | PMID:32814053 |
| Molecular Function | GO:0005515 | protein binding | TMEM176B | IPI | UniProtKB:Q92993 | Human | PMID:32814053 |
| Molecular Function | GO:0005515 | protein binding | Tmem176b | IPI | PR:Q9DCS1 | Mouse | PMID:20501748 |
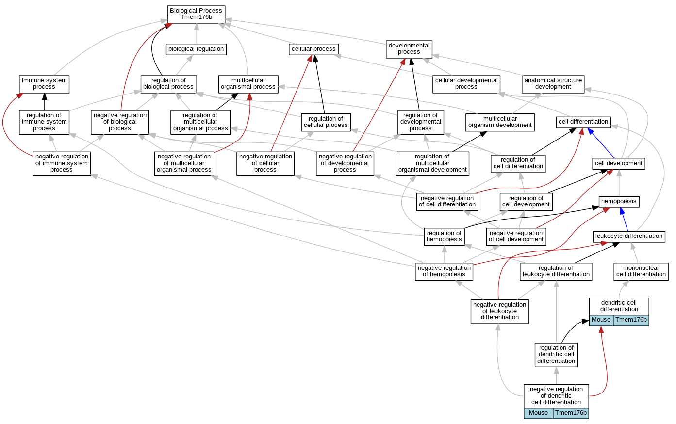
| Biological Process | GO:0097028 | dendritic cell differentiation | Tmem176b | IMP | Mouse | PMID:20501748 | |
| Biological Process | GO:2001199 | negative regulation of dendritic cell differentiation | Tmem176b | IMP | Mouse | PMID:20501748 |
| EXP Inferred from experiment |
| IDA Inferred from direct assay |
| IEP Inferred from expression pattern |
| IGI Inferred from genetic interaction |
| IMP Inferred from mutant phenotype |
| IPI Inferred from physical interaction |
| HTP Inferred from High Throughput Experiment |
| HDA Inferred from High Throughput Direct Assay |
| HMP Inferred from High Throughput Mutant Phenotype |
| HGI Inferred from High Throughput Genetic Interaction |
| HEP Inferred from High Throughput Expression Pattern |
Mouse Genome Database (MGD), Gene Expression Database (GXD), Mouse Models of Human Cancer database (MMHCdb) (formerly Mouse Tumor Biology (MTB)), Gene Ontology (GO) |
||
|
Citing These Resources Funding Information Warranty Disclaimer, Privacy Notice, Licensing, & Copyright Send questions and comments to User Support. |
last database update 09/30/2025 MGI 6.24 |
|
|
|
||