|
Source |
Alliance of Genome Resources |



| Category | ID | Classification term | Gene | Evidence | Inferred from | Organism | Reference |
|---|---|---|---|---|---|---|---|
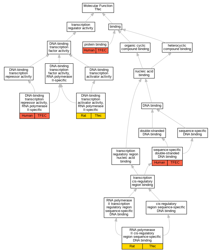
| Molecular Function | GO:0001228 | DNA-binding transcription activator activity, RNA polymerase II-specific | Tfec | IDA | Rat | PMID:8336698|RGD:70037 | |
| Molecular Function | GO:0001227 | DNA-binding transcription repressor activity, RNA polymerase II-specific | TFEC | IDA | Human | PMID:9256061 | |
| Molecular Function | GO:0005515 | protein binding | TFEC | IPI | UniProtKB:Q9H115 | Human | PMID:25416956 |
| Molecular Function | GO:0005515 | protein binding | TFEC | IPI | UniProtKB:Q9H1M4 | Human | PMID:25416956 |
| Molecular Function | GO:0000978 | RNA polymerase II cis-regulatory region sequence-specific DNA binding | Tfec | IDA | Rat | PMID:8336698|RGD:70037 | |
| Molecular Function | GO:1990837 | sequence-specific double-stranded DNA binding | TFEC | IDA | Human | PMID:28473536 | |
| Cellular Component | GO:0005829 | cytosol | TFEC | IDA | Human | GO_REF:0000052 | |
| Cellular Component | GO:0005654 | nucleoplasm | TFEC | IDA | Human | GO_REF:0000052 | |
| Biological Process | GO:0034605 | cellular response to heat | Tfec | IDA | Mouse | PMID:18755693 | |
| Biological Process | GO:0061386 | closure of optic fissure | tfec | IGI | ZFIN:ZDB-GENO-211027-12 | Zfish | PMID:32541011 |
| Biological Process | GO:0060216 | definitive hemopoiesis | tfec | IMP | ZFIN:ZDB-GENO-170201-6 | Zfish | PMID:27402973 |
| Biological Process | GO:0061484 | hematopoietic stem cell homeostasis | tfec | IMP | ZFIN:ZDB-GENO-170201-6 | Zfish | PMID:27402973 |
| Biological Process | GO:0061484 | hematopoietic stem cell homeostasis | tfec | IGI | ZFIN:ZDB-GENE-070424-2 | Zfish | PMID:27402973 |
| Biological Process | GO:0071425 | hematopoietic stem cell proliferation | tfec | IMP | Zfish | PMID:27402973 | |
| Biological Process | GO:0030097 | hemopoiesis | tfec | IMP | ZFIN:ZDB-GENO-170201-6 | Zfish | PMID:27402973 |
| Biological Process | GO:0000122 | negative regulation of transcription by RNA polymerase II | TFEC | IDA | Human | PMID:9256061 | |
| Biological Process | GO:0014036 | neural crest cell fate specification | tfec | IMP | ZFIN:ZDB-GENO-211027-11 | Zfish | PMID:33439865 |
| Biological Process | GO:0050945 | positive regulation of iridophore differentiation | tfec | IMP | ZFIN:ZDB-GENO-211027-11 | Zfish | PMID:33439865 |
| Biological Process | GO:0045944 | positive regulation of transcription by RNA polymerase II | TFEC | IDA | Human | PMID:9256061 | |
| Biological Process | GO:0045944 | positive regulation of transcription by RNA polymerase II | Tfec | IDA | Rat | PMID:8336698|RGD:70037 | |
| Biological Process | GO:0006355 | regulation of DNA-templated transcription | Tfec | IDA | Rat | PMID:8336698|RGD:70037 |
| EXP Inferred from experiment |
| IDA Inferred from direct assay |
| IEP Inferred from expression pattern |
| IGI Inferred from genetic interaction |
| IMP Inferred from mutant phenotype |
| IPI Inferred from physical interaction |
| HTP Inferred from High Throughput Experiment |
| HDA Inferred from High Throughput Direct Assay |
| HMP Inferred from High Throughput Mutant Phenotype |
| HGI Inferred from High Throughput Genetic Interaction |
| HEP Inferred from High Throughput Expression Pattern |
Mouse Genome Database (MGD), Gene Expression Database (GXD), Mouse Models of Human Cancer database (MMHCdb) (formerly Mouse Tumor Biology (MTB)), Gene Ontology (GO) |
||
|
Citing These Resources Funding Information Warranty Disclaimer, Privacy Notice, Licensing, & Copyright Send questions and comments to User Support. |
last database update 04/14/2026 MGI 6.24 |
|
|
|
||