|
Source |
Alliance of Genome Resources |



| Category | ID | Classification term | Gene | Evidence | Inferred from | Organism | Reference |
|---|---|---|---|---|---|---|---|
| Molecular Function | GO:0008327 | methyl-CpG binding | TET3 | IDA | Human | PMID:29276034 | |
| Molecular Function | GO:0070579 | methylcytosine dioxygenase activity | Tet3 | IDA | Mouse | MGI:MGI:3844762|PMID:19372391 | |
| Molecular Function | GO:0070579 | methylcytosine dioxygenase activity | Tet3 | IMP | Mouse | MGI:MGI:5432962|PMID:22722204 | |
| Molecular Function | GO:0070579 | methylcytosine dioxygenase activity | Tet3 | IMP | Mouse | MGI:MGI:5289702|PMID:21892189 | |
| Molecular Function | GO:0070579 | methylcytosine dioxygenase activity | Tet3 | IDA | Mouse | MGI:MGI:5287327|PMID:21778364 | |
| Molecular Function | GO:0070579 | methylcytosine dioxygenase activity | Tet3 | IMP | Mouse | MGI:MGI:5465527|PMID:21407207 | |
| Molecular Function | GO:0070579 | methylcytosine dioxygenase activity | Tet3 | IDA | Mouse | PMID:20639862 | |
| Molecular Function | GO:0070579 | methylcytosine dioxygenase activity | tet3 | IMP | ZFIN:ZDB-GENO-180802-6 | Zfish | PMID:28926578 |
| Molecular Function | GO:0070579 | methylcytosine dioxygenase activity | tet3 | IGI | ZFIN:ZDB-GENE-090312-98 | Zfish | PMID:28926578 |
| Molecular Function | GO:0005515 | protein binding | TET3 | IPI | UniProtKB:O15294 | Human | PMID:23222540 |
| Molecular Function | GO:0005515 | protein binding | TET3 | IPI | UniProtKB:O15294 | Human | PMID:23353889 |
| Molecular Function | GO:0005515 | protein binding | TET3 | IPI | UniProtKB:P51610 | Human | PMID:23353889 |
| Molecular Function | GO:0005515 | protein binding | Tet3 | IPI | UniProtKB:O15294 | Mouse | MGI:MGI:5473922|PMID:23353889 |
| Molecular Function | GO:0005515 | protein binding | Tet3 | IPI | UniProtKB:A2AA28 | Mouse | MGI:MGI:6103984|PMID:28930672 |
| Molecular Function | GO:0005515 | protein binding | Tet3 | IPI | PR:Q6NXI8 | Mouse | PMID:23690950 |
| Molecular Function | GO:0008270 | zinc ion binding | TET3 | IDA | Human | PMID:29276034 | |
| Cellular Component | GO:0005737 | cytoplasm | Tet3 | IDA | Mouse | MGI:MGI:5289702|PMID:21892189 | |
| Cellular Component | GO:0001939 | female pronucleus | Tet3 | IDA | Mouse | PMID:21321204 | |
| Cellular Component | GO:0001940 | male pronucleus | Tet3 | IDA | Mouse | MGI:MGI:5289702|PMID:21892189 | |
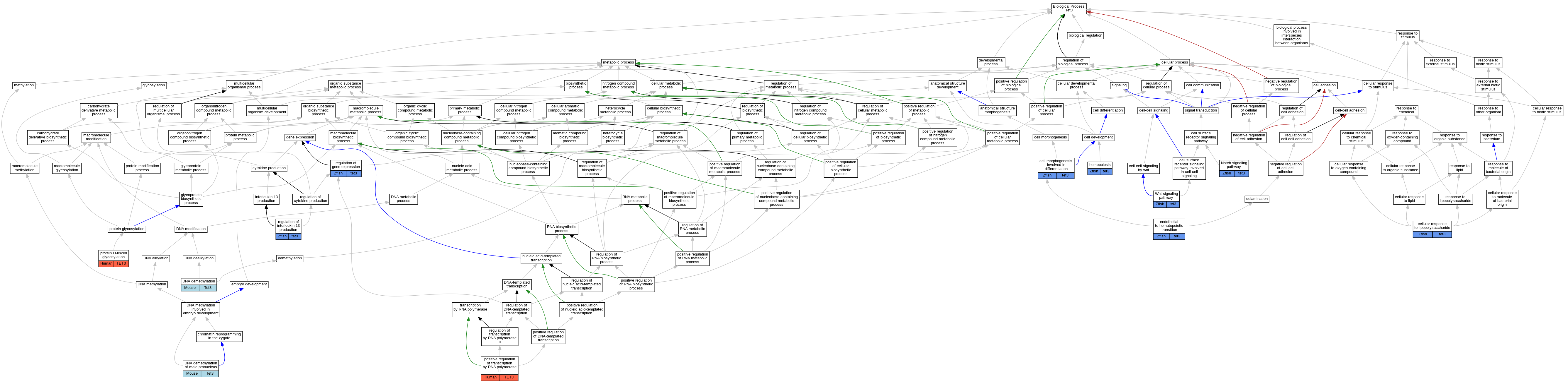
| Biological Process | GO:0000904 | cell morphogenesis involved in differentiation | tet3 | IMP | ZFIN:ZDB-GENO-180802-6 | Zfish | PMID:28926578 |
| Biological Process | GO:0000904 | cell morphogenesis involved in differentiation | tet3 | IGI | ZFIN:ZDB-GENE-090312-98 | Zfish | PMID:28926578 |
| Biological Process | GO:0000904 | cell morphogenesis involved in differentiation | tet3 | IGI | ZFIN:ZDB-GENE-060526-109 | Zfish | PMID:28926578 |
| Biological Process | GO:0071222 | cellular response to lipopolysaccharide | tet3 | IMP | Zfish | PMID:27418527 | |
| Biological Process | GO:0080111 | DNA demethylation | Tet3 | IMP | Mouse | MGI:MGI:5432962|PMID:22722204 | |
| Biological Process | GO:0080111 | DNA demethylation | Tet3 | IMP | Mouse | MGI:MGI:5465527|PMID:21407207 | |
| Biological Process | GO:0080111 | DNA demethylation | Tet3 | IMP | Mouse | MGI:MGI:5289702|PMID:21892189 | |
| Biological Process | GO:0080111 | DNA demethylation | Tet3 | IDA | Mouse | PMID:20639862 | |
| Biological Process | GO:0044727 | DNA demethylation of male pronucleus | Tet3 | IMP | Mouse | MGI:MGI:5432962|PMID:22722204 | |
| Biological Process | GO:0044727 | DNA demethylation of male pronucleus | Tet3 | IMP | Mouse | MGI:MGI:5465527|PMID:21407207 | |
| Biological Process | GO:0044727 | DNA demethylation of male pronucleus | Tet3 | IMP | Mouse | MGI:MGI:5289702|PMID:21892189 | |
| Biological Process | GO:0098508 | endothelial to hematopoietic transition | tet3 | IGI | ZFIN:ZDB-GENE-090312-98 | Zfish | PMID:26257178 |
| Biological Process | GO:0030097 | hemopoiesis | tet3 | IGI | ZFIN:ZDB-GENE-090312-98 | Zfish | PMID:26257178 |
| Biological Process | GO:0007219 | Notch signaling pathway | tet3 | IMP | ZFIN:ZDB-GENO-180802-6 | Zfish | PMID:28926578 |
| Biological Process | GO:0007219 | Notch signaling pathway | tet3 | IGI | ZFIN:ZDB-GENE-090312-98 | Zfish | PMID:28926578 |
| Biological Process | GO:0045944 | positive regulation of transcription by RNA polymerase II | TET3 | IMP | Human | PMID:23353889 | |
| Biological Process | GO:0006493 | protein O-linked glycosylation | TET3 | IMP | Human | PMID:23353889 | |
| Biological Process | GO:0010468 | regulation of gene expression | tet3 | IMP | ZFIN:ZDB-GENO-180802-6 | Zfish | PMID:28926578 |
| Biological Process | GO:0010468 | regulation of gene expression | tet3 | IGI | ZFIN:ZDB-GENE-090312-98 | Zfish | PMID:28926578 |
| Biological Process | GO:0032656 | regulation of interleukin-13 production | tet3 | IMP | Zfish | PMID:27418527 | |
| Biological Process | GO:0016055 | Wnt signaling pathway | tet3 | IMP | ZFIN:ZDB-GENO-180802-6 | Zfish | PMID:28926578 |
| Biological Process | GO:0016055 | Wnt signaling pathway | tet3 | IGI | ZFIN:ZDB-GENE-060526-109 | Zfish | PMID:28926578 |
| EXP Inferred from experiment |
| IDA Inferred from direct assay |
| IEP Inferred from expression pattern |
| IGI Inferred from genetic interaction |
| IMP Inferred from mutant phenotype |
| IPI Inferred from physical interaction |
| HTP Inferred from High Throughput Experiment |
| HDA Inferred from High Throughput Direct Assay |
| HMP Inferred from High Throughput Mutant Phenotype |
| HGI Inferred from High Throughput Genetic Interaction |
| HEP Inferred from High Throughput Expression Pattern |
Mouse Genome Database (MGD), Gene Expression Database (GXD), Mouse Models of Human Cancer database (MMHCdb) (formerly Mouse Tumor Biology (MTB)), Gene Ontology (GO) |
||
|
Citing These Resources Funding Information Warranty Disclaimer, Privacy Notice, Licensing, & Copyright Send questions and comments to User Support. |
last database update 12/30/2025 MGI 6.24 |
|
|
|
||