|
Source |
Alliance of Genome Resources |



| Category | ID | Classification term | Gene | Evidence | Inferred from | Organism | Reference |
|---|---|---|---|---|---|---|---|
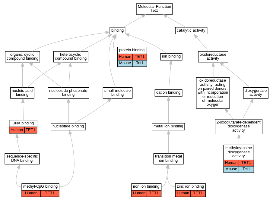
| Molecular Function | GO:0003677 | DNA binding | TET1 | IDA | Human | PMID:19372391 | |
| Molecular Function | GO:0005506 | iron ion binding | TET1 | IDA | Human | PMID:19372391 | |
| Molecular Function | GO:0008327 | methyl-CpG binding | TET1 | IDA | Human | PMID:29276034 | |
| Molecular Function | GO:0070579 | methylcytosine dioxygenase activity | TET1 | IDA | Human | PMID:19372391 | |
| Molecular Function | GO:0070579 | methylcytosine dioxygenase activity | TET1 | IMP | Human | PMID:21496894 | |
| Molecular Function | GO:0070579 | methylcytosine dioxygenase activity | TET1 | IMP | Human | PMID:25284789 | |
| Molecular Function | GO:0070579 | methylcytosine dioxygenase activity | Tet1 | IDA | Mouse | MGI:MGI:3844762|PMID:19372391 | |
| Molecular Function | GO:0070579 | methylcytosine dioxygenase activity | Tet1 | IDA | Mouse | MGI:MGI:5287327|PMID:21778364 | |
| Molecular Function | GO:0005515 | protein binding | TET1 | IPI | UniProtKB:Q86XN7 | Human | PMID:34667079 |
| Molecular Function | GO:0005515 | protein binding | Tet1 | IPI | UniProtKB:Q60520 | Mouse | MGI:MGI:5003384|PMID:21490601 |
| Molecular Function | GO:0005515 | protein binding | Tet1 | IPI | UniProtKB:Q61191|UniProtKB:Q8CGY8 | Mouse | MGI:MGI:5487471|PMID:23352454 |
| Molecular Function | GO:0008270 | zinc ion binding | TET1 | IDA | Human | PMID:29276034 | |
| Cellular Component | GO:0005634 | nucleus | Tet1 | IDA | Mouse | MGI:MGI:3844762|PMID:19372391 | |
| Cellular Component | GO:0005634 | nucleus | Tet1 | IDA | Mouse | PMID:20639862 | |
| Biological Process | GO:0071222 | cellular response to lipopolysaccharide | tet1 | IMP | Zfish | PMID:27418527 | |
| Biological Process | GO:0048813 | dendrite morphogenesis | Tet1 | IMP | Mouse | MGI:MGI:5766415|PMID:26711116 | |
| Biological Process | GO:0080111 | DNA demethylation | TET1 | IMP | Human | PMID:21496894 | |
| Biological Process | GO:0080111 | DNA demethylation | Tet1 | IMP | Mouse | MGI:MGI:5285126|PMID:21496894 | |
| Biological Process | GO:0080111 | DNA demethylation | Tet1 | IMP | Mouse | MGI:MGI:3844762|PMID:19372391 | |
| Biological Process | GO:0080111 | DNA demethylation | Tet1 | IDA | Mouse | PMID:20639862 | |
| Biological Process | GO:0001826 | inner cell mass cell differentiation | Tet1 | IMP | Mouse | MGI:MGI:3844762|PMID:19372391 | |
| Biological Process | GO:0001826 | inner cell mass cell differentiation | Tet1 | IMP | Mouse | PMID:21295276 | |
| Biological Process | GO:0001826 | inner cell mass cell differentiation | Tet1 | IMP | Mouse | PMID:20639862 | |
| Biological Process | GO:0090310 | negative regulation of DNA methylation-dependent heterochromatin formation | TET1 | IMP | Human | PMID:21496894 | |
| Biological Process | GO:0008284 | positive regulation of cell population proliferation | TET1 | IMP | Human | PMID:25284789 | |
| Biological Process | GO:0045944 | positive regulation of transcription by RNA polymerase II | Tet1 | IMP | Mouse | MGI:MGI:5487471|PMID:23352454 | |
| Biological Process | GO:0006493 | protein O-linked glycosylation | Tet1 | IMP | Mouse | MGI:MGI:5487471|PMID:23352454 | |
| Biological Process | GO:0044030 | regulation of DNA methylation | Tet1 | IMP | Mouse | PMID:21295276 | |
| Biological Process | GO:2000653 | regulation of genetic imprinting | Tet1 | IMP | MGI:MGI:4129024 | Mouse | PMID:24291790 |
| Biological Process | GO:0032656 | regulation of interleukin-13 production | tet1 | IMP | Zfish | PMID:27418527 | |
| Biological Process | GO:0001666 | response to hypoxia | tet1 | IMP | ZFIN:ZDB-GENO-180925-1 | Zfish | PMID:29036334 |
| Biological Process | GO:0019827 | stem cell population maintenance | Tet1 | IMP | Mouse | MGI:MGI:3844762|PMID:19372391 |
| EXP Inferred from experiment |
| IDA Inferred from direct assay |
| IEP Inferred from expression pattern |
| IGI Inferred from genetic interaction |
| IMP Inferred from mutant phenotype |
| IPI Inferred from physical interaction |
| HTP Inferred from High Throughput Experiment |
| HDA Inferred from High Throughput Direct Assay |
| HMP Inferred from High Throughput Mutant Phenotype |
| HGI Inferred from High Throughput Genetic Interaction |
| HEP Inferred from High Throughput Expression Pattern |
Mouse Genome Database (MGD), Gene Expression Database (GXD), Mouse Models of Human Cancer database (MMHCdb) (formerly Mouse Tumor Biology (MTB)), Gene Ontology (GO) |
||
|
Citing These Resources Funding Information Warranty Disclaimer, Privacy Notice, Licensing, & Copyright Send questions and comments to User Support. |
last database update 10/07/2025 MGI 6.24 |
|
|
|
||