|
Source |
Alliance of Genome Resources |



| Category | ID | Classification term | Gene | Evidence | Inferred from | Organism | Reference |
|---|---|---|---|---|---|---|---|
| Molecular Function | GO:0003677 | DNA binding | TCFL5 | IDA | Human | PMID:9763657 | |
| Molecular Function | GO:0003677 | DNA binding | Tcfl5 | IDA | Mouse | PMID:15585666 | |
| Molecular Function | GO:0001227 | DNA-binding transcription repressor activity, RNA polymerase II-specific | TCFL5 | IDA | Human | PMID:12923186 | |
| Molecular Function | GO:0000978 | RNA polymerase II cis-regulatory region sequence-specific DNA binding | TCFL5 | IDA | Human | PMID:12923186 | |
| Molecular Function | GO:1990837 | sequence-specific double-stranded DNA binding | TCFL5 | IDA | Human | PMID:28473536 | |
| Cellular Component | GO:0001673 | male germ cell nucleus | Tcfl5 | IDA | Mouse | PMID:15585666 | |
| Cellular Component | GO:0005634 | nucleus | TCFL5 | IDA | Human | PMID:9763657 | |
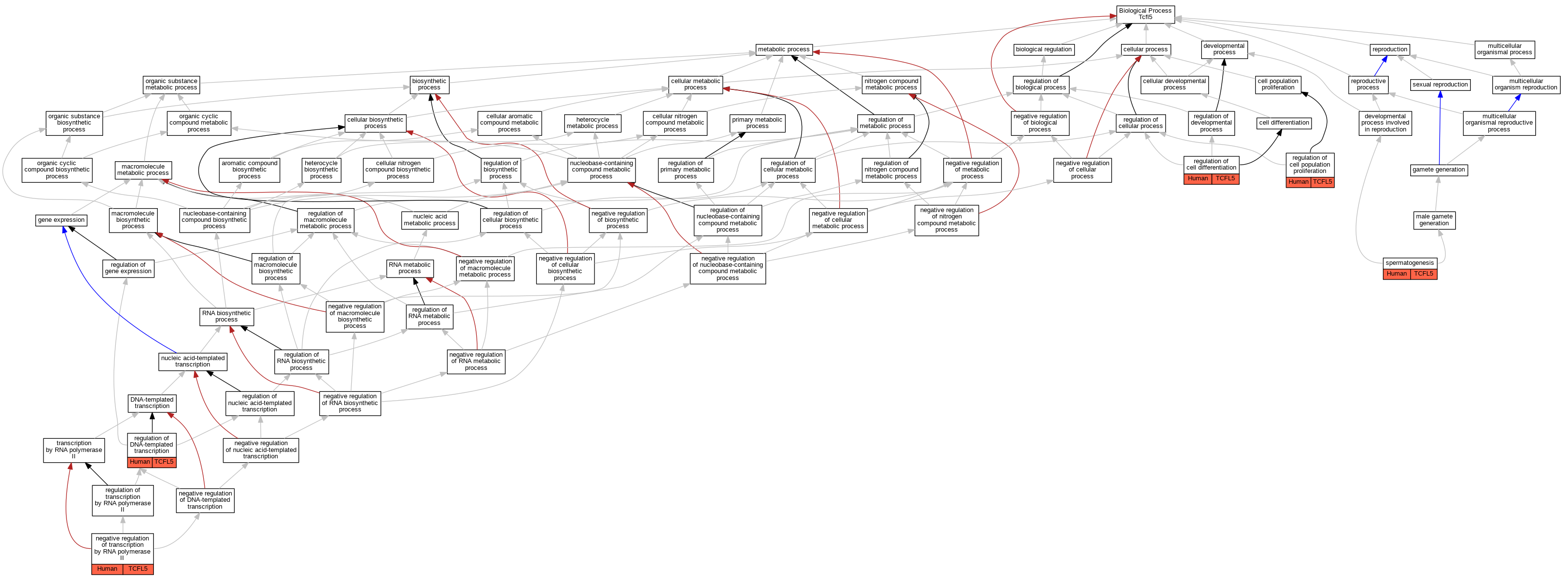
| Biological Process | GO:0000122 | negative regulation of transcription by RNA polymerase II | TCFL5 | IDA | Human | PMID:12923186 | |
| Biological Process | GO:0045595 | regulation of cell differentiation | TCFL5 | IEP | Human | PMID:9763657 | |
| Biological Process | GO:0042127 | regulation of cell population proliferation | TCFL5 | IEP | Human | PMID:9763657 | |
| Biological Process | GO:0006355 | regulation of DNA-templated transcription | TCFL5 | IDA | Human | PMID:9763657 | |
| Biological Process | GO:0007283 | spermatogenesis | TCFL5 | IEP | Human | PMID:9763657 |
| EXP Inferred from experiment |
| IDA Inferred from direct assay |
| IEP Inferred from expression pattern |
| IGI Inferred from genetic interaction |
| IMP Inferred from mutant phenotype |
| IPI Inferred from physical interaction |
| HTP Inferred from High Throughput Experiment |
| HDA Inferred from High Throughput Direct Assay |
| HMP Inferred from High Throughput Mutant Phenotype |
| HGI Inferred from High Throughput Genetic Interaction |
| HEP Inferred from High Throughput Expression Pattern |
Mouse Genome Database (MGD), Gene Expression Database (GXD), Mouse Models of Human Cancer database (MMHCdb) (formerly Mouse Tumor Biology (MTB)), Gene Ontology (GO) |
||
|
Citing These Resources Funding Information Warranty Disclaimer, Privacy Notice, Licensing, & Copyright Send questions and comments to User Support. |
last database update 12/30/2025 MGI 6.24 |
|
|
|
||