|
Source |
Alliance of Genome Resources |



| Category | ID | Classification term | Gene | Evidence | Inferred from | Organism | Reference |
|---|---|---|---|---|---|---|---|
| Molecular Function | GO:0035612 | AP-2 adaptor complex binding | TBC1D5 | IDA | Human | PMID:24603492 | |
| Molecular Function | GO:0005515 | protein binding | TBC1D5 | IPI | UniProtKB:P60520 | Human | PMID:16189514 |
| Molecular Function | GO:0005515 | protein binding | TBC1D5 | IPI | UniProtKB:Q96CW1 | Human | PMID:16189514 |
| Molecular Function | GO:0005515 | protein binding | TBC1D5 | IPI | UniProtKB:P54253 | Human | PMID:16713569 |
| Molecular Function | GO:0005515 | protein binding | TBC1D5 | IPI | UniProtKB:Q96QK1 | Human | PMID:20923837 |
| Molecular Function | GO:0005515 | protein binding | TBC1D5 | IPI | UniProtKB:Q9QZ88 | Human | PMID:20923837 |
| Molecular Function | GO:0005515 | protein binding | TBC1D5 | IPI | UniProtKB:Q9UBQ0 | Human | PMID:20923837 |
| Molecular Function | GO:0005515 | protein binding | TBC1D5 | IPI | UniProtKB:O95166 | Human | PMID:22354992 |
| Molecular Function | GO:0005515 | protein binding | TBC1D5 | IPI | UniProtKB:P60520 | Human | PMID:22354992 |
| Molecular Function | GO:0005515 | protein binding | TBC1D5 | IPI | UniProtKB:Q9BXW4 | Human | PMID:22354992 |
| Molecular Function | GO:0005515 | protein binding | TBC1D5 | IPI | UniProtKB:Q9GZQ8 | Human | PMID:22354992 |
| Molecular Function | GO:0005515 | protein binding | TBC1D5 | IPI | UniProtKB:Q9H0R8 | Human | PMID:22354992 |
| Molecular Function | GO:0005515 | protein binding | TBC1D5 | IPI | UniProtKB:Q9H492 | Human | PMID:22354992 |
| Molecular Function | GO:0005515 | protein binding | TBC1D5 | IPI | UniProtKB:O75385 | Human | PMID:24603492 |
| Molecular Function | GO:0005515 | protein binding | TBC1D5 | IPI | UniProtKB:Q7Z3C6 | Human | PMID:24603492 |
| Molecular Function | GO:0005515 | protein binding | TBC1D5 | IPI | UniProtKB:Q96CW1 | Human | PMID:24603492 |
| Molecular Function | GO:0005515 | protein binding | TBC1D5 | IPI | UniProtKB:Q9UBQ0 | Human | PMID:24603492 |
| Molecular Function | GO:0005515 | protein binding | TBC1D5 | IPI | UniProtKB:Q96QK1 | Human | PMID:24980502 |
| Molecular Function | GO:0005515 | protein binding | TBC1D5 | IPI | UniProtKB:Q96QK1 | Human | PMID:27385586 |
| Molecular Function | GO:0005515 | protein binding | TBC1D5 | IPI | UniProtKB:P60520 | Human | PMID:31515488 |
| Molecular Function | GO:0005515 | protein binding | TBC1D5 | IPI | UniProtKB:Q96CW1 | Human | PMID:31515488 |
| Molecular Function | GO:0005515 | protein binding | TBC1D5 | IPI | UniProtKB:P24278 | Human | PMID:32296183 |
| Molecular Function | GO:0005515 | protein binding | TBC1D5 | IPI | UniProtKB:P60520 | Human | PMID:32296183 |
| Molecular Function | GO:0005515 | protein binding | TBC1D5 | IPI | UniProtKB:Q9BZP6 | Human | PMID:32296183 |
| Molecular Function | GO:0005515 | protein binding | TBC1D5 | IPI | UniProtKB:Q9H0R8 | Human | PMID:32296183 |
| Molecular Function | GO:0005515 | protein binding | TBC1D5 | IPI | UniProtKB:Q9UJT9 | Human | PMID:32296183 |
| Molecular Function | GO:0005515 | protein binding | TBC1D5 | IPI | UniProtKB:P42858 | Human | PMID:32814053 |
| Molecular Function | GO:0044877 | protein-containing complex binding | TBC1D5 | IDA | Human | PMID:19531583 | |
| Molecular Function | GO:1905394 | retromer complex binding | TBC1D5 | IMP | Human | PMID:27385586 | |
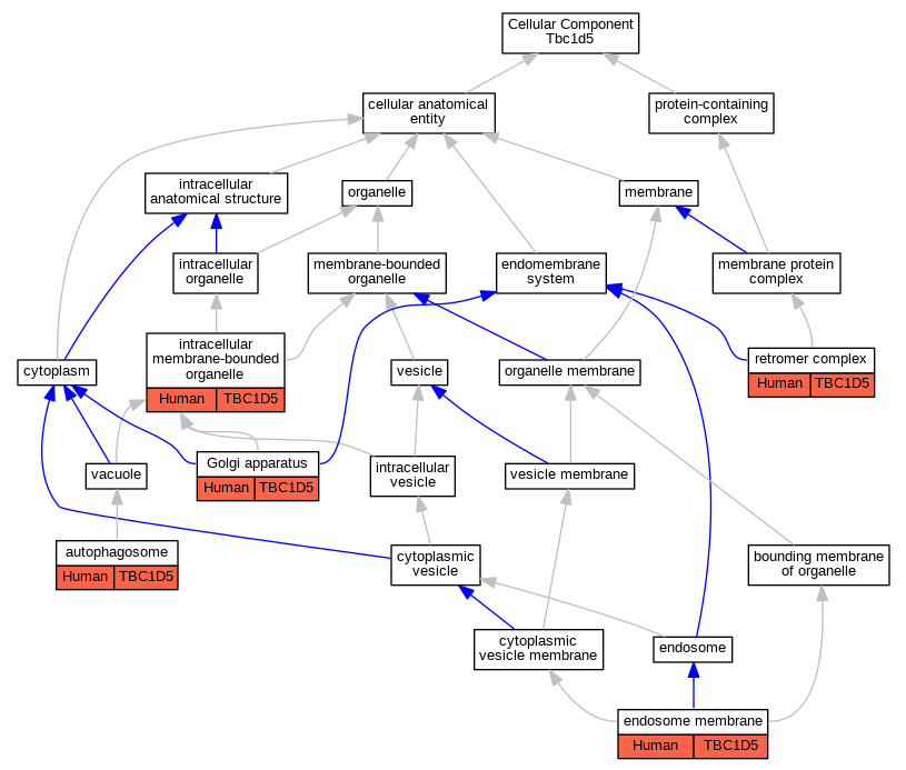
| Cellular Component | GO:0005776 | autophagosome | TBC1D5 | IDA | Human | PMID:22354992 | |
| Cellular Component | GO:0010008 | endosome membrane | TBC1D5 | IDA | Human | PMID:20923837 | |
| Cellular Component | GO:0005794 | Golgi apparatus | TBC1D5 | IDA | Human | GO_REF:0000052 | |
| Cellular Component | GO:0043231 | intracellular membrane-bounded organelle | TBC1D5 | IDA | Human | GO_REF:0000052 | |
| Cellular Component | GO:0030904 | retromer complex | TBC1D5 | IDA | Human | PMID:20923837 | |
| Biological Process | GO:0006914 | autophagy | TBC1D5 | IDA | Human | PMID:22354992 | |
| Biological Process | GO:0016236 | macroautophagy | TBC1D5 | IMP | Human | PMID:24603492 | |
| Biological Process | GO:0002092 | positive regulation of receptor internalization | TBC1D5 | IMP | Human | PMID:22354992 | |
| Biological Process | GO:0042594 | response to starvation | TBC1D5 | IDA | Human | PMID:22354992 | |
| Biological Process | GO:0042147 | retrograde transport, endosome to Golgi | TBC1D5 | IMP | Human | PMID:22354992 |
| EXP Inferred from experiment |
| IDA Inferred from direct assay |
| IEP Inferred from expression pattern |
| IGI Inferred from genetic interaction |
| IMP Inferred from mutant phenotype |
| IPI Inferred from physical interaction |
| HTP Inferred from High Throughput Experiment |
| HDA Inferred from High Throughput Direct Assay |
| HMP Inferred from High Throughput Mutant Phenotype |
| HGI Inferred from High Throughput Genetic Interaction |
| HEP Inferred from High Throughput Expression Pattern |
Mouse Genome Database (MGD), Gene Expression Database (GXD), Mouse Models of Human Cancer database (MMHCdb) (formerly Mouse Tumor Biology (MTB)), Gene Ontology (GO) |
||
|
Citing These Resources Funding Information Warranty Disclaimer, Privacy Notice, Licensing, & Copyright Send questions and comments to User Support. |
last database update 12/30/2025 MGI 6.24 |
|
|
|
||