|
Source |
Alliance of Genome Resources |



| Category | ID | Classification term | Gene | Evidence | Inferred from | Organism | Reference |
|---|---|---|---|---|---|---|---|
| Molecular Function | GO:0017162 | aryl hydrocarbon receptor binding | TAF4 | IPI | UniProtKB:P35869 | Human | PMID:15641800 |
| Molecular Function | GO:0001046 | core promoter sequence-specific DNA binding | TAF4 | IDA | Human | PMID:15601843 | |
| Molecular Function | GO:0003677 | DNA binding | Taf4 | IDA | Mouse | PMID:18722179 | |
| Molecular Function | GO:0005515 | protein binding | TAF4 | IPI | UniProtKB:P17544 | Human | PMID:15735663 |
| Molecular Function | GO:0005515 | protein binding | TAF4 | IPI | UniProtKB:O43889 | Human | PMID:17483474 |
| Molecular Function | GO:0005515 | protein binding | TAF4 | IPI | UniProtKB:Q9NS37 | Human | PMID:17483474 |
| Molecular Function | GO:0005515 | protein binding | TAF4 | IPI | UniProtKB:Q16514-1 | Human | PMID:23292512 |
| Molecular Function | GO:0005515 | protein binding | TAF4 | IPI | UniProtKB:P21675 | Human | PMID:7729427 |
| Molecular Function | GO:0005515 | protein binding | TAF4 | IPI | UniProtKB:Q6P1X5 | Human | PMID:9418870 |
| Molecular Function | GO:0005515 | protein binding | Taf4 | IPI | PR:P29037 | Mouse | PMID:12665565 |
| Molecular Function | GO:0005515 | protein binding | Taf4 | IPI | RGD:1561940 | Rat | PMID:15911349|RGD:9681720 |
| Molecular Function | GO:0016251 | RNA polymerase II general transcription initiation factor activity | TAF4 | IDA | Human | PMID:9603525 | |
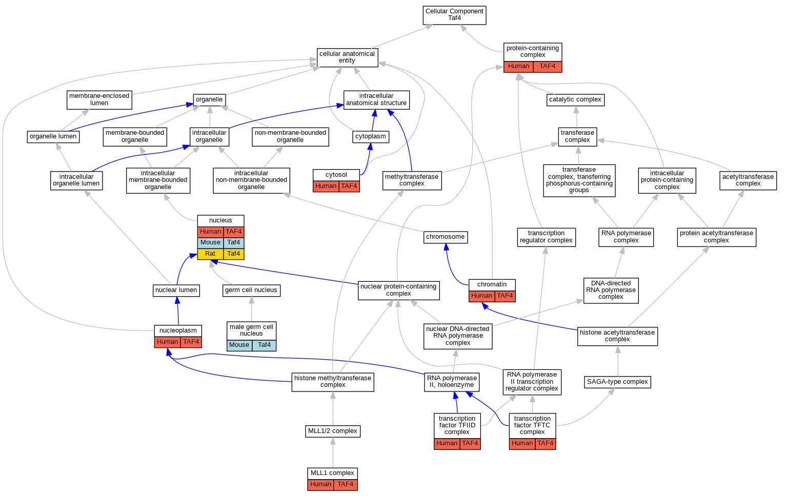
| Cellular Component | GO:0000785 | chromatin | TAF4 | IDA | Human | PMID:24289924 | |
| Cellular Component | GO:0005829 | cytosol | TAF4 | IDA | Human | GO_REF:0000052 | |
| Cellular Component | GO:0001673 | male germ cell nucleus | Taf4 | IDA | Mouse | PMID:12665565 | |
| Cellular Component | GO:0071339 | MLL1 complex | TAF4 | IDA | Human | PMID:15960975 | |
| Cellular Component | GO:0005654 | nucleoplasm | TAF4 | IDA | Human | GO_REF:0000052 | |
| Cellular Component | GO:0005634 | nucleus | TAF4 | EXP | Human | PMID:23332750 | |
| Cellular Component | GO:0005634 | nucleus | Taf4 | IDA | Mouse | PMID:22323595 | |
| Cellular Component | GO:0005634 | nucleus | Taf4 | IDA | Mouse | PMID:18722179 | |
| Cellular Component | GO:0005634 | nucleus | Taf4 | IDA | Rat | PMID:15911349|RGD:9681720 | |
| Cellular Component | GO:0032991 | protein-containing complex | TAF4 | IMP | Human | PMID:15641800 | |
| Cellular Component | GO:0005669 | transcription factor TFIID complex | TAF4 | IPI | Human | PMID:23332750 | |
| Cellular Component | GO:0005669 | transcription factor TFIID complex | TAF4 | IDA | Human | PMID:14580349 | |
| Cellular Component | GO:0005669 | transcription factor TFIID complex | TAF4 | IDA | Human | PMID:29111974 | |
| Cellular Component | GO:0033276 | transcription factor TFTC complex | TAF4 | IDA | Human | PMID:10373431 | |
| Cellular Component | GO:0033276 | transcription factor TFTC complex | TAF4 | IDA | Human | PMID:9603525 | |
| Biological Process | GO:0006351 | DNA-templated transcription | Taf4 | IDA | Mouse | PMID:11570813 | |
| Biological Process | GO:0006352 | DNA-templated transcription initiation | TAF4 | IDA | Human | PMID:9603525 | |
| Biological Process | GO:0043966 | histone H3 acetylation | TAF4 | IDA | Human | PMID:10373431 | |
| Biological Process | GO:0035521 | monoubiquitinated histone deubiquitination | TAF4 | IDA | Human | PMID:18206972 | |
| Biological Process | GO:0035522 | monoubiquitinated histone H2A deubiquitination | TAF4 | IDA | Human | PMID:18206972 | |
| Biological Process | GO:0042789 | mRNA transcription by RNA polymerase II | TAF4 | IDA | Human | PMID:17884155 | |
| Biological Process | GO:0001541 | ovarian follicle development | Taf4 | IMP | MGI:MGI:2152347 | Mouse | PMID:11557891 |
| Biological Process | GO:0060261 | positive regulation of transcription initiation by RNA polymerase II | TAF4 | IDA | Human | PMID:17884155 | |
| Biological Process | GO:0006468 | protein phosphorylation | TAF4 | IDA | Human | PMID:15053879 | |
| Biological Process | GO:0006357 | regulation of transcription by RNA polymerase II | TAF4 | IDA | Human | PMID:9603525 | |
| Biological Process | GO:0051123 | RNA polymerase II preinitiation complex assembly | TAF4 | IPI | Human | PMID:27007846 | |
| Biological Process | GO:0006367 | transcription initiation at RNA polymerase II promoter | TAF4 | IDA | Human | PMID:12771217 | |
| Biological Process | GO:0006367 | transcription initiation at RNA polymerase II promoter | TAF4 | IDA | Human | PMID:9603525 |
| EXP Inferred from experiment |
| IDA Inferred from direct assay |
| IEP Inferred from expression pattern |
| IGI Inferred from genetic interaction |
| IMP Inferred from mutant phenotype |
| IPI Inferred from physical interaction |
| HTP Inferred from High Throughput Experiment |
| HDA Inferred from High Throughput Direct Assay |
| HMP Inferred from High Throughput Mutant Phenotype |
| HGI Inferred from High Throughput Genetic Interaction |
| HEP Inferred from High Throughput Expression Pattern |
Mouse Genome Database (MGD), Gene Expression Database (GXD), Mouse Models of Human Cancer database (MMHCdb) (formerly Mouse Tumor Biology (MTB)), Gene Ontology (GO) |
||
|
Citing These Resources Funding Information Warranty Disclaimer, Privacy Notice, Licensing, & Copyright Send questions and comments to User Support. |
last database update 09/30/2025 MGI 6.24 |
|
|
|
||