|
Source |
Alliance of Genome Resources |



| Category | ID | Classification term | Gene | Evidence | Inferred from | Organism | Reference |
|---|---|---|---|---|---|---|---|
| Molecular Function | GO:0003713 | transcription coactivator activity | SUPT3H | IDA | Human | PMID:11564863 | |
| Cellular Component | GO:0005654 | nucleoplasm | SUPT3H | IDA | Human | GO_REF:0000052 | |
| Cellular Component | GO:0005634 | nucleus | SUPT3H | IDA | Human | PMID:11564863 | |
| Cellular Component | GO:0005634 | nucleus | SUPT3H | IDA | Human | PMID:9726987 | |
| Cellular Component | GO:0000124 | SAGA complex | SUPT3H | IDA | Human | PMID:11564863 | |
| Cellular Component | GO:0000124 | SAGA complex | Supt3 | IDA | Mouse | PMID:28893950 | |
| Cellular Component | GO:0033276 | transcription factor TFTC complex | SUPT3H | IDA | Human | PMID:10373431 | |
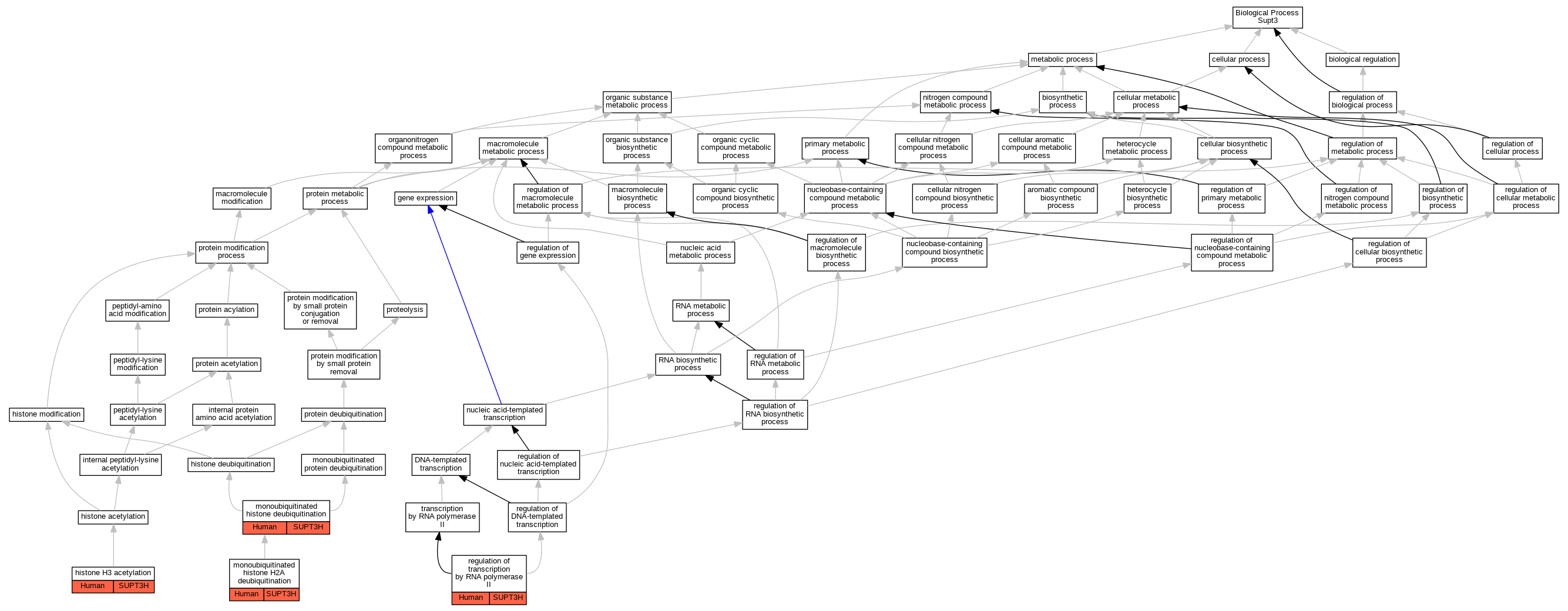
| Biological Process | GO:0043966 | histone H3 acetylation | SUPT3H | IDA | Human | PMID:10373431 | |
| Biological Process | GO:0035521 | monoubiquitinated histone deubiquitination | SUPT3H | IDA | Human | PMID:18206972 | |
| Biological Process | GO:0035522 | monoubiquitinated histone H2A deubiquitination | SUPT3H | IDA | Human | PMID:18206972 | |
| Biological Process | GO:0006357 | regulation of transcription by RNA polymerase II | SUPT3H | IDA | Human | PMID:9603525 |
| EXP Inferred from experiment |
| IDA Inferred from direct assay |
| IEP Inferred from expression pattern |
| IGI Inferred from genetic interaction |
| IMP Inferred from mutant phenotype |
| IPI Inferred from physical interaction |
| HTP Inferred from High Throughput Experiment |
| HDA Inferred from High Throughput Direct Assay |
| HMP Inferred from High Throughput Mutant Phenotype |
| HGI Inferred from High Throughput Genetic Interaction |
| HEP Inferred from High Throughput Expression Pattern |
Mouse Genome Database (MGD), Gene Expression Database (GXD), Mouse Models of Human Cancer database (MMHCdb) (formerly Mouse Tumor Biology (MTB)), Gene Ontology (GO) |
||
|
Citing These Resources Funding Information Warranty Disclaimer, Privacy Notice, Licensing, & Copyright Send questions and comments to User Support. |
last database update 09/30/2025 MGI 6.24 |
|
|
|
||