|
Source |
Alliance of Genome Resources |



| Category | ID | Classification term | Gene | Evidence | Inferred from | Organism | Reference |
|---|---|---|---|---|---|---|---|
| Molecular Function | GO:0005515 | protein binding | SSX2IP | IPI | UniProtKB:Q16385 | Human | PMID:12007189 |
| Molecular Function | GO:0005515 | protein binding | SSX2IP | IPI | UniProtKB:Q8N5A5 | Human | PMID:21516116 |
| Molecular Function | GO:0005515 | protein binding | SSX2IP | IPI | UniProtKB:P51946 | Human | PMID:21988832 |
| Molecular Function | GO:0005515 | protein binding | SSX2IP | IPI | UniProtKB:P03410 | Human | PMID:22458338 |
| Molecular Function | GO:0005515 | protein binding | SSX2IP | IPI | UniProtKB:Q15154 | Human | PMID:24397932 |
| Molecular Function | GO:0005515 | protein binding | SSX2IP | IPI | UniProtKB:A8K932 | Human | PMID:25416956 |
| Molecular Function | GO:0005515 | protein binding | SSX2IP | IPI | UniProtKB:D3DUQ6 | Human | PMID:25416956 |
| Molecular Function | GO:0005515 | protein binding | SSX2IP | IPI | UniProtKB:O43167 | Human | PMID:25416956 |
| Molecular Function | GO:0005515 | protein binding | SSX2IP | IPI | UniProtKB:O43309 | Human | PMID:25416956 |
| Molecular Function | GO:0005515 | protein binding | SSX2IP | IPI | UniProtKB:O94929 | Human | PMID:25416956 |
| Molecular Function | GO:0005515 | protein binding | SSX2IP | IPI | UniProtKB:O94972 | Human | PMID:25416956 |
| Molecular Function | GO:0005515 | protein binding | SSX2IP | IPI | UniProtKB:O95985 | Human | PMID:25416956 |
| Molecular Function | GO:0005515 | protein binding | SSX2IP | IPI | UniProtKB:P00540 | Human | PMID:25416956 |
| Molecular Function | GO:0005515 | protein binding | SSX2IP | IPI | UniProtKB:P15622-3 | Human | PMID:25416956 |
| Molecular Function | GO:0005515 | protein binding | SSX2IP | IPI | UniProtKB:P17036 | Human | PMID:25416956 |
| Molecular Function | GO:0005515 | protein binding | SSX2IP | IPI | UniProtKB:P19012 | Human | PMID:25416956 |
| Molecular Function | GO:0005515 | protein binding | SSX2IP | IPI | UniProtKB:P25786 | Human | PMID:25416956 |
| Molecular Function | GO:0005515 | protein binding | SSX2IP | IPI | UniProtKB:P25791 | Human | PMID:25416956 |
| Molecular Function | GO:0005515 | protein binding | SSX2IP | IPI | UniProtKB:P41227 | Human | PMID:25416956 |
| Molecular Function | GO:0005515 | protein binding | SSX2IP | IPI | UniProtKB:P51946 | Human | PMID:25416956 |
| Molecular Function | GO:0005515 | protein binding | SSX2IP | IPI | UniProtKB:P55040 | Human | PMID:25416956 |
| Molecular Function | GO:0005515 | protein binding | SSX2IP | IPI | UniProtKB:P55081 | Human | PMID:25416956 |
| Molecular Function | GO:0005515 | protein binding | SSX2IP | IPI | UniProtKB:P60409 | Human | PMID:25416956 |
| Molecular Function | GO:0005515 | protein binding | SSX2IP | IPI | UniProtKB:P61964 | Human | PMID:25416956 |
| Molecular Function | GO:0005515 | protein binding | SSX2IP | IPI | UniProtKB:P98170 | Human | PMID:25416956 |
| Molecular Function | GO:0005515 | protein binding | SSX2IP | IPI | UniProtKB:Q08426 | Human | PMID:25416956 |
| Molecular Function | GO:0005515 | protein binding | SSX2IP | IPI | UniProtKB:Q08AF8 | Human | PMID:25416956 |
| Molecular Function | GO:0005515 | protein binding | SSX2IP | IPI | UniProtKB:Q13131 | Human | PMID:25416956 |
| Molecular Function | GO:0005515 | protein binding | SSX2IP | IPI | UniProtKB:Q13625-3 | Human | PMID:25416956 |
| Molecular Function | GO:0005515 | protein binding | SSX2IP | IPI | UniProtKB:Q13895 | Human | PMID:25416956 |
| Molecular Function | GO:0005515 | protein binding | SSX2IP | IPI | UniProtKB:Q14240 | Human | PMID:25416956 |
| Molecular Function | GO:0005515 | protein binding | SSX2IP | IPI | UniProtKB:Q14240-2 | Human | PMID:25416956 |
| Molecular Function | GO:0005515 | protein binding | SSX2IP | IPI | UniProtKB:Q15323 | Human | PMID:25416956 |
| Molecular Function | GO:0005515 | protein binding | SSX2IP | IPI | UniProtKB:Q15696 | Human | PMID:25416956 |
| Molecular Function | GO:0005515 | protein binding | SSX2IP | IPI | UniProtKB:Q15973 | Human | PMID:25416956 |
| Molecular Function | GO:0005515 | protein binding | SSX2IP | IPI | UniProtKB:Q16385 | Human | PMID:25416956 |
| Molecular Function | GO:0005515 | protein binding | SSX2IP | IPI | UniProtKB:Q16512 | Human | PMID:25416956 |
| Molecular Function | GO:0005515 | protein binding | SSX2IP | IPI | UniProtKB:Q32MH5 | Human | PMID:25416956 |
| Molecular Function | GO:0005515 | protein binding | SSX2IP | IPI | UniProtKB:Q32MN6 | Human | PMID:25416956 |
| Molecular Function | GO:0005515 | protein binding | SSX2IP | IPI | UniProtKB:Q3B820 | Human | PMID:25416956 |
| Molecular Function | GO:0005515 | protein binding | SSX2IP | IPI | UniProtKB:Q3KQV3 | Human | PMID:25416956 |
| Molecular Function | GO:0005515 | protein binding | SSX2IP | IPI | UniProtKB:Q53EZ4 | Human | PMID:25416956 |
| Molecular Function | GO:0005515 | protein binding | SSX2IP | IPI | UniProtKB:Q5W5X9 | Human | PMID:25416956 |
| Molecular Function | GO:0005515 | protein binding | SSX2IP | IPI | UniProtKB:Q6A162 | Human | PMID:25416956 |
| Molecular Function | GO:0005515 | protein binding | SSX2IP | IPI | UniProtKB:Q6PJG3 | Human | PMID:25416956 |
| Molecular Function | GO:0005515 | protein binding | SSX2IP | IPI | UniProtKB:Q8IWZ5 | Human | PMID:25416956 |
| Molecular Function | GO:0005515 | protein binding | SSX2IP | IPI | UniProtKB:Q8IXK0 | Human | PMID:25416956 |
| Molecular Function | GO:0005515 | protein binding | SSX2IP | IPI | UniProtKB:Q8N5A5 | Human | PMID:25416956 |
| Molecular Function | GO:0005515 | protein binding | SSX2IP | IPI | UniProtKB:Q8NDC4 | Human | PMID:25416956 |
| Molecular Function | GO:0005515 | protein binding | SSX2IP | IPI | UniProtKB:Q8TAU3 | Human | PMID:25416956 |
| Molecular Function | GO:0005515 | protein binding | SSX2IP | IPI | UniProtKB:Q8TD31-3 | Human | PMID:25416956 |
| Molecular Function | GO:0005515 | protein binding | SSX2IP | IPI | UniProtKB:Q8TES7-6 | Human | PMID:25416956 |
| Molecular Function | GO:0005515 | protein binding | SSX2IP | IPI | UniProtKB:Q8WTP8 | Human | PMID:25416956 |
| Molecular Function | GO:0005515 | protein binding | SSX2IP | IPI | UniProtKB:Q8WWY3 | Human | PMID:25416956 |
| Molecular Function | GO:0005515 | protein binding | SSX2IP | IPI | UniProtKB:Q92993 | Human | PMID:25416956 |
| Molecular Function | GO:0005515 | protein binding | SSX2IP | IPI | UniProtKB:Q96EL3 | Human | PMID:25416956 |
| Molecular Function | GO:0005515 | protein binding | SSX2IP | IPI | UniProtKB:Q96GN5 | Human | PMID:25416956 |
| Molecular Function | GO:0005515 | protein binding | SSX2IP | IPI | UniProtKB:Q96NC0 | Human | PMID:25416956 |
| Molecular Function | GO:0005515 | protein binding | SSX2IP | IPI | UniProtKB:Q96NE9 | Human | PMID:25416956 |
| Molecular Function | GO:0005515 | protein binding | SSX2IP | IPI | UniProtKB:Q96SQ5 | Human | PMID:25416956 |
| Molecular Function | GO:0005515 | protein binding | SSX2IP | IPI | UniProtKB:Q99909 | Human | PMID:25416956 |
| Molecular Function | GO:0005515 | protein binding | SSX2IP | IPI | UniProtKB:Q9BSJ6 | Human | PMID:25416956 |
| Molecular Function | GO:0005515 | protein binding | SSX2IP | IPI | UniProtKB:Q9BSW7 | Human | PMID:25416956 |
| Molecular Function | GO:0005515 | protein binding | SSX2IP | IPI | UniProtKB:Q9BVV2 | Human | PMID:25416956 |
| Molecular Function | GO:0005515 | protein binding | SSX2IP | IPI | UniProtKB:Q9BWG6 | Human | PMID:25416956 |
| Molecular Function | GO:0005515 | protein binding | SSX2IP | IPI | UniProtKB:Q9BXS5 | Human | PMID:25416956 |
| Molecular Function | GO:0005515 | protein binding | SSX2IP | IPI | UniProtKB:Q9BXY8 | Human | PMID:25416956 |
| Molecular Function | GO:0005515 | protein binding | SSX2IP | IPI | UniProtKB:Q9BYV2 | Human | PMID:25416956 |
| Molecular Function | GO:0005515 | protein binding | SSX2IP | IPI | UniProtKB:Q9C086 | Human | PMID:25416956 |
| Molecular Function | GO:0005515 | protein binding | SSX2IP | IPI | UniProtKB:Q9H0W9 | Human | PMID:25416956 |
| Molecular Function | GO:0005515 | protein binding | SSX2IP | IPI | UniProtKB:Q9H257 | Human | PMID:25416956 |
| Molecular Function | GO:0005515 | protein binding | SSX2IP | IPI | UniProtKB:Q9H5Z6 | Human | PMID:25416956 |
| Molecular Function | GO:0005515 | protein binding | SSX2IP | IPI | UniProtKB:Q9NUL5 | Human | PMID:25416956 |
| Molecular Function | GO:0005515 | protein binding | SSX2IP | IPI | UniProtKB:Q9NVL8 | Human | PMID:25416956 |
| Molecular Function | GO:0005515 | protein binding | SSX2IP | IPI | UniProtKB:Q9NW38 | Human | PMID:25416956 |
| Molecular Function | GO:0005515 | protein binding | SSX2IP | IPI | UniProtKB:Q9NX63 | Human | PMID:25416956 |
| Molecular Function | GO:0005515 | protein binding | SSX2IP | IPI | UniProtKB:Q9P2K6 | Human | PMID:25416956 |
| Molecular Function | GO:0005515 | protein binding | SSX2IP | IPI | UniProtKB:Q9UBB9 | Human | PMID:25416956 |
| Molecular Function | GO:0005515 | protein binding | SSX2IP | IPI | UniProtKB:Q9UER7 | Human | PMID:25416956 |
| Molecular Function | GO:0005515 | protein binding | SSX2IP | IPI | UniProtKB:Q9UGP5-2 | Human | PMID:25416956 |
| Molecular Function | GO:0005515 | protein binding | SSX2IP | IPI | UniProtKB:Q9UGY1 | Human | PMID:25416956 |
| Molecular Function | GO:0005515 | protein binding | SSX2IP | IPI | UniProtKB:Q9UJX2 | Human | PMID:25416956 |
| Molecular Function | GO:0005515 | protein binding | SSX2IP | IPI | UniProtKB:Q9Y295 | Human | PMID:25416956 |
| Molecular Function | GO:0005515 | protein binding | SSX2IP | IPI | UniProtKB:Q8WWY3 | Human | PMID:25910212 |
| Molecular Function | GO:0005515 | protein binding | SSX2IP | IPI | UniProtKB:Q9P2S5 | Human | PMID:26545777 |
| Molecular Function | GO:0005515 | protein binding | SSX2IP | IPI | UniProtKB:O94972 | Human | PMID:26638075 |
| Molecular Function | GO:0005515 | protein binding | SSX2IP | IPI | UniProtKB:Q15154 | Human | PMID:26638075 |
| Molecular Function | GO:0005515 | protein binding | SSX2IP | IPI | UniProtKB:Q53EZ4 | Human | PMID:26638075 |
| Molecular Function | GO:0005515 | protein binding | SSX2IP | IPI | UniProtKB:Q9P2S5 | Human | PMID:26638075 |
| Molecular Function | GO:0005515 | protein binding | SSX2IP | IPI | UniProtKB:Q9JM98 | Human | PMID:26675238 |
| Molecular Function | GO:0005515 | protein binding | SSX2IP | IPI | UniProtKB:Q9P2S5 | Human | PMID:26675238 |
| Molecular Function | GO:0005515 | protein binding | SSX2IP | IPI | UniProtKB:A0A0S2Z5X4 | Human | PMID:26871637 |
| Molecular Function | GO:0005515 | protein binding | SSX2IP | IPI | UniProtKB:Q5T7W7 | Human | PMID:26871637 |
| Molecular Function | GO:0005515 | protein binding | SSX2IP | IPI | UniProtKB:Q8N5A5-2 | Human | PMID:26871637 |
| Molecular Function | GO:0005515 | protein binding | SSX2IP | IPI | UniProtKB:O95985 | Human | PMID:31515488 |
| Molecular Function | GO:0005515 | protein binding | SSX2IP | IPI | UniProtKB:P98170 | Human | PMID:31515488 |
| Molecular Function | GO:0005515 | protein binding | SSX2IP | IPI | UniProtKB:Q9UBB9 | Human | PMID:31515488 |
| Molecular Function | GO:0005515 | protein binding | SSX2IP | IPI | UniProtKB:O43395 | Human | PMID:32296183 |
| Molecular Function | GO:0005515 | protein binding | SSX2IP | IPI | UniProtKB:O75616 | Human | PMID:32296183 |
| Molecular Function | GO:0005515 | protein binding | SSX2IP | IPI | UniProtKB:O95125 | Human | PMID:32296183 |
| Molecular Function | GO:0005515 | protein binding | SSX2IP | IPI | UniProtKB:P15622-3 | Human | PMID:32296183 |
| Molecular Function | GO:0005515 | protein binding | SSX2IP | IPI | UniProtKB:P56524-2 | Human | PMID:32296183 |
| Molecular Function | GO:0005515 | protein binding | SSX2IP | IPI | UniProtKB:Q3SY00 | Human | PMID:32296183 |
| Molecular Function | GO:0005515 | protein binding | SSX2IP | IPI | UniProtKB:Q5T619 | Human | PMID:32296183 |
| Molecular Function | GO:0005515 | protein binding | SSX2IP | IPI | UniProtKB:Q7Z4V0 | Human | PMID:32296183 |
| Molecular Function | GO:0005515 | protein binding | SSX2IP | IPI | UniProtKB:Q8IVT4 | Human | PMID:32296183 |
| Molecular Function | GO:0005515 | protein binding | SSX2IP | IPI | UniProtKB:Q8NDC4 | Human | PMID:32296183 |
| Molecular Function | GO:0005515 | protein binding | SSX2IP | IPI | UniProtKB:Q9BVG8-5 | Human | PMID:32296183 |
| Molecular Function | GO:0005515 | protein binding | SSX2IP | IPI | UniProtKB:Q9H9D4 | Human | PMID:32296183 |
| Molecular Function | GO:0005515 | protein binding | SSX2IP | IPI | UniProtKB:Q9NUL5-4 | Human | PMID:32296183 |
| Molecular Function | GO:0005515 | protein binding | SSX2IP | IPI | UniProtKB:P0DTD1:PRO_0000449633 | Human | PMID:33060197 |
| Molecular Function | GO:0005515 | protein binding | Ssx2ip | IPI | UniProtKB:Q9R0L6 | Mouse | MGI:MGI:5607393|PMID:24356449 |
| Molecular Function | GO:0005515 | protein binding | Ssx2ip | IPI | UniProtKB:Q9P2S5 | Mouse | MGI:MGI:5787715|PMID:26675238 |
| Molecular Function | GO:0005515 | protein binding | Ssx2ip | IPI | PR:Q9QZQ1 | Mouse | PMID:12446711 |
| Molecular Function | GO:0005515 | protein binding | Ssx2ip | IPI | PR:Q9QZQ1 | Mouse | PMID:22027834 |
| Molecular Function | GO:0005515 | protein binding | Ssx2ip | IPI | PR:Q60992 | Mouse | PMID:22027834 |
| Molecular Function | GO:0019904 | protein domain specific binding | Ssx2ip | IPI | RGD:708561 | Rat | PMID:12446711|RGD:629551 |
| Cellular Component | GO:0005912 | adherens junction | Ssx2ip | IDA | Rat | PMID:12446711|RGD:629551 | |
| Cellular Component | GO:0031252 | cell leading edge | Ssx2ip | IDA | Mouse | PMID:22027834 | |
| Cellular Component | GO:0034451 | centriolar satellite | SSX2IP | IDA | Human | PMID:23816619 | |
| Cellular Component | GO:0034451 | centriolar satellite | SSX2IP | IDA | Human | PMID:24356449 | |
| Cellular Component | GO:0034451 | centriolar satellite | Ssx2ip | IDA | Mouse | MGI:MGI:5607393|PMID:24356449 | |
| Cellular Component | GO:0005813 | centrosome | ssx2ipa | IDA | Zfish | PMID:24397932 | |
| Cellular Component | GO:0036064 | ciliary basal body | SSX2IP | IDA | Human | PMID:24356449 | |
| Cellular Component | GO:0036064 | ciliary basal body | Ssx2ip | IDA | Mouse | MGI:MGI:5607393|PMID:24356449 | |
| Cellular Component | GO:0036064 | ciliary basal body | ssx2ipa | IDA | Zfish | PMID:24397932 | |
| Cellular Component | GO:0032991 | protein-containing complex | SSX2IP | IDA | Human | GO_REF:0000054 | |
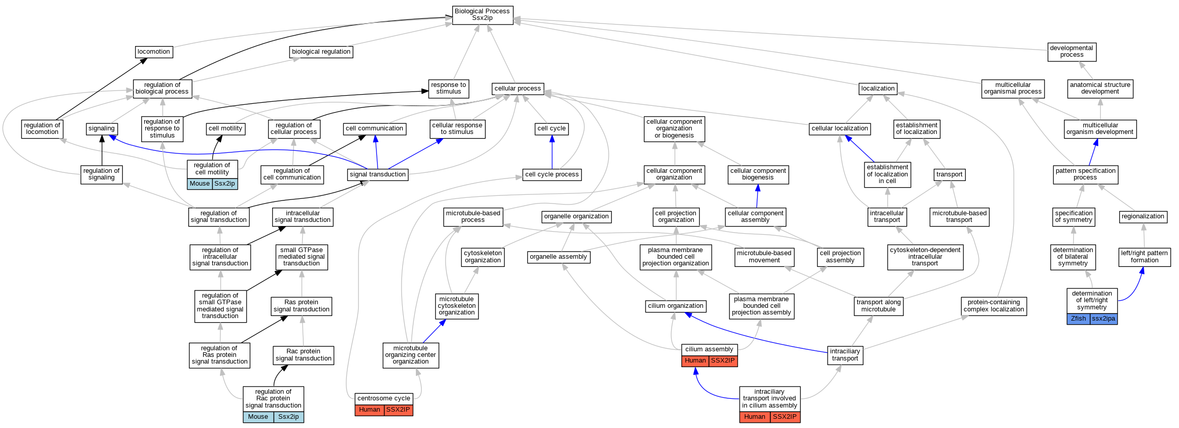
| Biological Process | GO:0007098 | centrosome cycle | SSX2IP | IMP | Human | PMID:23816619 | |
| Biological Process | GO:0060271 | cilium assembly | SSX2IP | IMP | Human | PMID:24356449 | |
| Biological Process | GO:0007368 | determination of left/right symmetry | ssx2ipa | IMP | ZFIN:ZDB-MRPHLNO-060601-9 | Zfish | PMID:24397932 |
| Biological Process | GO:0035735 | intraciliary transport involved in cilium assembly | SSX2IP | IMP | Human | PMID:24356449 | |
| Biological Process | GO:2000145 | regulation of cell motility | Ssx2ip | IMP | Mouse | PMID:22027834 | |
| Biological Process | GO:0035020 | regulation of Rac protein signal transduction | Ssx2ip | IMP | Mouse | PMID:22027834 |
| EXP Inferred from experiment |
| IDA Inferred from direct assay |
| IEP Inferred from expression pattern |
| IGI Inferred from genetic interaction |
| IMP Inferred from mutant phenotype |
| IPI Inferred from physical interaction |
| HTP Inferred from High Throughput Experiment |
| HDA Inferred from High Throughput Direct Assay |
| HMP Inferred from High Throughput Mutant Phenotype |
| HGI Inferred from High Throughput Genetic Interaction |
| HEP Inferred from High Throughput Expression Pattern |
Mouse Genome Database (MGD), Gene Expression Database (GXD), Mouse Models of Human Cancer database (MMHCdb) (formerly Mouse Tumor Biology (MTB)), Gene Ontology (GO) |
||
|
Citing These Resources Funding Information Warranty Disclaimer, Privacy Notice, Licensing, & Copyright Send questions and comments to User Support. |
last database update 09/30/2025 MGI 6.24 |
|
|
|
||