|
Source |
Alliance of Genome Resources |



| Category | ID | Classification term | Gene | Evidence | Inferred from | Organism | Reference |
|---|---|---|---|---|---|---|---|
| Molecular Function | GO:0005515 | protein binding | SSTR1 | IPI | UniProtKB:P35346 | Human | PMID:15247250 |
| Molecular Function | GO:0005515 | protein binding | Sstr1 | IPI | UniProtKB:Q62108 | Mouse | MGI:MGI:3764767|PMID:17950729 |
| Molecular Function | GO:0004994 | somatostatin receptor activity | SSTR1 | IDA | Human | PMID:1346068 | |
| Molecular Function | GO:0004994 | somatostatin receptor activity | Sstr1 | IMP | Mouse | PMID:7929134 | |
| Molecular Function | GO:0004994 | somatostatin receptor activity | Sstr1 | IDA | Mouse | PMID:7929134 | |
| Molecular Function | GO:0004994 | somatostatin receptor activity | Sstr1 | IMP | Rat | PMID:1400442|RGD:730160 | |
| Cellular Component | GO:0005737 | cytoplasm | Sstr1 | IDA | Rat | PMID:9322965|RGD:2325006 | |
| Cellular Component | GO:0016020 | membrane | Sstr1 | IDA | Mouse | PMID:7929134 | |
| Cellular Component | GO:0005886 | plasma membrane | Sstr1 | IDA | Mouse | PMID:9166719 | |
| Cellular Component | GO:0005886 | plasma membrane | Sstr1 | IDA | Rat | PMID:9322965|RGD:2325006 | |
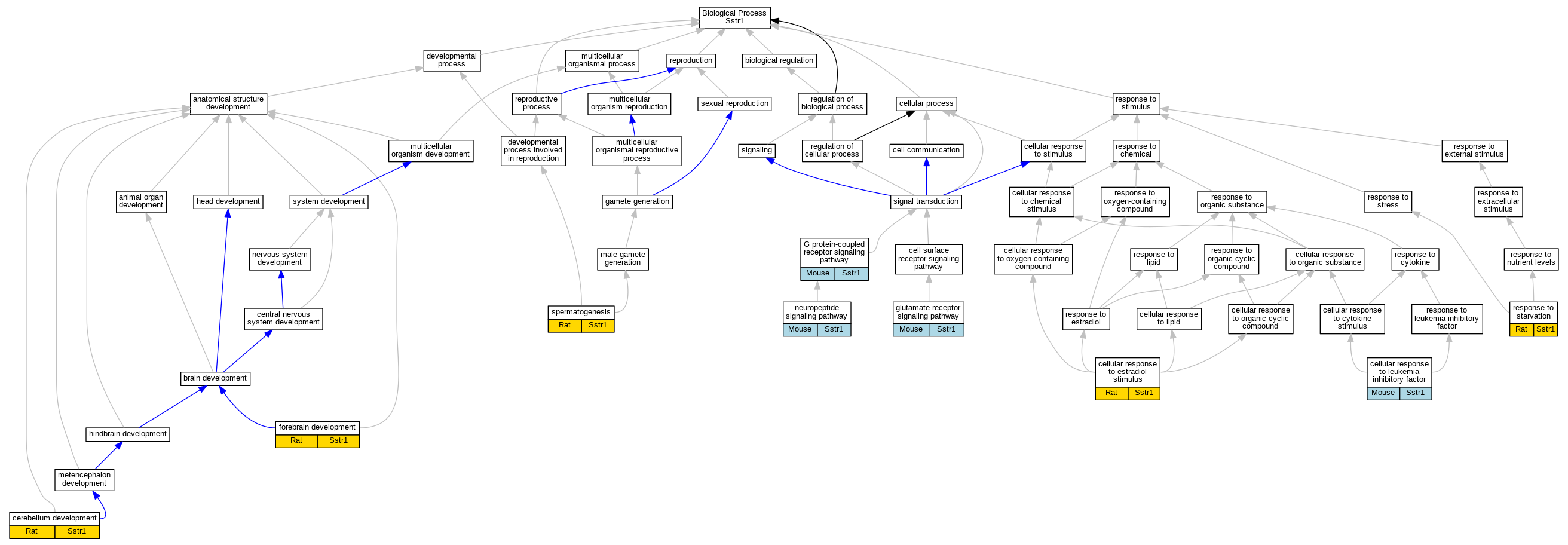
| Biological Process | GO:0071392 | cellular response to estradiol stimulus | Sstr1 | IEP | Rat | PMID:9564833|RGD:2325004 | |
| Biological Process | GO:1990830 | cellular response to leukemia inhibitory factor | Sstr1 | IEP | Mouse | PMID:20439489 | |
| Biological Process | GO:0021549 | cerebellum development | Sstr1 | IEP | Rat | PMID:9166718|RGD:2325007 | |
| Biological Process | GO:0030900 | forebrain development | Sstr1 | IEP | Rat | PMID:10805921|RGD:2325003 | |
| Biological Process | GO:0007186 | G protein-coupled receptor signaling pathway | Sstr1 | IMP | Mouse | PMID:7929134 | |
| Biological Process | GO:0007215 | glutamate receptor signaling pathway | Sstr1 | IDA | Mouse | PMID:9166719 | |
| Biological Process | GO:0007218 | neuropeptide signaling pathway | Sstr1 | IDA | Mouse | PMID:9166719 | |
| Biological Process | GO:0042594 | response to starvation | Sstr1 | IEP | Rat | PMID:7956902|RGD:2325008 | |
| Biological Process | GO:0007283 | spermatogenesis | Sstr1 | IEP | Rat | PMID:9421433|RGD:2325005 |
| EXP Inferred from experiment |
| IDA Inferred from direct assay |
| IEP Inferred from expression pattern |
| IGI Inferred from genetic interaction |
| IMP Inferred from mutant phenotype |
| IPI Inferred from physical interaction |
| HTP Inferred from High Throughput Experiment |
| HDA Inferred from High Throughput Direct Assay |
| HMP Inferred from High Throughput Mutant Phenotype |
| HGI Inferred from High Throughput Genetic Interaction |
| HEP Inferred from High Throughput Expression Pattern |
Mouse Genome Database (MGD), Gene Expression Database (GXD), Mouse Models of Human Cancer database (MMHCdb) (formerly Mouse Tumor Biology (MTB)), Gene Ontology (GO) |
||
|
Citing These Resources Funding Information Warranty Disclaimer, Privacy Notice, Licensing, & Copyright Send questions and comments to User Support. |
last database update 09/30/2025 MGI 6.24 |
|
|
|
||