|
Source |
Alliance of Genome Resources |



| Category | ID | Classification term | Gene | Evidence | Inferred from | Organism | Reference |
|---|---|---|---|---|---|---|---|
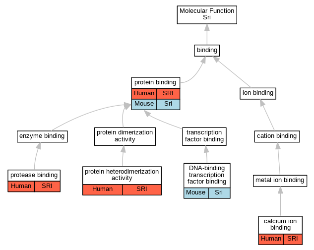
| Molecular Function | GO:0005509 | calcium ion binding | SRI | IDA | Human | PMID:17215369 | |
| Molecular Function | GO:0140297 | DNA-binding transcription factor binding | Sri | IPI | UniProtKB:Q99MZ3 | Mouse | MGI:MGI:5487506|PMID:22338092 |
| Molecular Function | GO:0002020 | protease binding | SRI | IPI | UniProtKB:P49810 | Human | PMID:10748169 |
| Molecular Function | GO:0005515 | protein binding | SRI | IPI | UniProtKB:Q13137 | Human | PMID:16189514 |
| Molecular Function | GO:0005515 | protein binding | SRI | IPI | UniProtKB:P40763 | Human | PMID:18330356 |
| Molecular Function | GO:0005515 | protein binding | SRI | IPI | UniProtKB:Q13137 | Human | PMID:18330356 |
| Molecular Function | GO:0005515 | protein binding | SRI | IPI | UniProtKB:P40763 | Human | PMID:21988832 |
| Molecular Function | GO:0005515 | protein binding | SRI | IPI | UniProtKB:Q08493-3 | Human | PMID:25416956 |
| Molecular Function | GO:0005515 | protein binding | SRI | IPI | UniProtKB:Q13137 | Human | PMID:25416956 |
| Molecular Function | GO:0005515 | protein binding | SRI | IPI | UniProtKB:Q99081 | Human | PMID:25416956 |
| Molecular Function | GO:0005515 | protein binding | SRI | IPI | UniProtKB:Q9NZ81 | Human | PMID:25416956 |
| Molecular Function | GO:0005515 | protein binding | SRI | IPI | UniProtKB:Q08493-2 | Human | PMID:32296183 |
| Molecular Function | GO:0005515 | protein binding | SRI | IPI | UniProtKB:Q8N6Y0 | Human | PMID:32296183 |
| Molecular Function | GO:0005515 | protein binding | SRI | IPI | UniProtKB:P20073 | Human | PMID:9268363 |
| Molecular Function | GO:0005515 | protein binding | SRI | IPI | UniProtKB:P50995 | Human | PMID:9268363 |
| Molecular Function | GO:0005515 | protein binding | Sri | IPI | PR:Q07076 | Mouse | PMID:14644162 |
| Molecular Function | GO:0005515 | protein binding | Sri | IPI | PR:Q61144 | Mouse | PMID:16204356 |
| Molecular Function | GO:0046982 | protein heterodimerization activity | SRI | IPI | UniProtKB:P28676 | Human | PMID:12804766 |
| Cellular Component | GO:0030424 | axon | Sri | IDA | Rat | PMID:10188938|RGD:7327208 | |
| Cellular Component | GO:0043679 | axon terminus | Sri | IDA | Rat | PMID:10188938|RGD:7327208 | |
| Cellular Component | GO:0042584 | chromaffin granule membrane | SRI | IDA | Human | PMID:9268363 | |
| Cellular Component | GO:0005829 | cytosol | SRI | IDA | Human | GO_REF:0000052 | |
| Cellular Component | GO:0005829 | cytosol | SRI | IDA | Human | PMID:10748169 | |
| Cellular Component | GO:0005829 | cytosol | Sri | IDA | Rat | PMID:16931553|RGD:7327199 | |
| Cellular Component | GO:0044326 | dendritic spine neck | Sri | IDA | Rat | PMID:10188938|RGD:7327208 | |
| Cellular Component | GO:0005789 | endoplasmic reticulum membrane | SRI | IDA | Human | PMID:10672515 | |
| Cellular Component | GO:0070062 | extracellular exosome | SRI | IDA | Human | PMID:15326289 | |
| Cellular Component | GO:0070062 | extracellular exosome | SRI | HDA | Human | PMID:19056867 | |
| Cellular Component | GO:0070062 | extracellular exosome | SRI | HDA | Human | PMID:20458337 | |
| Cellular Component | GO:0070062 | extracellular exosome | SRI | HDA | Human | PMID:23533145 | |
| Cellular Component | GO:0005622 | intracellular anatomical structure | Sri | IDA | Mouse | PMID:14644162 | |
| Cellular Component | GO:0016020 | membrane | SRI | IDA | Human | PMID:10748169 | |
| Cellular Component | GO:0016020 | membrane | SRI | IDA | Human | PMID:17130302 | |
| Cellular Component | GO:0005739 | mitochondrion | Sri | IDA | Rat | PMID:9378856|RGD:7327212 | |
| Cellular Component | GO:0005654 | nucleoplasm | SRI | IDA | Human | GO_REF:0000052 | |
| Cellular Component | GO:0005886 | plasma membrane | Sri | IDA | Mouse | PMID:14644162 | |
| Cellular Component | GO:0005886 | plasma membrane | Sri | IDA | Rat | PMID:10188938|RGD:7327208 | |
| Cellular Component | GO:0005790 | smooth endoplasmic reticulum | Sri | IDA | Rat | PMID:9378856|RGD:7327212 | |
| Cellular Component | GO:0030315 | T-tubule | Sri | IDA | Rat | PMID:16931553|RGD:7327199 | |
| Cellular Component | GO:0031982 | vesicle | Sri | IDA | Mouse | PMID:12925238 | |
| Cellular Component | GO:0030018 | Z disc | SRI | IDA | Human | PMID:12754254 | |
| Cellular Component | GO:0030018 | Z disc | Sri | IDA | Mouse | MGI:MGI:3784084|PMID:12754254 | |
| Cellular Component | GO:0030018 | Z disc | Sri | IDA | Mouse | PMID:16204356 | |
| Cellular Component | GO:0030018 | Z disc | Sri | IDA | Rat | PMID:12754254|RGD:7327200 | |
| Biological Process | GO:0006816 | calcium ion transport | Sri | IPI | PR:Q61144 | Mouse | PMID:16204356 |
| Biological Process | GO:0042994 | cytoplasmic sequestering of transcription factor | Sri | IMP | Mouse | MGI:MGI:5487506|PMID:22338092 | |
| Biological Process | GO:0007507 | heart development | Sri | IEP | Rat | PMID:9668070|RGD:7327211 | |
| Biological Process | GO:0055118 | negative regulation of cardiac muscle contraction | Sri | IMP | Mouse | MGI:MGI:5319286|PMID:22326846 | |
| Biological Process | GO:0010459 | negative regulation of heart rate | SRI | IMP | Human | PMID:12754254 | |
| Biological Process | GO:0060315 | negative regulation of ryanodine-sensitive calcium-release channel activity | SRI | IDA | Human | PMID:17699613 | |
| Biological Process | GO:2000678 | negative regulation of transcription regulatory region DNA binding | Sri | IMP | Mouse | MGI:MGI:5487506|PMID:22338092 | |
| Biological Process | GO:0035774 | positive regulation of insulin secretion involved in cellular response to glucose stimulus | Sri | IMP | Mouse | MGI:MGI:5487506|PMID:22338092 | |
| Biological Process | GO:0051281 | positive regulation of release of sequestered calcium ion into cytosol | Sri | IMP | Mouse | MGI:MGI:5487506|PMID:22338092 | |
| Biological Process | GO:0051924 | regulation of calcium ion transport | SRI | IMP | Human | PMID:12754254 | |
| Biological Process | GO:0051924 | regulation of calcium ion transport | SRI | IMP | Human | PMID:17130302 | |
| Biological Process | GO:0086004 | regulation of cardiac muscle cell contraction | SRI | IMP | Human | PMID:12754254 | |
| Biological Process | GO:0086004 | regulation of cardiac muscle cell contraction | SRI | IMP | Human | PMID:17130302 | |
| Biological Process | GO:1901844 | regulation of cell communication by electrical coupling involved in cardiac conduction | SRI | IMP | Human | PMID:17130302 | |
| Biological Process | GO:1901841 | regulation of high voltage-gated calcium channel activity | SRI | IMP | Human | PMID:12754254 | |
| Biological Process | GO:1901077 | regulation of relaxation of muscle | SRI | IMP | Human | PMID:12754254 |
| EXP Inferred from experiment |
| IDA Inferred from direct assay |
| IEP Inferred from expression pattern |
| IGI Inferred from genetic interaction |
| IMP Inferred from mutant phenotype |
| IPI Inferred from physical interaction |
| HTP Inferred from High Throughput Experiment |
| HDA Inferred from High Throughput Direct Assay |
| HMP Inferred from High Throughput Mutant Phenotype |
| HGI Inferred from High Throughput Genetic Interaction |
| HEP Inferred from High Throughput Expression Pattern |
Mouse Genome Database (MGD), Gene Expression Database (GXD), Mouse Models of Human Cancer database (MMHCdb) (formerly Mouse Tumor Biology (MTB)), Gene Ontology (GO) |
||
|
Citing These Resources Funding Information Warranty Disclaimer, Privacy Notice, Licensing, & Copyright Send questions and comments to User Support. |
last database update 09/30/2025 MGI 6.24 |
|
|
|
||